2. 两数相加
2. 两数相加
给你两个 非空 的链表,表示两个非负的整数。它们每位数字都是按照 逆序 的方式存储的,并且每个节点只能存储 一位 数字。
请你将两个数相加,并以相同形式返回一个表示和的链表。
你可以假设除了数字 0 之外,这两个数都不会以 0 开头。
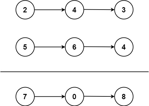
示例 1:

输入:l1 = [2,4,3], l2 = [5,6,4]
输出:[7,0,8]
解释:342 + 465 = 807.
模拟加法
- 两个链表是逆序的,低位相加,注意进位即可。
ListNode* addTwoNumbers(ListNode* l1, ListNode* l2) {
ListNode* head = new ListNode(0);
ListNode* cur = head;
int carry = 0;
while(l1 || l2){
int sum = 0;
if(l1){
sum += l1 -> val;
l1 = l1 -> next;
}
if(l2){
sum += l2 -> val;
l2 = l2 -> next;
}
if(carry)
sum += carry;
cur -> next = new ListNode(sum % 10);
cur = cur -> next;
carry = sum / 10;
}
if(carry)
cur -> next = new ListNode(1);
return head -> next;
}

浙公网安备 33010602011771号