LTspice_BUCK电路仿真
异步BUCK电路:

按P进入器件,再按 n(mos)等快速进入选型,也可直接按R快速引入电阻:

w键连线,m键移动,ctrl+r旋转

右键给各个元件赋值:



这里的MOSFET不要选用理想MOSFET,选用具体型号的MOS,或者调整理想MOS的参数,否则栅极电压会有异常尖刺

ALT+R (run)运行:
点击线路或者节点获取波形,分出小窗口

输入24v,占空比50%,输出12V
这里栅极对地电压来到了36V

异步二极管作续流,二极管处的损耗较大,改用同步:
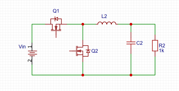
同步BUCK电路:


注意M1和M2的方向,反了电路就不对了
这里体会一下BUCK电路中各个元件的工作状态
栅极电压

半桥中间的电压:

输出电压:

输出电压纹波:

电感电流

电流纹波

电容电流:

不同电容对应的纹波


不同电感对应电压纹波:


不同电感对应的电流纹波:


电感和电流之间的关系:


浙公网安备 33010602011771号