十次方社交项目-项目介绍和工程搭建1
一、十次方项目需求分析
1. 项目介绍
十次方是程序员的专属社交平台,包括头条、问答、活动、交友、吐槽、招聘六大频道。

十次方名称的由来:2的10次方为1024,程序员都懂的。
如果你是一位技术大咖,那么赶快发布文章,增加知名度吧。
如果你是一名技术小白,那么赶快到问答频道寻求帮助的,这里高手如云哦!
如果你不想错过各种技术交流会,那么请经常关注活动频道吧。
如果你还是单身,那么赶快到交友频道找到你心仪的另一半。
如果你有太多的苦恼,那么赶快吐个槽吧。
如果你正在找工作或是想跳槽拿高薪,那么来招聘频道淘金吧。
2. 项目需求
二、系统设计
1. 开发模式
十次方项目采用前后端分离的开发模式
2. 技术选型
后端:springboot + springcloud + mybatis plus + mysql5.7
前端:nodejs + NUXT + elementUI + vue
3. 技术架构
采用前后端分离的系统架构

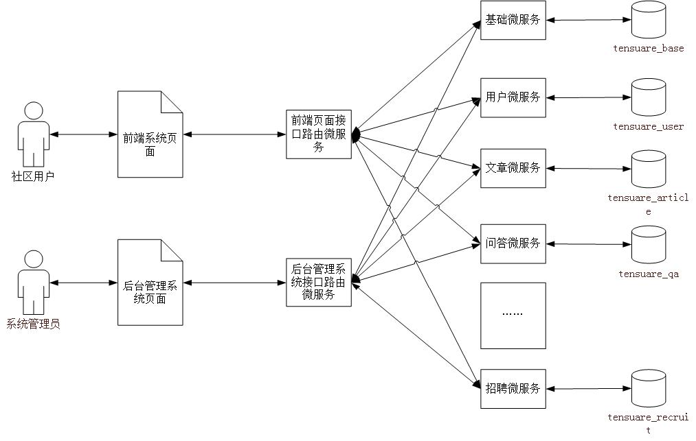
4. 微服务模块划分

5. 数据库表结构分析
采用的分库分表设计,每个微服务模块为1个独立的数据库。
tensquare_article 文章
tensquare_base 基础
tensquare_friend 交友
tensquare_gathering 活动
tensquare_qa 问答
tensquare_recruit 招聘
tensquare_user 用户
tensquare_spit 吐槽
6. API文档
课程提供了前后端开发接口文档(采用Swagger语言进行编写),并与Nginx进行了整合。
双击Nginx执行文件启动后,在地址栏输入http://localhost:801 即可访问API文档。
前后端约定的返回码列表:

三、RESTful架构说明
1. 何为RESTful
RESTful架构是目前最流行的一种互联网软件架构。是Roy Thomas Fielding在他2000年的博士论文中提出的;是Representational State Transfer的缩写,翻译过来是”表现层状态转化”;是所有Web应用都应该遵守的架构设计指导原则。
7个HTTP方法:GET、POST、PUT、DELETE、PATCH、HEAD、OPTIONS
2. 接口规范
十次方项目使用GET、POST、PUT、DELETE四种方法
幂等性:不论你请求多少次,资源的状态是一样的
2.1 GET
- 安全且幂等
- 获取表示
- 变更时获取表示(缓存)
==适合查询类的接口使用==
2.2 POST
- 不安全且不幂等
- 使用服务端管理的(自动产生)的实例号创建资源
- 创建子资源
- 部分更新资源
- 如果没有被修改,则不过更新资源(乐观锁)
==适合数据提交类的接口使用==
2.3 PUT
- 不安全但幂等
- 用客户端管理的实例号创建一个资源
- 通过替换的方式更新资源
- 如果未被修改,则更新资源(乐观锁)
==适合更新数据的接口使用==
2.4 DELETE
- 不安全但幂等
- 删除资源
==适合删除数据的接口使用==
3. 请求返回响应码

四、项目开发准备
1. 开发环境
- 虚拟系统环境 VMware Workstation
- 虚拟机系统 CentOS 7
- 容器 docker
- JDK1.8
- 数据库 mysql 5.7
- 开发工具 idea
- 项目构建工具 maven
所有的第三方工具如mysql等都是运行在docker容器中的
注:虚拟机的帐户名root 密码itcast
2. mysql建库建表
进入安装了docker的虚拟机中,按以下顺序执行命令
(1)下载镜像(此步可省略)
docker pull centos/mysql-57-centos7
注:docker默认从国外的镜像网站拉取镜像,速度很慢。可以使用国内的阿里云镜像加速站点提升镜像拉取速度。
(2)创建容器
docker run -di --name=tensquare_mysql -p 3306:3306 -e MYSQL_ROOT_PASSWORD=root centos/mysql-57-centos7
(3)连接MYSQL ,并执行资料中的建表脚本,创建article数据库
3. 接口测试工具postman
postman是一款强大网页调试工具。
- 能够发送任何类型的HTTP 请求 (GET,HEAD, POST,PUT。。。)
- 附带任意数量的参数
五、项目工程搭建
1. 父工程搭建
创建项目类型为maven的父工程
1.1 打开idea开发工具
1.2 选择菜单file-new project ,弹出窗口中左侧菜单选择Maven ,点击next按钮

1.3 GroupId填写com.tensquare,ArtifacetId填写tensquare_parent,点击next 按钮

1.4 点击Finish 完成
1.5 修改pom.xml文件,添加以下内容
<?xml version="1.0" encoding="UTF-8"?> <project xmlns="http://maven.apache.org/POM/4.0.0" xmlns:xsi="http://www.w3.org/2001/XMLSchema-instance" xsi:schemaLocation="http://maven.apache.org/POM/4.0.0 http://maven.apache.org/xsd/maven-4.0.0.xsd"> <modelVersion>4.0.0</modelVersion> <groupId>com.tensquare</groupId> <artifactId>tensquare_parent</artifactId> <packaging>pom</packaging> <version>1.0-SNAPSHOT</version> <modules> <module>tensquare_common</module> <module>tensquare_article</module> <module>mongo_demo</module> <module>tesquare_user</module> <module>tensquare_eureka</module> <module>tensquare_encrypt</module> <module>tensquare_notice</module> <module>netty_demo</module> </modules> <parent> <groupId>org.springframework.boot</groupId> <artifactId>spring-boot-starter-parent</artifactId> <version>2.1.5.RELEASE</version> </parent> <properties> <project.build.sourceEncoding>UTF-8</project.build.sourceEncoding> <project.reporting.outputEncoding>UTF-8</project.reporting.outputEncoding> <java.version>1.8</java.version> <maven.compiler.source>1.8</maven.compiler.source> <maven.compiler.target>1.8</maven.compiler.target> <mybatisplus-spring-boot-starter.version>1.0.5</mybatisplus-spring-boot-starter.version> <mybatisplus.version>2.2.0</mybatisplus.version> <fastjson.version>1.2.39</fastjson.version> <gson.version>2.8.0</gson.version> </properties> <dependencies> <dependency> <groupId>org.springframework.cloud</groupId> <artifactId>spring-cloud-dependencies</artifactId> <version>Greenwich.SR1</version> <type>pom</type> <scope>import</scope> </dependency> <dependency> <groupId>org.springframework.boot</groupId> <artifactId>spring-boot-starter-web</artifactId> </dependency> <dependency> <groupId>org.springframework.boot</groupId> <artifactId>spring-boot-starter-test</artifactId> <scope>test</scope> </dependency> </dependencies> <repositories> <repository> <id>spring-snapshots</id> <name>Spring Snapshots</name> <url>https://repo.spring.io/snapshot</url> <snapshots> <enabled>true</enabled> </snapshots> </repository> <repository> <id>spring-milestones</id> <name>Spring Milestones</name> <url>https://repo.spring.io/milestone</url> <snapshots> <enabled>false</enabled> </snapshots> </repository> </repositories> <pluginRepositories> <pluginRepository> <id>spring-snapshots</id> <name>Spring Snapshots</name> <url>https://repo.spring.io/snapshot</url> <snapshots> <enabled>true</enabled> </snapshots> </pluginRepository> <pluginRepository> <id>spring-milestones</id> <name>Spring Milestones</name> <url>https://repo.spring.io/milestone</url> <snapshots> <enabled>false</enabled> </snapshots> </pluginRepository> </pluginRepositories> </project>
2. 搭建公共子模块
2.1 搭建子模块步骤
1、右键点击父工程tensquare_parent,选择 New -> Module 弹出窗口选择 Maven ,点击next按钮
2、ArtifacetId填写tensquare_common,点击next按钮

3、点击finish
2.2 创建公共实体类和工具类
1、新建com.tensquare.entity包,包下创建Result类,用于controller返回结果
package com.tensquare.entity;
public class Result {
private boolean flag;//是否成功
private Integer code;//返回码
private String message;//返回信息
private Object data;//返回数据
public Result() {
}
public Result(boolean flag, Integer code, String message) {
this.flag = flag;
this.code = code;
this.message = message;
}
public Result(boolean flag, Integer code, String message, Object data) {
this.flag = flag;
this.code = code;
this.message = message;
this.data = data;
}
public boolean isFlag() {
return flag;
}
public void setFlag(boolean flag) {
this.flag = flag;
}
public Integer getCode() {
return code;
}
public void setCode(Integer code) {
this.code = code;
}
public String getMessage() {
return message;
}
public void setMessage(String message) {
this.message = message;
}
public Object getData() {
return data;
}
public void setData(Object data) {
this.data = data;
}
}
2、创建类PageResult ,用于返回分页结果
package com.tensquare.entity; import java.util.List; /** * 返回分页结果 * @param <T> */ public class PageResult<T> { private Long total; private List<T> rows; public PageResult() { } public PageResult(Long total, List<T> rows) { this.total = total; this.rows = rows; } public Long getTotal() { return total; } public void setTotal(Long total) { this.total = total; } public List<T> getRows() { return rows; } public void setRows(List<T> rows) { this.rows = rows; } @Override public String toString() { return "PageResult{" + "total=" + total + ", rows=" + rows + '}'; } }
3、返回码定义类
package com.tensquare.entity;
/**
* 返回码定义类
*/
public class StatusCode {
public static final int OK=200;//成功
public static final int ERROR=20001;//失败
public static final int LOGINERROR=20002;//用户名或密码错误
public static final int ACCESSERROR=20003;//权限不足
public static final int REMOTEERROR=20004;//远程调用失败
public static final int REPERROR=20005;//重复操作
}
4、分布式ID生成器
tensquare_common工程创建util包,将IdWorker.java直接拷贝到tensquare_common工程的util包中。
package com.tensquare.util; import java.lang.management.ManagementFactory; import java.net.InetAddress; import java.net.NetworkInterface; public class IdWorker { // 时间起始标记点,作为基准,一般取系统的最近时间(一旦确定不能变动) private final static long twepoch = 1288834974657L; // 机器标识位数 private final static long workerIdBits = 5L; // 数据中心标识位数 private final static long datacenterIdBits = 5L; // 机器ID最大值 private final static long maxWorkerId = -1L ^ (-1L << workerIdBits); // 数据中心ID最大值 private final static long maxDatacenterId = -1L ^ (-1L << datacenterIdBits); // 毫秒内自增位 private final static long sequenceBits = 12L; // 机器ID偏左移12位 private final static long workerIdShift = sequenceBits; // 数据中心ID左移17位 private final static long datacenterIdShift = sequenceBits + workerIdBits; // 时间毫秒左移22位 private final static long timestampLeftShift = sequenceBits + workerIdBits + datacenterIdBits; private final static long sequenceMask = -1L ^ (-1L << sequenceBits); /* 上次生产id时间戳 */ private static long lastTimestamp = -1L; // 0,并发控制 private long sequence = 0L; private final long workerId; // 数据标识id部分 private final long datacenterId; public IdWorker(){ this.datacenterId = getDatacenterId(maxDatacenterId); this.workerId = getMaxWorkerId(datacenterId, maxWorkerId); } /** * @param workerId * 工作机器ID * @param datacenterId * 序列号 */ public IdWorker(long workerId, long datacenterId) { if (workerId > maxWorkerId || workerId < 0) { throw new IllegalArgumentException(String.format("worker Id can't be greater than %d or less than 0", maxWorkerId)); } if (datacenterId > maxDatacenterId || datacenterId < 0) { throw new IllegalArgumentException(String.format("datacenter Id can't be greater than %d or less than 0", maxDatacenterId)); } this.workerId = workerId; this.datacenterId = datacenterId; } /** * 获取下一个ID * * @return */ public synchronized long nextId() { long timestamp = timeGen(); if (timestamp < lastTimestamp) { throw new RuntimeException(String.format("Clock moved backwards. Refusing to generate id for %d milliseconds", lastTimestamp - timestamp)); } if (lastTimestamp == timestamp) { // 当前毫秒内,则+1 sequence = (sequence + 1) & sequenceMask; if (sequence == 0) { // 当前毫秒内计数满了,则等待下一秒 timestamp = tilNextMillis(lastTimestamp); } } else { sequence = 0L; } lastTimestamp = timestamp; // ID偏移组合生成最终的ID,并返回ID long nextId = ((timestamp - twepoch) << timestampLeftShift) | (datacenterId << datacenterIdShift) | (workerId << workerIdShift) | sequence; return nextId; } private long tilNextMillis(final long lastTimestamp) { long timestamp = this.timeGen(); while (timestamp <= lastTimestamp) { timestamp = this.timeGen(); } return timestamp; } private long timeGen() { return System.currentTimeMillis(); } /** * <p> * 获取 maxWorkerId * </p> */ protected static long getMaxWorkerId(long datacenterId, long maxWorkerId) { StringBuffer mpid = new StringBuffer(); mpid.append(datacenterId); String name = ManagementFactory.getRuntimeMXBean().getName(); if (!name.isEmpty()) { /* * GET jvmPid */ mpid.append(name.split("@")[0]); } /* * MAC + PID 的 hashcode 获取16个低位 */ return (mpid.toString().hashCode() & 0xffff) % (maxWorkerId + 1); } /** * <p> * 数据标识id部分 * </p> */ protected static long getDatacenterId(long maxDatacenterId) { long id = 0L; try { InetAddress ip = InetAddress.getLocalHost(); NetworkInterface network = NetworkInterface.getByInetAddress(ip); if (network == null) { id = 1L; } else { byte[] mac = network.getHardwareAddress(); id = ((0x000000FF & (long) mac[mac.length - 1]) | (0x0000FF00 & (((long) mac[mac.length - 2]) << 8))) >> 6; id = id % (maxDatacenterId + 1); } } catch (Exception e) { System.out.println(" getDatacenterId: " + e.getMessage()); } return id; } }
不能使用数据库本身的自增功能来产生主键值,原因是生产环境为分片部署的。
使用snowflake (雪花)算法(twitter出品)生成唯一的主键值

- 41bit的时间戳可以支持该算法使用到2082年
- 10bit的工作机器id可以支持1024台机器
- 序列号支持1毫秒产生4096个自增序列id
- 整体上按照时间自增排序
- 整个分布式系统内不会产生ID碰撞
- 每秒能够产生26万ID左右
3. 搭建Eureka微服务
基于tensquare_parent父工程,创建子工程tensquare_eureka
pom.xml
<?xml version="1.0" encoding="UTF-8"?> <project xmlns="http://maven.apache.org/POM/4.0.0" xmlns:xsi="http://www.w3.org/2001/XMLSchema-instance" xsi:schemaLocation="http://maven.apache.org/POM/4.0.0 http://maven.apache.org/xsd/maven-4.0.0.xsd"> <parent> <artifactId>tensquare_parent</artifactId> <groupId>com.tensquare</groupId> <version>1.0-SNAPSHOT</version> </parent> <modelVersion>4.0.0</modelVersion> <artifactId>tensquare_eureka</artifactId> <dependencies> <dependency> <groupId>org.springframework.cloud</groupId> <artifactId>spring-cloud-starter-netflix-eureka-server</artifactId> <version>2.1.1.RELEASE</version> <exclusions> <exclusion> <groupId>javax.servlet</groupId> <artifactId>servlet-api</artifactId> </exclusion> </exclusions> </dependency> </dependencies> </project>
application.yml
server:
port: 6868
spring:
application:
name: tensquare-eureka
eureka:
client:
register-with-eureka: false #是否将自己注册到eureka中
fetch-registry: false #是否从eureka中获取信息
service-url:
defaultZone: http://127.0.0.1:${server.port}/eureka/
EurekaApplication
package com.tensquare.eureka;
import org.springframework.boot.SpringApplication;
import org.springframework.boot.autoconfigure.SpringBootApplication;
import org.springframework.cloud.netflix.eureka.server.EnableEurekaServer;
@SpringBootApplication
@EnableEurekaServer
public class EurekaApplication {
public static void main(String[] args) {
SpringApplication.run(EurekaApplication.class,args);
}
}
4. 搭建用户微服务
基于tensquare_parent父工程,创建子工程tesquare_user
pom.xml
<?xml version="1.0" encoding="UTF-8"?> <project xmlns="http://maven.apache.org/POM/4.0.0" xmlns:xsi="http://www.w3.org/2001/XMLSchema-instance" xsi:schemaLocation="http://maven.apache.org/POM/4.0.0 http://maven.apache.org/xsd/maven-4.0.0.xsd"> <parent> <artifactId>tensquare_parent</artifactId> <groupId>com.tensquare</groupId> <version>1.0-SNAPSHOT</version> </parent> <modelVersion>4.0.0</modelVersion> <artifactId>tesquare_user</artifactId> <dependencies> <dependency> <groupId>mysql</groupId> <artifactId>mysql-connector-java</artifactId> </dependency> <dependency> <groupId>com.tensquare</groupId> <artifactId>tensquare_common</artifactId> <version>1.0-SNAPSHOT</version> </dependency> <dependency> <groupId>com.baomidou</groupId> <artifactId>mybatisplus-spring-boot-starter</artifactId> <version>${mybatisplus-spring-boot-starter.version}</version> </dependency> <dependency> <groupId>com.baomidou</groupId> <artifactId>mybatis-plus</artifactId> <version>${mybatisplus.version}</version> </dependency> <dependency> <groupId>org.projectlombok</groupId> <artifactId>lombok</artifactId> </dependency> <dependency> <groupId>org.springframework.cloud</groupId> <artifactId>spring-cloud-starter-netflix-eureka-client</artifactId> <version>2.1.1.RELEASE</version> </dependency> </dependencies> </project>
application.yml
server:
port: 9008
spring:
application:
name: tensquare-user
datasource:
driver-class-name: com.mysql.jdbc.Driver
url: jdbc:mysql://192.168.240.134:3306/tensquare_user?characterEncoding=utf-8
username: root
password: root
mybatis-plus:
type-aliases-package: com.tensquare.user.pojo
global-config:
id-type: 1
db-column-underline: false
refresh-mapper: true
configuration:
map-underscore-to-camel-case: true
cache-enabled: true #配置的缓存的全局开关
lazyLoadingEnable: true #延时加载的开关,开启延时加载,否则按需加载属性
multipleResultSetsEnabled: true #允许单语句返回多结果集
log-impl: org.apache.ibatis.logging.stdout.StdOutImpl #打印sql语句,调试用
eureka:
client:
service-url:
defaultZone: http://127.0.0.1:6868/eureka/
instance:
prefer-ip-address: true
UserApplication
package com.tensquare.user;
import org.mybatis.spring.annotation.MapperScan;
import org.springframework.boot.SpringApplication;
import org.springframework.boot.autoconfigure.SpringBootApplication;
import org.springframework.cloud.netflix.eureka.EnableEurekaClient;
@SpringBootApplication
@MapperScan("com.tensquare.user.dao")
@EnableEurekaClient
public class UserApplication {
public static void main(String[] args) {
SpringApplication.run(UserApplication.class,args);
}
}
浙公网安备 33010602011771号