阅读笔记_网络安全事件报告管理办法 (征求意见稿)(截止到2025年4月37日暂未正式推行)_网络安全事件分级指南_网络安全事件信息报告表docx
数据来源 https://www.cac.gov.cn/2023-12/08/c_1703609634347501.htm
《管理办法》主要涉及报告主体、监管部门、触发机制、报告时限、报告内容、法律责任和尽职免责等各具体方面,《管理办法》不是对于网络运营者施加的额外义务,而是通过强化网络安全事件报告机制,进一步确保网络安全事件能够在企业、行业和国家各个层面得到快速有效的解决。网络安全事件报告有喜有忧,但最终的结果是促成国家整体网络的平稳、安全。
正文内容如下
(截止到2025年4月37日暂未正式推行)
网络安全事件报告管理办法
(征求意见稿)
第一条 为了规范网络安全事件的报告,减少网络安全事件造成的损失和危害,维护国家网络安全,根据《中华人民共和国网络安全法》《中华人民共和国数据安全法》《中华人民共和国个人信息保护法》《关键信息基础设施安全保护条例》等法律法规,制定本办法。
第二条 在中华人民共和国境内建设、运营网络或者通过网络提供服务的网络运营者在发生危害网络安全的事件时,应当按照本办法规定进行报告。
第三条 国家网信部门负责统筹协调国家网络安全事件报告工作和相关监督管理工作。地方网信部门负责统筹协调本行政区域内网络安全事件报告工作和相关监督管理工作。
第四条 运营者在发生网络安全事件时,应当及时启动应急预案进行处置。按照《网络安全事件分级指南》,属于较大、重大或特别重大网络安全事件的,应当于1小时内进行报告。
网络和系统归属中央和国家机关各部门及其管理的企事业单位的,运营者应当向本部门网信工作机构报告。属于重大、特别重大网络安全事件的,各部门网信工作机构在收到报告后应当于1小时内向国家网信部门报告。
网络和系统为关键信息基础设施的,运营者应当向保护工作部门、公安机关报告。属于重大、特别重大网络安全事件的,保护工作部门在收到报告后,应当于1小时内向国家网信部门、国务院公安部门报告。
其他网络和系统运营者应当向属地网信部门报告。属于重大、特别重大网络安全事件的,属地网信部门在收到报告后,应当于1小时内逐级向上级网信部门报告。
有行业主管监管部门的,运营者还应当按照行业主管监管部门要求报告。
发现涉嫌犯罪的,运营者应当同时向公安机关报告。
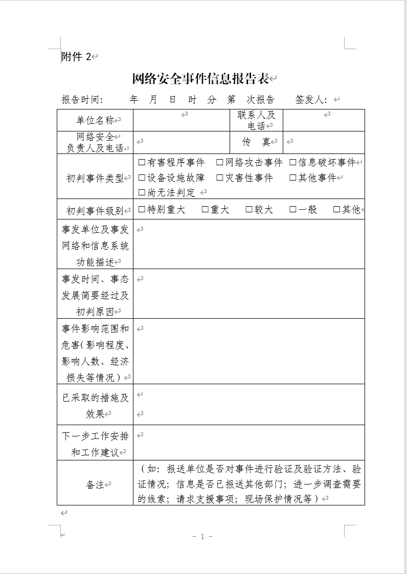
第五条 运营者应当按照《网络安全事件信息报告表》报告事件,至少包括下列内容:
(一)事发单位名称及发生事件的设施、系统、平台的基本情况;
(二)事件发现或发生时间、地点、事件类型、已造成的影响和危害,已采取的措施及效果。对勒索软件攻击事件,还应当包括要求支付赎金的金额、方式、日期等;
(三)事态发展趋势及可能进一步造成的影响和危害;
(四)初步分析的事件原因;
(五)进一步调查分析所需的线索,包括可能的攻击者信息、攻击路径、存在的漏洞等;
(六)拟进一步采取的应对措施以及请求支援事项;
(七)事件现场的保护情况;
(八)其他应当报告的情况。
第六条 对于1小时内不能判定事发原因、影响或趋势等的,可先报告第五条第一项、第二项内容,其他情况于24小时内补报。
事件报告后出现新的重要情况或调查取得阶段性进展,相关单位应当及时报告。
第七条 事件处置结束后,运营者应当于5个工作日内对事件原因、应急处置措施、危害、责任处理、整改情况、教训等进行全面分析总结,形成报告按照原渠道上报。
第八条 为运营者提供服务的组织或个人发现运营者发生较大、重大或特别重大网络安全事件时,应当提醒运营者按照本办法规定报告事件,运营者有意隐瞒或拒不报告的,可向属地网信部门或国家网信部门报告。
第九条 鼓励社会组织和个人向网信部门报告较大、重大或特别重大网络安全事件。
第十条 运营者未按照本办法规定报告网络安全事件的,网信部门按照有关法律、行政法规的规定进行处罚。
因运营者迟报、漏报、谎报或者瞒报网络安全事件,造成重大危害后果的,对运营者及有关责任人依法从重处罚。
有关部门未按照本办法规定报告网络安全事件的,由其上级机关责令改正,对直接负责的主管人员和其他直接责任人员依法给予处分。涉嫌犯罪的,依法追究刑事责任。
第十一条 发生网络安全事件时,运营者已采取合理必要的防护措施,按照本办法规定主动报告,同时按照预案有关程序进行处置、尽最大努力降低事件影响,可视情免除或从轻追究运营者及有关责任人的责任。
第十二条 本办法所指网络安全事件是指由于人为原因、软硬件缺陷或故障、自然灾害等,对网络和信息系统或其中的数据造成危害,对社会造成负面影响的事件。
第十三条 涉及国家秘密的网络安全事件报告,按照有关部门规定执行。
第十四条 本办法自 年 月 日起施行。(截止到2025年4月37日暂未正式推行)
附件1 网络安全事件分级指南
一、特别重大网络安全事件
符合下列情形之一的,为特别重大网络安全事件:
1.重要网络和信息系统遭受特别严重的系统损失,造成系统大面积瘫痪,丧失业务处理能力。
2.国家秘密信息、重要敏感信息、重要数据丢失或被窃取、篡改、假冒,对国家安全和社会稳定构成特别严重威胁。
3.其他对国家安全、社会秩序、经济建设和公众利益构成特别严重威胁、造成特别严重影响的网络安全事件。
通常情况下,满足下列条件之一的,可判别为特别重大网络安全事件:
1.省级以上党政机关门户网站、重点新闻网站因攻击、故障,导致24小时以上不能访问。
2.关键信息基础设施整体中断运行6小时以上或主要功能中断运行24小时以上。
3.影响单个省级行政区30%以上人口的工作、生活。
4.影响1000万人以上用水、用电、用气、用油、取暖或交通出行。
5.重要数据泄露或被窃取,对国家安全和社会稳定构成特别严重威胁。
6.泄露1亿人以上个人信息。
7.党政机关门户网站、重点新闻网站、网络平台等重要信息系统被攻击篡改,导致违法有害信息特大范围传播。以下情况之一,可认定为“特大范围”:
(1)在主页上出现并持续6小时以上,或在其他页面出现并持续24小时以上;
(2)通过社交平台转发10万次以上;
(3)浏览或点击次数100万以上;
(4)省级以上网信部门、公安部门认定为是“特大范围传播”的。
8.造成1亿元以上的直接经济损失。
9.其他对国家安全、社会秩序、经济建设和公众利益构成特别严重威胁、造成特别严重影响的网络安全事件。
二、重大网络安全事件
符合下列情形之一且未达到特别重大网络安全事件的,为重大网络安全事件:
- 1.重要网络和信息系统遭受严重的系统损失,造成系统长时间中断或局部瘫痪,业务处理能力受到极大影响。
- 2.国家秘密信息、重要敏感信息、重要数据丢失或被窃取、篡改、假冒,对国家安全和社会稳定构成严重威胁。
- 3.其他对国家安全、社会秩序、经济建设和公众利益构成严重威胁、造成严重影响的网络安全事件。
通常情况下,满足下列条件之一的,可判别为重大网络安全事件:
- 1.地市级以上党政机关门户网站、重点新闻网站因攻击、故障,导致6小时以上不能访问。
- 2.关键信息基础设施整体中断运行2小时以上或主要功能中断运行6小时以上。
- 3.影响单个地市级行政区30%以上人口的工作、生活。
- 4.影响100万人以上用水、用电、用气、用油、取暖或交通出行。
- 5.重要数据泄露或被窃取,对国家安全和社会稳定构成严重威胁。
- 6.泄露1000万人以上个人信息。
7.党政机关门户网站、重点新闻网站、网络平台等被攻击篡改,导致违法有害信息大范围传播。以下情况之一,可认定为“大范围”:
- (1)在主页上出现并持续2小时以上,或在其他页面出现并持续12小时以上;
- (2)通过社交平台转发1万次以上;
- (3)浏览或点击次数10万以上;
- (4)省级以上网信部门、公安部门认定为是“大范围传播”的。
8.造成2000万元以上的直接经济损失。
9.其他对国家安全、社会秩序、经济建设和公众利益构成严重威胁、造成严重影响的网络安全事件。
三、较大网络安全事件
符合下列情形之一且未达到重大网络安全事件的,为较大网络安全事件:
- 1.重要网络和信息系统遭受较大的系统损失,造成系统中断,明显影响系统效率,业务处理能力受到影响。
- 2.国家秘密信息、重要敏感信息、重要数据丢失或被窃取、篡改、假冒,对国家安全和社会稳定构成较严重威胁。
- 3.其他对国家安全、社会秩序、经济建设和公众利益构成较严重威胁、造成较严重影响的网络安全事件。
通常情况下,满足下列条件之一的,可判别为较大网络安全事件:
- 1.地市级以上党政机关门户网站、重点新闻网站因攻击、故障,导致2小时以上不能访问。
- 2.关键信息基础设施整体中断运行30分钟以上或主要功能中断运行2小时以上。
- 3.影响单个地市级行政区10%以上人口的工作、生活。
- 4.影响10万人以上用水、用电、用气、用油、取暖或交通出行。
- 5.重要数据泄露或被窃取,对国家安全和社会稳定构成较严重威胁。
- 6.泄露100万人以上个人信息。
7.党政机关门户网站、重点新闻网站、网络平台等被攻击篡改,导致违法有害信息较大范围传播。以下情况之一,可认定为“较大范围”:
- (1)在主页上出现并持续30分钟以上,或在其他页面出现并持续2小时以上;
- (2)通过社交平台转发1000次以上;
- (3)浏览或点击次数1万以上;
- (4)省级以上网信部门、公安部门认定为是“较大范围传播”的。
8.造成500万元以上的直接经济损失。
9.其他对国家安全、社会秩序、经济建设和公众利益构成较严重威胁、造成较严重影响的网络安全事件。
四、一般网络安全事件
除上述网络安全事件外,对国家安全、社会秩序、经济建设和公众利益构成一定威胁、造成一定影响的网络安全事件。
附件2:网络安全事件信息报告表
下载链接 https://www.cac.gov.cn/cms/pub/interact/downloadfile.jsp?filepath=ekdHFflbXTKqZLE43DVbZ1oYLxFzFbGthkceFITskDZRUmvYBMWANEiDr93HMHRdcHfa9mVRDGI6XvIDBv~/62Mj9fTZa60frxaCpSvTM=&fText=%E7%BD%91%E7%BB%9C%E5%AE%89%E5%85%A8%E4%BA%8B%E4%BB%B6%E4%BF%A1%E6%81%AF%E6%8A%A5%E5%91%8A%E8%A1%A8


浙公网安备 33010602011771号