流程框架
为什么要引入流程框架
流程框架能做什么?
任正非曾说:「企业管理的目标就是流程化组织建设。」如何立足企业实际,推进流程化组织建设是很多企业面临的重要课题。
流程的定义是:一套完整的端到端为客户创造价值的活动连接、集合。完整的端到端,指的是从客户需求来,到客户需求去。
端到端的思想可不容易,比如说一个产品开发的流程,前端是什么?末端又是什么?前端其实就是另一个流程的末端,就是marketing流程。marketing流程走完是产品开发的目录清单,我们叫做项目任务书。就形成了市场输入,里包含了市场需求、客户需求。流程的末端是什么?研发部门做完原型机,做完初样交给了测试部门;测试部门做完交给工艺部门;工艺部门再交给生产部门;再往下就给销售部门。可是研发做完原型就结束了,至于后面的小批量生产、大批量生产、上市定价、营销,不是研发部门的事。于是,流程走到这里就断了。一个好的产品开发流程,是要走到产品上市,形成销售。所以这个端到端一直要到生命周期尾期,一直到产品退市。
端到端流程框架
- 以目标为导向。L1的目标,牵引L2,3,4.比如OTC,STC等。
流程的起点是业务目标。LTC示例:以订单“高效处理,敏捷交付、信息透明可视””为出发点,推动海外订单处理效率和发货及时率、工厂及时交付率、物流信息准确性和规范 性,帮助事业部改善运营质量。 - 全链路闭环
- 责任唯一
流程建模过程中的关注点
- 识别断点。L2和L2之间是否有断点?L3和L3
- 识别痛点。
- 通过流程拉通,为业务运营的横向、纵向评价定义流程评价指标,指导业务的持续改善。 如指定订单周期,订单按时完成率目标。
第一步:识别业务模式
基于品牌,销售通路,客户类别识别业务模式。比如B2B自有品牌直销,B2C自有品牌线下直销
。。。 未完待续
业务流程变革成功关键
高层支持: “一把手工程”由董事长亲自挂帅, 一把手强力推动,保证高层持续关注 支持。
价值聚焦:聚焦为公司带来价值的主要价值链、管控流程及 关键短板领域,抓大放小,集中优势资源突破提 升,快速见效,树立信心
组织匹配:搭建流程组织,并在人才上加强流 程团队的持续建设,加强内部能力 提升,强调一专多能
机制保障:明确流程组织管理、奖惩问责、冲突决 策等机制,将流程管理定位于较高层次, 责、权、利匹配
专业权威:搭建简单、有效的方法论体系,并工具化、模板化, 充分引导,促进业务的快速理解和运用,保证变革 效率、质量与一致性
业务概念
流程的定义
业务流程定义:是为达到特定的价值目标(面向客户)而由不同的人分别共同完成的一系列活动。活 动之间不仅有严格的先后顺序限定,而且活动的内容、方式、责任等也都必须有明确的安排和界定,
流程分类:一般分为“管理与支持流程”和“业务流程”两大类。
➢ 管理流程:包括行政、财务、人力资源等管理内容的相关流程;
➢ 业务流程:包括采购、销售、设计、生产、品管等方面的流程。是客户价值创造流程、是完成客户业务价值交付所需的业务活动。
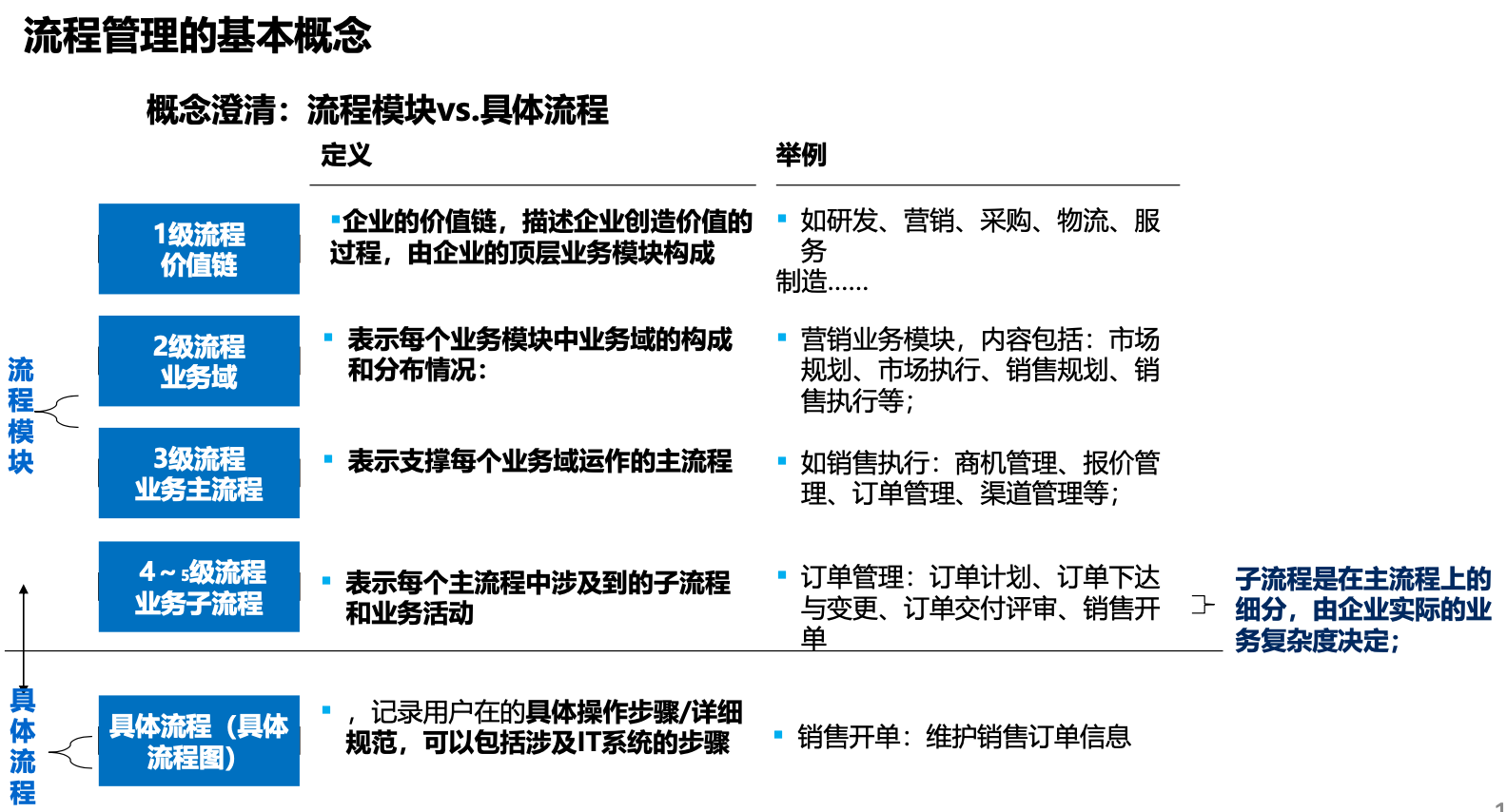
流程的分级
流程的细化分级,即把流程从粗到细,从宏观到微观、从端到端的流程到具体指导操作的明细流程进行分解
一级流程(价值链)
业务流程主干,同行业内基本一致,按业务域区分,如“营销”。
二级流程
运营模式层面的业务子流程,因业务场景不同而差异化。如“销售规划、销售执 行”。
快消品和工业设备的销售流程肯定不一样,前者可能更侧重渠道管理,后者可能需要项目式销售。这时候二级流程的设计就会根据这些场景调整。
另外,运营模式的不同,比如直销和分销,也会影响二级流程的设计,比如是否需要渠道管理这样的子流程。
可能还要解释运营模式的定义,以及它如何与业务场景相互作用。比如,运营模式指的是公司如何运作来实现目标,而业务场景是具体的环境和情况,两者结合导致二级流程的不同。需要举几个例子来说明,比如不同客户类型、产品特性如何导致流程变化。
- 运营模式定义:指企业为实现战略目标所选择的业务运作方式,包含资源配置、协作机制等核心要素
- 业务场景差异:包括但不限于:
- 客户类型(B2B/B2C/政府客户)
- 产品特性(标准化/定制化)
- 交付方式(实物/服务/数字产品)
- 市场环境(新兴/成熟/衰退市场)
二、差异化示例对比(以销售流程为例)
| 业务场景 | 二级流程差异点 | 典型行业案例 |
|---|---|---|
| 快消品零售 | 侧重渠道管理、促销执行 | 可口可乐终端铺货流程 |
| 工业设备销售 | 强调方案设计、招投标管理 | 西门子大型设备销售流程 |
| SaaS产品订阅 | 突出试用转化、客户成功管理 | Salesforce订阅制销售流程 |
| 奢侈品销售 | 注重客户体验、VIP专属服务流程 | 爱马仕门店服务流程 |
三级流程(流程),四级流程 (子流程)为实现运营模式,根据实际需要所安排的业务模块。
如“订单管理”/“订单计划、 订单下达与变更、订单交付评审、订单开单”。 流程架构:是建立在业务架构的基础上,对适合流程化的业务活动进行定义,同 时明确流程之间的接口关系,从而形成的高阶管理模型。
L1-L4属于业务流程,有没有IT系统业务流程都是存在的。
L4流程的定义
以费用报销为例子
- 业务目标:对流程需要完成的业务功能的总结。如:依据公司财务规定,完成对员工因公务活动产生的合理费用的报销。
- 输入:流程运行所需要的数据和文档输入。如费用明细,相关票据
- 输出:作为流程运行的结果,输出的数据或者文档。例子:报销审批结果,报销支付
- 主要活动:流程链路上,主要进行的业务操作。如:提交报销申请,业务经理审批,提交报销凭证。
- 关键业务逻辑规则:流程执行过程中,关键点进行逻辑判断依赖的规则。如业务经理基于报销规则审批,行政人员基于业务经理审批结果直接支付。
具体流程 L5(业务活动)/6(任务)/7(步骤)
基于特定IT系统的,记录用户在IT系统中的具体操作步 骤/详细规范 。
如L4销售开单,往下拆解业务活动(L5),任务(L6),步骤(L7),规则

L4流程拆解例子(子流程拆解为 业务活动,任务,步骤)

流程的分段
作业对象发生转变;有相对完整的产出;符合MECE原则;同一层 级,颗粒度一致

这是一个非常关键的企业级架构设计问题:
“在一个企业级流程框架中,一个业务流程会引起一个还是多个业务对象的变化?”
FAQ
在企业级架构 流程框架,一个流程会引起 一个还是多个业务对象的变化
✅ 简短回答:
一个业务流程通常会引起多个业务对象的变化。
这是企业级系统复杂性的体现,也是为什么需要良好的领域建模和流程设计。
🧠 深入解释
1. 什么是“业务对象”?
业务对象(Business Object) 是指在业务流程中被创建、修改或删除的实体,例如:
- 用户(User)
- 订单(Order)
- 支付记录(Payment)
- 库存(Inventory)
- 发票(Invoice)
这些对象代表系统中具有身份和状态的核心概念。
2. 为什么一个流程会引起多个业务对象变化?
因为现实世界的业务流程往往是跨领域的,会涉及多个业务模块的数据变更。
🎯 示例:电商下单流程
| 流程 | 引发变化的业务对象 |
|---|---|
| 用户下单 | Order(订单创建)、Inventory(库存减少)、Cart(清空购物车) |
| 支付完成 | Payment(支付记录更新)、Order(状态变为已支付)、Coupon(优惠券使用) |
| 订单发货 | Shipment(生成物流信息)、Order(状态变为已发货)、Warehouse(仓库库存调整) |
在这个例子中:
- 一个“下单”操作就会影响 4 个以上的业务对象
- 这些对象可能属于不同的子系统(如订单中心、库存中心、支付中心等)

浙公网安备 33010602011771号