为什么英智智能宝能让律师工作事半功倍

大语言模型能够极大提高人们的知识理解能力和知识服务能力,法律服务是典型的知识服务领域,据悉律师有38%的任务都是重复性工作,这些任务有潜力被大模型替代。
但在法律行业中的高度专业且复杂的问题时,通用型大模型的回答虽能提供一定参考,却往往因缺乏精深的专业无法满足实际业务场景。英智智能宝,基于行业领先的大模型能力,再加海量法律数据基础,专为法律行业解决专业的业务场景问题。不仅能够提供精准的法律服务,还能为律师处理日常繁琐工作任务,快速精确检索解析法律的专业知识、信息和文档的内容,提供全面的分析和总结。
 
1 撰写各类专业的文书
 
法律文件审查是律师日常工作中最为耗时的部分。在日常工作中,律师需要写很多不同类型的文书,虽然网上有很多模板可以使用,但很多模板并不能匹配实际业务场景。英智智能宝,快速输出律师函、法律合同、答辩状、起诉状、专业法律翻译等智能化文书服务,根据不同的案情自动调整文案,制作符合案件需求的文书。通过先进的自然语言处理技术,确保文书的法律准确性和专业性,不必担心文书缺失或格式错误。
 
 
(一)根据提供的案件信息,撰写起诉书
发送问题:周晓在公园被一小狗咬伤,追着狗来到徐艺家中,却被徐艺告知该小狗已经被丢弃月余。经诊治,周晓需注射狂犬病疫苗,产生医疗费用1000余元,后周晓向徐艺索赔疫苗费用、营养费用共5000元。徐艺在支付第一针疫苗费用400余元后,认为小狗被遗弃已经不归他管便拒绝赔偿,刘某诉至法院要求支付赔偿款5000元。请你根据案情,你作为周晓的律师,写一份起诉状。
 
 
 
 
2 理解和分析案件
 
在传统工作中,律师需要花费大量的时间和精力去研究和分析相关案件的法律文件和判例,以获取对特定问题的法律建议。通过英智智能宝的分析,律师可以在短时间内获取大量的法律信息。面对复杂的案件,律师需要全面综合分析可能出现的因素,制定出最佳的诉讼策略。而英智智能宝可以帮助律师快速搜索和分析大量的法律文献、案例和法规,提供更全面的信息支持和法律意见。
 
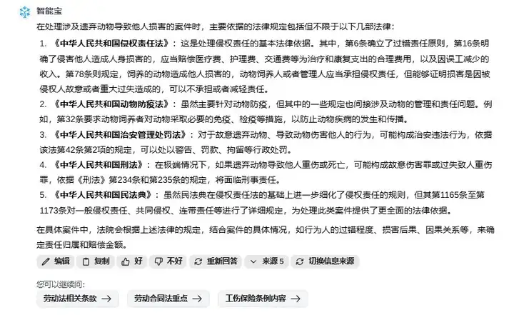
(二)分析法律数据库,获取相关条文规定
 
发送问题:相关的法律规定有哪些
 
 
 
 
3 风险预测与评估
 
在案件处理之前,使用英智智能宝分析法院判决书、法律文件等相关材料信息,帮助律师更迅速地理解案情的细节,识别关键事实和法律问题,预测和评估可能出现的潜在风险。同时,总结历史案件中法官处理裁决的判断标准和风格,帮助律师定制更有胜算的诉讼策略,为律师提供决策参考,降低失败的风险。
 
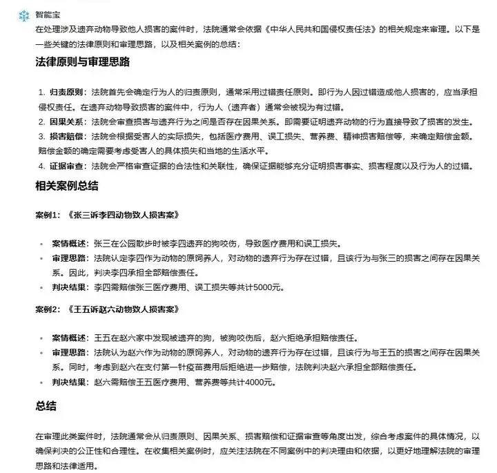
(三)分析历史案件,总结审理思路
 
发送问题:请你针对案情,搜集相关案例,总结法院审理相关案件的思路
 
 
 
 
 
在法律行业,知识更新非常频繁,律师需要不断学习新的法律法规。而英智法律智能体内置了全面的法律知识库,并且能够实时更新最新的法律信息。律师可以随时查询所需的法律条文、案例和解释,确保法律服务的专业性和时效性。根据律所自身拥有的多种法律文书、裁判文书和行业数据等信息,英智公司将为律所研发定制专属法律智能体,严格保护律所自身的信息安全,全面提升风险管控,提升律所业务流程的智能化和信息化水平。引入大模型AI能力,提高法律人的工作效率。让律师能够有更多时间专注研究更重要法律问题和维护客户关系,实现律所业务高效稳定增长。
 
 
posted @ 2024-07-05 15:32  英智未来  阅读(14)  评论(0)    收藏  举报