Ribbon-负载均衡策略
一、策略类
- RandomRule
- 随机选取负载均衡策略。
- RoundRobinRule
- 线性轮询负载均衡策略。
- WeightedResponseTimeRule
- 根据平均响应时间计算所有服务的权重,响应时间越快,服务权重越重、被选中的概率越高。
- 刚启动时,如果统计信息不足,则使用RoundRobinRule策略,等统计信息足够,会切换到WeightedResponseTimeRule
- RetryRule
- 先按照RoundRobinRule的策略获取服务,如果获取服务失败,则在指定时间内会进行重试,获取可用的服务
- ClientConfigEnabledRoundRobinRule
- BestAvailableRule
- 此负载均衡器会先过滤掉由于多次访问故障而处于断路器跳闸状态的服务
- 然后选择一个并发量最小的服务
- PredicateBasedRule
- AvailabilityFilteringRule
-
这个负载均衡器规则,会先过滤掉以下服务:
- a. 由于多次访问故障而处于断路器跳闸状态
- b. 并发的连接数量超过阈值
- 然后对剩余的服务列表按照RoundRobinRule策略进行访问
-
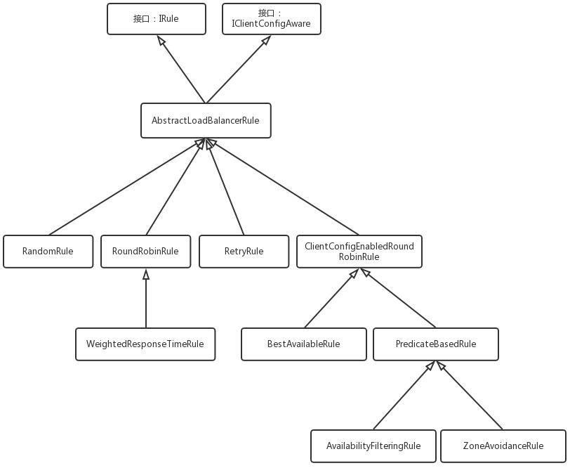
二、类继承关系

三、RandomRule
随机选取负载均衡策略。
choose方法中,通过随机Random对象,在所有服务实例数量中随机找一个服务的索引号,然后从上线的服务中获取对应的服务。
这时候,很可能会有不在线的服务,就有可能从上线的服务中获取不到,那么休息会儿再获取直到随机获取到一个上线的服务为止。
public class RandomRule extends AbstractLoadBalancerRule {
Random rand;
public RandomRule() {
rand = new Random();
}
@edu.umd.cs.findbugs.annotations.SuppressWarnings(value = "RCN_REDUNDANT_NULLCHECK_OF_NULL_VALUE")
public Server choose(ILoadBalancer lb, Object key) {
if (lb == null) {
return null;
}
Server server = null;
while (server == null) {
if (Thread.interrupted()) {
return null;
}
List<Server> upList = lb.getReachableServers();
List<Server> allList = lb.getAllServers();
int serverCount = allList.size();
if (serverCount == 0) {
/*
* No servers. End regardless of pass, because subsequent passes
* only get more restrictive.
*/
return null;
}
int index = rand.nextInt(serverCount);
server = upList.get(index);
if (server == null) {
/*
* The only time this should happen is if the server list were
* somehow trimmed. This is a transient condition. Retry after
* yielding.
*/
Thread.yield();
continue;
}
if (server.isAlive()) {
return (server);
}
// Shouldn't actually happen.. but must be transient or a bug.
server = null;
Thread.yield();
}
return server;
}
……
}
四、RoundRobinRule
线性轮询负载均衡策略。
choose方法中,通过incrementAndGetModulo方法以线性轮询方式获取服务。
在incrementAndGetModulo中,实际上在类中维护了一个原子性的nextServerCyclicCounter成员变量作为当前服务的索引号,每次在所有服务数量的限制下,就是将服务的索引号加1,到达服务数量限制时再从头开始。
public class RoundRobinRule extends AbstractLoadBalancerRule {
private AtomicInteger nextServerCyclicCounter;
// 略
public RoundRobinRule() {
nextServerCyclicCounter = new AtomicInteger(0);
}
public RoundRobinRule(ILoadBalancer lb) {
this();
setLoadBalancer(lb);
}
public Server choose(ILoadBalancer lb, Object key) {
if (lb == null) {
log.warn("no load balancer");
return null;
}
Server server = null;
int count = 0;
while (server == null && count++ < 10) {
List<Server> reachableServers = lb.getReachableServers();
List<Server> allServers = lb.getAllServers();
int upCount = reachableServers.size();
int serverCount = allServers.size();
if ((upCount == 0) || (serverCount == 0)) {
log.warn("No up servers available from load balancer: " + lb);
return null;
}
int nextServerIndex = incrementAndGetModulo(serverCount);
server = allServers.get(nextServerIndex);
if (server == null) {
/* Transient. */
Thread.yield();
continue;
}
if (server.isAlive() && (server.isReadyToServe())) {
return (server);
}
// Next.
server = null;
}
if (count >= 10) {
log.warn("No available alive servers after 10 tries from load balancer: "
+ lb);
}
return server;
}
private int incrementAndGetModulo(int modulo) {
for (;;) {
int current = nextServerCyclicCounter.get();
int next = (current + 1) % modulo;
if (nextServerCyclicCounter.compareAndSet(current, next))
return next;
}
}
// 略
}
五、WeightedResponseTimeRule
响应时间作为选取权重的负载均衡策略。其含义就是,响应时间越短的服务被选中的可能性大。
继承自RoundRobinRule类。
public class WeightedResponseTimeRule extends RoundRobinRule {
// 略
// holds the accumulated weight from index 0 to current index
// for example, element at index 2 holds the sum of weight of servers from 0 to 2
private volatile List<Double> accumulatedWeights = new ArrayList<Double>();
// 略
void initialize(ILoadBalancer lb) {
if (serverWeightTimer != null) {
serverWeightTimer.cancel();
}
serverWeightTimer = new Timer("NFLoadBalancer-serverWeightTimer-"
+ name, true);
serverWeightTimer.schedule(new DynamicServerWeightTask(), 0,
serverWeightTaskTimerInterval);
// do a initial run
ServerWeight sw = new ServerWeight();
sw.maintainWeights();
Runtime.getRuntime().addShutdownHook(new Thread(new Runnable() {
public void run() {
logger
.info("Stopping NFLoadBalancer-serverWeightTimer-"
+ name);
serverWeightTimer.cancel();
}
}));
}
// 略
@edu.umd.cs.findbugs.annotations.SuppressWarnings(value = "RCN_REDUNDANT_NULLCHECK_OF_NULL_VALUE")
@Override
public Server choose(ILoadBalancer lb, Object key) {
if (lb == null) {
return null;
}
Server server = null;
while (server == null) {
// get hold of the current reference in case it is changed from the other thread
List<Double> currentWeights = accumulatedWeights;
if (Thread.interrupted()) {
return null;
}
List<Server> allList = lb.getAllServers();
int serverCount = allList.size();
if (serverCount == 0) {
return null;
}
int serverIndex = 0;
// last one in the list is the sum of all weights
double maxTotalWeight = currentWeights.size() == 0 ? 0 : currentWeights.get(currentWeights.size() - 1);
// No server has been hit yet and total weight is not initialized
// fallback to use round robin
if (maxTotalWeight < 0.001d) {
server = super.choose(getLoadBalancer(), key);
if(server == null) {
return server;
}
} else {
// generate a random weight between 0 (inclusive) to maxTotalWeight (exclusive)
double randomWeight = random.nextDouble() * maxTotalWeight;
// pick the server index based on the randomIndex
int n = 0;
for (Double d : currentWeights) {
if (d >= randomWeight) {
serverIndex = n;
break;
} else {
n++;
}
}
server = allList.get(serverIndex);
}
if (server == null) {
/* Transient. */
Thread.yield();
continue;
}
if (server.isAlive()) {
return (server);
}
// Next.
server = null;
}
return server;
}
class DynamicServerWeightTask extends TimerTask {
public void run() {
ServerWeight serverWeight = new ServerWeight();
try {
serverWeight.maintainWeights();
} catch (Exception e) {
logger.error("Error running DynamicServerWeightTask for {}", name, e);
}
}
}
class ServerWeight {
public void maintainWeights() {
ILoadBalancer lb = getLoadBalancer();
if (lb == null) {
return;
}
if (!serverWeightAssignmentInProgress.compareAndSet(false, true)) {
return;
}
try {
logger.info("Weight adjusting job started");
AbstractLoadBalancer nlb = (AbstractLoadBalancer) lb;
LoadBalancerStats stats = nlb.getLoadBalancerStats();
if (stats == null) {
// no statistics, nothing to do
return;
}
double totalResponseTime = 0;
// find maximal 95% response time
for (Server server : nlb.getAllServers()) {
// this will automatically load the stats if not in cache
ServerStats ss = stats.getSingleServerStat(server);
totalResponseTime += ss.getResponseTimeAvg();
}
// weight for each server is (sum of responseTime of all servers - responseTime)
// so that the longer the response time, the less the weight and the less likely to be chosen
Double weightSoFar = 0.0;
// create new list and hot swap the reference
List<Double> finalWeights = new ArrayList<Double>();
for (Server server : nlb.getAllServers()) {
ServerStats ss = stats.getSingleServerStat(server);
double weight = totalResponseTime - ss.getResponseTimeAvg();
weightSoFar += weight;
finalWeights.add(weightSoFar);
}
setWeights(finalWeights);
} catch (Exception e) {
logger.error("Error calculating server weights", e);
} finally {
serverWeightAssignmentInProgress.set(false);
}
}
}
void setWeights(List<Double> weights) {
this.accumulatedWeights = weights;
}
// 略
}
既然是按照响应时间权重来选择服务,那么先整理一下权重算法是怎么做的。
观察initialize方法,启动了定时器定时执行DynamicServerWeightTask的run来调用计算服务权重,计算权重是通过内部类ServerWeight的maintainWeights方法来进行。
整理一下maintainWeights方法的逻辑,里面有两个for循环,第一个for循环拿到所有服务的总响应时间,第二个for循环计算每个服务的权重以及总权重。
第一个for循环。
假设有4个服务,每个服务的响应时间(ms):
A: 200
B: 500
C: 30
D: 1200
总响应时间:
200+500+30+1200=1930ms
接下来第二个for循环,计算每个服务的权重。
服务的权重=总响应时间-服务自身的响应时间:
A: 1930-200=1730
B: 1930-500=1430
C: 1930-30=1900
D: 1930-1200=730
总权重:
1730+1430+1900+730=5790
响应时间及权重计算结果示意图:

结果就是响应时间越短的服务,它的权重就越大。
再看一下choose方法。
重点在while循环的第3个if这里。
首先如果判定没有服务或者权重还没计算出来时,会采用父类RoundRobinRule以线性轮询的方式选择服务器。
有服务,有权重计算结果后,就是以总权重值为限制,拿到一个随机数,然后看随机数落到哪个区间,就选择对应的服务。
所以选取服务的结论就是:
响应时间越短的服务,它的权重就越大,被选中的可能性就越大。
六、RetryRule
这个策略默认就是用RoundRobinRule策略选取服务,当然可以通过配置,在构造RetryRule的时候传进想要的策略。
为了应对在有可能出现无法选取出服务的情况,比如瞬时断线的情况,那么就要提供一种重试机制,在最大重试时间的限定下重复尝试选取服务,直到选取出一个服务或者超时。
最大重试时间maxRetryMillis是可配置的。
public class RetryRule extends AbstractLoadBalancerRule {
IRule subRule = new RoundRobinRule();
long maxRetryMillis = 500;
public RetryRule() {
}
public RetryRule(IRule subRule) {
this.subRule = (subRule != null) ? subRule : new RoundRobinRule();
}
public RetryRule(IRule subRule, long maxRetryMillis) {
this.subRule = (subRule != null) ? subRule : new RoundRobinRule();
this.maxRetryMillis = (maxRetryMillis > 0) ? maxRetryMillis : 500;
}
// 略
public void setMaxRetryMillis(long maxRetryMillis) {
if (maxRetryMillis > 0) {
this.maxRetryMillis = maxRetryMillis;
} else {
this.maxRetryMillis = 500;
}
}
// 略
/*
* Loop if necessary. Note that the time CAN be exceeded depending on the
* subRule, because we're not spawning additional threads and returning
* early.
*/
public Server choose(ILoadBalancer lb, Object key) {
long requestTime = System.currentTimeMillis();
long deadline = requestTime + maxRetryMillis;
Server answer = null;
answer = subRule.choose(key);
if (((answer == null) || (!answer.isAlive()))
&& (System.currentTimeMillis() < deadline)) {
InterruptTask task = new InterruptTask(deadline
- System.currentTimeMillis());
while (!Thread.interrupted()) {
answer = subRule.choose(key);
if (((answer == null) || (!answer.isAlive()))
&& (System.currentTimeMillis() < deadline)) {
/* pause and retry hoping it's transient */
Thread.yield();
} else {
break;
}
}
task.cancel();
}
if ((answer == null) || (!answer.isAlive())) {
return null;
} else {
return answer;
}
}
// 略
}
七、ClientConfigEnabledRoundRobinRule
该策略本身很简单,就是默认通过RoundRobinRule策略选取服务,策略还不能自定义。
这个策略的的目的就是通过继承该类,并且通过对choose的重写,来实现更多的功能,继承后保底是有RoundRobinRule策略。
public class ClientConfigEnabledRoundRobinRule extends AbstractLoadBalancerRule {
RoundRobinRule roundRobinRule = new RoundRobinRule();
@Override
public void initWithNiwsConfig(IClientConfig clientConfig) {
roundRobinRule = new RoundRobinRule();
}
@Override
public void setLoadBalancer(ILoadBalancer lb) {
super.setLoadBalancer(lb);
roundRobinRule.setLoadBalancer(lb);
}
@Override
public Server choose(Object key) {
if (roundRobinRule != null) {
return roundRobinRule.choose(key);
} else {
throw new IllegalArgumentException(
"This class has not been initialized with the RoundRobinRule class");
}
}
}
八、BestAvailableRule
继承自上面的ClientConfigEnabledRoundRobinRule,重写choose方法。
从所有的服务中,从那些没有断开的服务中,找到,到目前为止,请求数量最小的服务。
public class BestAvailableRule extends ClientConfigEnabledRoundRobinRule {
private LoadBalancerStats loadBalancerStats;
@Override
public Server choose(Object key) {
if (loadBalancerStats == null) {
return super.choose(key);
}
List<Server> serverList = getLoadBalancer().getAllServers();
int minimalConcurrentConnections = Integer.MAX_VALUE;
long currentTime = System.currentTimeMillis();
Server chosen = null;
for (Server server: serverList) {
ServerStats serverStats = loadBalancerStats.getSingleServerStat(server);
if (!serverStats.isCircuitBreakerTripped(currentTime)) {
int concurrentConnections = serverStats.getActiveRequestsCount(currentTime);
if (concurrentConnections < minimalConcurrentConnections) {
minimalConcurrentConnections = concurrentConnections;
chosen = server;
}
}
}
if (chosen == null) {
return super.choose(key);
} else {
return chosen;
}
}
@Override
public void setLoadBalancer(ILoadBalancer lb) {
super.setLoadBalancer(lb);
if (lb instanceof AbstractLoadBalancer) {
loadBalancerStats = ((AbstractLoadBalancer) lb).getLoadBalancerStats();
}
}
}
九、AvailabilityFilteringRule
按可用性进行过滤服务的负载均衡策略。
继承自PredicateBasedRule,但是重写了choose方法。
public class AvailabilityFilteringRule extends PredicateBasedRule {
private AbstractServerPredicate predicate;
// 略
@Override
public Server choose(Object key) {
int count = 0;
Server server = roundRobinRule.choose(key);
while (count++ <= 10) {
if (predicate.apply(new PredicateKey(server))) {
return server;
}
server = roundRobinRule.choose(key);
}
return super.choose(key);
}
// 略
}
先用线性轮询策略选出一个服务,通过predicate对象判断是否符合可用性要求,符合的就作为目标服务。这里的做法就是先选择后过滤。
如果尝试了十次都没有可用的服务,调用父类PredicateBasedRule的choose。
在构造函数中会看到AvailabilityFilteringRule用的是AvailabilityPredicate对象对服务进行判定。
public class AvailabilityFilteringRule extends PredicateBasedRule {
private AbstractServerPredicate predicate;
public AvailabilityFilteringRule() {
super();
predicate = CompositePredicate.withPredicate(new AvailabilityPredicate(this, null))
.addFallbackPredicate(AbstractServerPredicate.alwaysTrue())
.build();
}
@Override
public void initWithNiwsConfig(IClientConfig clientConfig) {
predicate = CompositePredicate.withPredicate(new AvailabilityPredicate(this, clientConfig))
.addFallbackPredicate(AbstractServerPredicate.alwaysTrue())
.build();
}
// 略
}
在AvailabilityPredicate中,通过shouldSkipServer函数判定服务状态。
public class AvailabilityPredicate extends AbstractServerPredicate {
// 略
@Override
public boolean apply(@Nullable PredicateKey input) {
LoadBalancerStats stats = getLBStats();
if (stats == null) {
return true;
}
return !shouldSkipServer(stats.getSingleServerStat(input.getServer()));
}
private boolean shouldSkipServer(ServerStats stats) {
if ((CIRCUIT_BREAKER_FILTERING.get() && stats.isCircuitBreakerTripped())
|| stats.getActiveRequestsCount() >= activeConnectionsLimit.get()) {
return true;
}
return false;
}
}
判定规则:
以下两项有一项成立,就表示该服务不可用,不能使用该服务。
1.配置项niws.loadbalancer.availabilityFilteringRule.filterCircuitTripped为true(未配置则默认为true),并且已经触发断路。
2.服务的活动请求数 > 配置项niws.loadbalancer.availabilityFilteringRule.activeConnectionsLimit(未配则默认为Interge.MAX_VALUE)。
在AvailabilityFilteringRule的choose中无法选出服务的情况下,会调用父类PredicateBasedRule的choose,PredicateBasedRule采用先过滤后线性轮行方法选择服务,不过,用来判定的predicate还是AvailabilityPredicate,所以过滤用的判定规则和上面是一样的。
十、ZoneAvoidanceRule
可以发现在ZoneAvoidanceRule本身并没有重写choose方法,用的还是抽象父类PredicateBasedRule的choose。
上面记录过,PredicateBasedRule的choose本身使用的是predicate进行过滤。
看一下ZoneAvoidanceRule定义的predicate。
public class ZoneAvoidanceRule extends PredicateBasedRule {
// 略
private CompositePredicate compositePredicate;
public ZoneAvoidanceRule() {
super();
ZoneAvoidancePredicate zonePredicate = new ZoneAvoidancePredicate(this);
AvailabilityPredicate availabilityPredicate = new AvailabilityPredicate(this);
compositePredicate = createCompositePredicate(zonePredicate, availabilityPredicate);
}
private CompositePredicate createCompositePredicate(ZoneAvoidancePredicate p1, AvailabilityPredicate p2) {
return CompositePredicate.withPredicates(p1, p2)
.addFallbackPredicate(p2)
.addFallbackPredicate(AbstractServerPredicate.alwaysTrue())
.build();
}
@Override
public void initWithNiwsConfig(IClientConfig clientConfig) {
ZoneAvoidancePredicate zonePredicate = new ZoneAvoidancePredicate(this, clientConfig);
AvailabilityPredicate availabilityPredicate = new AvailabilityPredicate(this, clientConfig);
compositePredicate = createCompositePredicate(zonePredicate, availabilityPredicate);
}
// 略
@Override
public AbstractServerPredicate getPredicate() {
return compositePredicate;
}
}
在这里的predicate主要用了两个,ZoneAvoidancePredicate,AvailabilityPredicate,都被复合进了CompositePredicate。
PredicateBasedRule的choose会去调用CompositePredicate的getEligibleServers来获取符合要求的服务。
而在getEligibleServers内部会对所有服务逐一调用复合进来的predicate(ZoneAvoidancePredicate,AvailabilityPredicate)的getEligibleServers。
public class CompositePredicate extends AbstractServerPredicate {
private AbstractServerPredicate delegate;
private List<AbstractServerPredicate> fallbacks = Lists.newArrayList();
private int minimalFilteredServers = 1;
private float minimalFilteredPercentage = 0;
@Override
public boolean apply(@Nullable PredicateKey input) {
return delegate.apply(input);
}
// 略
/**
* Get the filtered servers from primary predicate, and if the number of the filtered servers
* are not enough, trying the fallback predicates
*/
@Override
public List<Server> getEligibleServers(List<Server> servers, Object loadBalancerKey) {
List<Server> result = super.getEligibleServers(servers, loadBalancerKey);
Iterator<AbstractServerPredicate> i = fallbacks.iterator();
while (!(result.size() >= minimalFilteredServers && result.size() > (int) (servers.size() * minimalFilteredPercentage))
&& i.hasNext()) {
AbstractServerPredicate predicate = i.next();
result = predicate.getEligibleServers(servers, loadBalancerKey);
}
return result;
}
}
调用的复合进来的predicate的getEligibleServers方法是定义在抽象类AbstractServerPredicate中。
可以看到,最终还是调用各predicate的apply方法进行过滤。
public abstract class AbstractServerPredicate implements Predicate<PredicateKey> {
protected IRule rule;
private volatile LoadBalancerStats lbStats;
private final Random random = new Random();
private final AtomicInteger nextIndex = new AtomicInteger();
// 略
/**
* Get servers filtered by this predicate from list of servers. Load balancer key
* is presumed to be null.
*
* @see #getEligibleServers(List, Object)
*
*/
public List<Server> getEligibleServers(List<Server> servers) {
return getEligibleServers(servers, null);
}
/**
* Get servers filtered by this predicate from list of servers.
*/
public List<Server> getEligibleServers(List<Server> servers, Object loadBalancerKey) {
if (loadBalancerKey == null) {
return ImmutableList.copyOf(Iterables.filter(servers, this.getServerOnlyPredicate()));
} else {
List<Server> results = Lists.newArrayList();
for (Server server: servers) {
if (this.apply(new PredicateKey(loadBalancerKey, server))) {
results.add(server);
}
}
return results;
}
}
// 略
}
AvailabilityPredicate过滤时的判定规则在上面的AvailabilityFilteringRule中已经写过。
现在主要看一下ZoneAvoidancePredicate的Apply方法。
public class ZoneAvoidancePredicate extends AbstractServerPredicate {
// 略
@Override
public boolean apply(@Nullable PredicateKey input) {
if (!ENABLED.get()) {
return true;
}
String serverZone = input.getServer().getZone();
if (serverZone == null) {
// there is no zone information from the server, we do not want to filter
// out this server
return true;
}
LoadBalancerStats lbStats = getLBStats();
if (lbStats == null) {
// no stats available, do not filter
return true;
}
if (lbStats.getAvailableZones().size() <= 1) {
// only one zone is available, do not filter
return true;
}
Map<String, ZoneSnapshot> zoneSnapshot = ZoneAvoidanceRule.createSnapshot(lbStats);
if (!zoneSnapshot.keySet().contains(serverZone)) {
// The server zone is unknown to the load balancer, do not filter it out
return true;
}
logger.debug("Zone snapshots: {}", zoneSnapshot);
Set<String> availableZones = ZoneAvoidanceRule.getAvailableZones(zoneSnapshot, triggeringLoad.get(), triggeringBlackoutPercentage.get());
logger.debug("Available zones: {}", availableZones);
if (availableZones != null) {
return availableZones.contains(input.getServer().getZone());
} else {
return false;
}
}
}
比较清楚的是,这里获取了可用区域,看一下每个服务是否都在可用区中,在的就作为符合ZoneAvoidancePredicate要求的服务。
获得可用区域可以看一下ZoneAvoidanceRule的getAvailableZones方法。
十一、PredicateBasedRule
这是一个抽象类,提供一个choose的模板,通过调用AbstractServerPredicate实现类的过滤方法来过滤出目标的服务,再通过轮询方法选出一个服务。
PredicateBasedRule的子类ZoneAvoidanceRule使用了该模板选择服务。
public abstract class PredicateBasedRule extends ClientConfigEnabledRoundRobinRule {
public abstract AbstractServerPredicate getPredicate();
@Override
public Server choose(Object key) {
ILoadBalancer lb = getLoadBalancer();
Optional<Server> server = getPredicate().chooseRoundRobinAfterFiltering(lb.getAllServers(), key);
if (server.isPresent()) {
return server.get();
} else {
return null;
}
}
}

浙公网安备 33010602011771号