SpringBoot-多线程
一、配置
@Configuration
@EnableAsync //启用异步任务
public class ThreadPoolConfig {
@Bean("taskExecutor")
public ThreadPoolTaskExecutor executor(){
ThreadPoolTaskExecutor executor = new ThreadPoolTaskExecutor();
//配置核心线程数
executor.setCorePoolSize(15);
//配置最大线程数
executor.setMaxPoolSize(30);
//配置队列大小
executor.setQueueCapacity(1000);
//线程的名称前缀
executor.setThreadNamePrefix("Executor-");
//线程活跃时间(秒)
//executor.setKeepAliveSeconds(60);
//等待所有任务结束后再关闭线程池
executor.setWaitForTasksToCompleteOnShutdown(true);
//设置拒绝策略
//executor.setRejectedExecutionHandler(new ThreadPoolExecutor.CallerRunsPolicy());
//执行初始化
executor.initialize();
return executor;
}
}
二、使用
方法上使用,添加@Async("asyncServiceExecutor")
方法内使用:
@Autowired
private ThreadPoolTaskExecutor executor;
final CountDownLatch countDownLatch = new CountDownLatch(j);
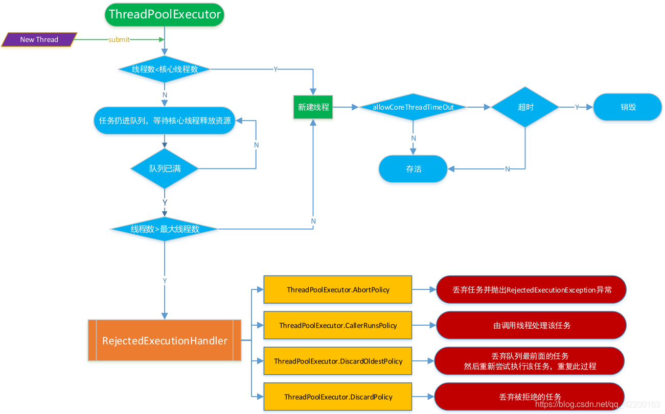
三、执行流程

四、注意点


浙公网安备 33010602011771号