R语言--图形基本使用2
1 图形标题的修改
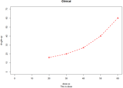
输入数据:
dose<-c(20,30,40,50,60) drugA<-c(16,20,27,40,60) drugB<-c(15,18,25,31,41)
plot(dose,drugA,type="b",col="red",lty=2,pch=2,lwd=2,main="Clinical",sub="This is dose",xlab="dose-xx",ylab="drugA--yy",xlim=c(0,60),ylim=c(0,70))
解释:col设置线条的颜色,lty设置线条类型,为2意思是虚线,pch=17意思是三角标识,lwd是设置线条的宽度,main设置图形标题,sub设置子标题,xlab设置横坐标轴名字,ylab设置轴坐标轴名字,xlim设置横坐标轴刻度区间,ylim设置纵坐标轴刻度区间

(2) 图形绘制与标题设置分开
plot(dose,drugA,type="b",col="red",lty=2,pch=2,lwd=2) title(main="Clinical",sub = "This is dose",col.main="red",col.sub="blue")

2 图形坐标轴的修改
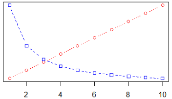
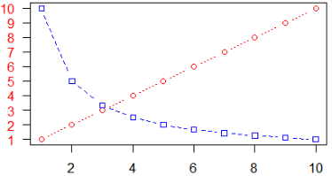
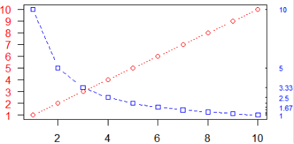
输入数据:
x<-c(1:10) y<-x z<-10/x
(1)把原始格式参数先保存
opar<-par(no.readonly = T)
(2)坐标轴修改
plot(x,y,type="b",pch=21,col="red",yaxt="n",lty=3,ann=F) #type设置为折线图,col设置线条颜色,yaxt设置y轴隐藏(不显示),lty设置线条类型(点画线),
ann设置其他可能存在的标题为不显示

lines(x,z,type = "b",pch=22,col="blue",lty=2) #type设置为折线图,pch设置线条中间符号的标识,col设置线条颜色,lty设置线条类型(点画线)

axis(2,at=x,labels=x,col.axis="red",las=2) #第一个参数:1,2,3,4代表下左上右,2设置左侧坐标轴,at=x表示画的刻度线是x,,labels=x设置标签为x,
col.axis设置坐标轴刻度的颜色,las=2设置坐标轴刻度垂直

axis(4,at=z,labels=round(z,digits=2),col.axis="blue",las=2,cex.axis=0.7,tck=.01)
#4设置右侧刻度线,at=z代表画的是z的刻度线,labels设置标签对z取两位小数,col.axis设置坐标轴刻度的颜色,las=2设置坐标轴刻度垂直,cex.axis设置刻度标识大小,tck设置两位小数

mtext("y=1/x",side=3,line=3,cex.lab=1,las=1,col="blue")
title("An Example",xlab = "XX",ylab="YY")
#y=1/x函数名,side=3代表在图形上方显示函数,line=3,cex.lab是设置坐标轴字体大小,las=设置函数横向显示,col设置颜色,title设置主标题和横纵坐标标题

abline(h=c(1,5,7)) abline(v=seq(1,10,2),lty=2,col="blue") #abline是画参考线

(3)恢复原始格式参数
par(opar)
本文来自博客园,作者:zhang-X,转载请注明原文链接:https://www.cnblogs.com/YY-zhang/p/14963557.html

浙公网安备 33010602011771号