会员
周边
新闻
博问
闪存
众包
赞助商
Chat2DB
所有博客
当前博客
我的博客
我的园子
账号设置
会员中心
简洁模式
...
退出登录
注册
登录
YANG925
博客园
首页
新随笔
联系
订阅
管理
继电器模块的使用
继电器模块
一、实物图和引脚图
继电器有六个引脚
实物图
引脚图
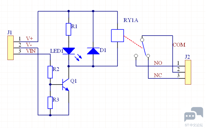
二、工作原理
(包括原理图和工作原理图)
电路原理图
三、使用方法
1.硬件连接
接5V电源
2.软件编写
posted on
2025-12-22 17:35
rosy_yt
阅读(
0
) 评论(
0
)
收藏
举报
刷新页面
返回顶部