会员
周边
新闻
博问
闪存
众包
赞助商
Chat2DB
所有博客
当前博客
我的博客
我的园子
账号设置
会员中心
简洁模式
...
退出登录
注册
登录
星小梦
用百度不如用必应:
https://rewards.bing.com
博客园
首页
新随笔
联系
管理
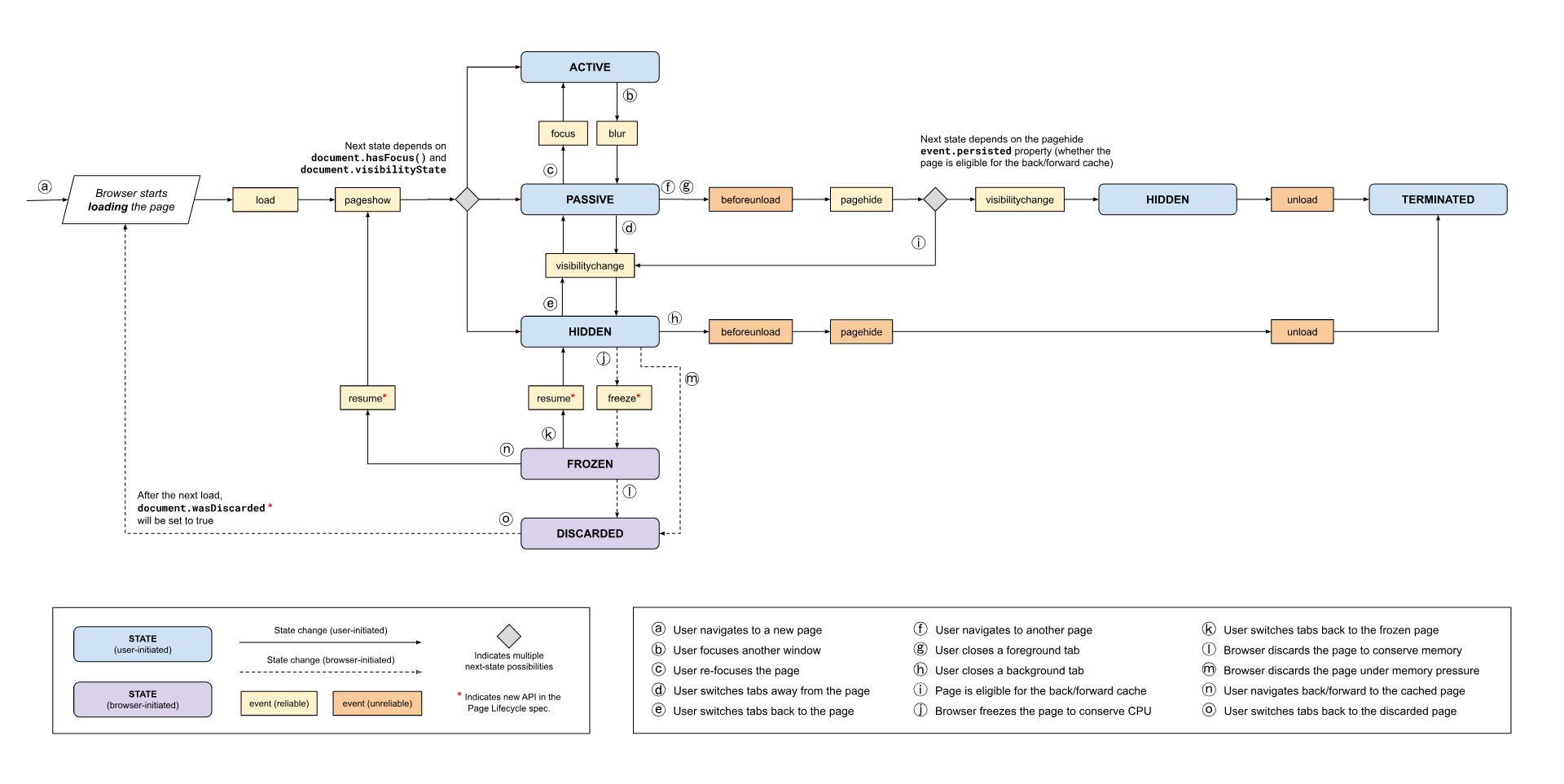
浏览器页面生命周期API的图解
浏览器事件图解
生命周期状态以及用于指示这些状态之间转换的事件:
原文:
页面生命周期 API
复制请注明出处,在世界中挣扎的灰太狼
posted @
2025-05-24 18:22
星小梦
阅读(
20
) 评论(
0
)
收藏
举报
刷新页面
返回顶部
公告