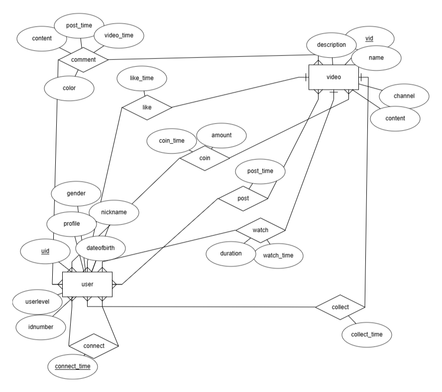
哔哩哔哩
.png)
CREATE TABLE user (
uid INT PRIMARY KEY NOT NULL,
nickname VARCHAR(255) NOT NULL,
gender VARCHAR(255) NOT NULL,
dateofbirth DATE NOT NULL,
idnumber VARCHAR(255) NOT NULL,
profile VARCHAR(255) NOT NULL,
userlevel INT NOT NULL
);
CREATE TABLE connect (
connect_time TIMESTAMP PRIMARY KEY NOT NULL,
uid INT NOT NULL,
FOREIGN KEY (uid) REFERENCES user(uid)
);
CREATE TABLE video (
vid INT PRIMARY KEY NOT NULL,
name VARCHAR(255) NOT NULL,
description VARCHAR(255),
channel VARCHAR(255),
content TEXT
);
CREATE TABLE post (
uid INT NOT NULL,
vid INT NOT NULL,
post_time TIMESTAMP NOT NULL,
FOREIGN KEY (uid) REFERENCES user(uid),
FOREIGN KEY (vid) REFERENCES video(vid)
);
CREATE TABLE watch (
uid INT NOT NULL,
vid INT NOT NULL,
watch_time TIMESTAMP NOT NULL,
duration INT NOT NULL,
FOREIGN KEY (uid) REFERENCES user(uid),
FOREIGN KEY (vid) REFERENCES video(vid)
);
CREATE TABLE like (
uid INT NOT NULL,
vid INT NOT NULL,
like_time TIMESTAMP NOT NULL,
FOREIGN KEY (uid) REFERENCES user(uid),
FOREIGN KEY (vid) REFERENCES video(vid)
);
CREATE TABLE coin (
uid INT NOT NULL,
vid INT NOT NULL,
coin_time TIMESTAMP NOT NULL,
amount INT NOT NULL,
FOREIGN KEY (uid) REFERENCES user(uid),
FOREIGN KEY (vid) REFERENCES video(vid)
);
CREATE TABLE collect (
uid INT NOT NULL,
vid INT NOT NULL,
collect_time TIMESTAMP NOT NULL,
FOREIGN KEY (uid) REFERENCES user(uid),
FOREIGN KEY (vid) REFERENCES video(vid)
);
CREATE TABLE comment (
uid INT NOT NULL,
vid INT NOT NULL,
post_time TIMESTAMP NOT NULL,
video_time TIMESTAMP NOT NULL,
content TEXT NOT NULL,
color VARCHAR(255) NOT NULL,
FOREIGN KEY (uid) REFERENCES user(uid),
FOREIGN KEY (vid) REFERENCES video(vid)
);
淘宝
.png)
CREATE TABLE commodity (
cid INT PRIMARY KEY NOT NULL,
name VARCHAR(255) NOT NULL,
type VARCHAR(255) NOT NULL,
brand VARCHAR(255),
guarantee_period VARCHAR(255) NOT NULL,
bid INT NOT NULL,
FOREIGN KEY (bid) REFERENCES brand (bid)
);
CREATE TABLE batch (
batchid INT PRIMARY KEY NOT NULL,
cid INT NOT NULL,
man_date DATE NOT NULL,
ref_price DECIMAL(10,2),
FOREIGN KEY (cid) REFERENCES commodity(cid)
);
CREATE TABLE brand (
bid INT PRIMARY KEY NOT NULL,
name VARCHAR(255) NOT NULL,
address VARCHAR(255) NOT NULL,
telephone VARCHAR(20) NOT NULL
);
CREATE TABLE stores (
sid INT PRIMARY KEY NOT NULL,
name VARCHAR(255) NOT NULL,
level VARCHAR(255)
);
CREATE TABLE user (
uid INT PRIMARY KEY NOT NULL,
name VARCHAR(255) NOT NULL,
address VARCHAR(255),
telephone VARCHAR(20),
gender VARCHAR(10)
);
CREATE TABLE onsell (
cid INT NOT NULL,
batchid INT NOT NULL,
sid INT NOT NULL,
price DECIMAL(10,2) NOT NULL,
onsell_date DATE NOT NULL,
status VARCHAR(20) NOT NULL,
rem_amount INT NOT NULL,
FOREIGN KEY (cid) REFERENCES commodity(cid),
FOREIGN KEY (batchid) REFERENCES batch(batchid),
FOREIGN KEY (sid) REFERENCES stores(sid)
);
CREATE TABLE orders (
oid INT AUTO_INCREMENT,
uid INT NOT NULL,
sid INT NOT NULL,
batchid INT NOT NULL,
cid INT NOT NULL,
sold_time TIMESTAMP NOT NULL,
status VARCHAR(20) NOT NULL,
buyer_rate INT CHECK (buyer_rate IN (1,2,3,4,5)),
PRIMARY KEY (oid),
FOREIGN KEY (uid) REFERENCES user(uid),
FOREIGN KEY (sid) REFERENCES stores(sid),
FOREIGN KEY (batchid) REFERENCES batch(batchid),
FOREIGN KEY (cid) REFERENCES commodity(cid)
);