器件——TCRT5000参数与实际设计应用
TCRT5000是一种反射式光学传感器,它包括一个红外发射器和一个3.5mm引线封装的光电晶体管,可阻挡可见光。还具有1mA 典型被测输出电流,2.5mm峰值工作距离,可应用传感与仪表,工业等行业。

我们知道,这是其实物图,但是我们要知道其原理,请看下面这张图

原理
我们知道,反射传感器包括了一个红外发射器和光电探测器,彼此相邻。当一个物体位于传感路径中的发射器和探测器之间时,其会中断或打断发射器的光束,然后物体会反射发射器所发出的光束,使得探测器能够接收到,这样,探测器能够得到物体距离探测器的距离。

产品参数
距离参数

CTR:电流传输比,Iout/Iin
基本特性
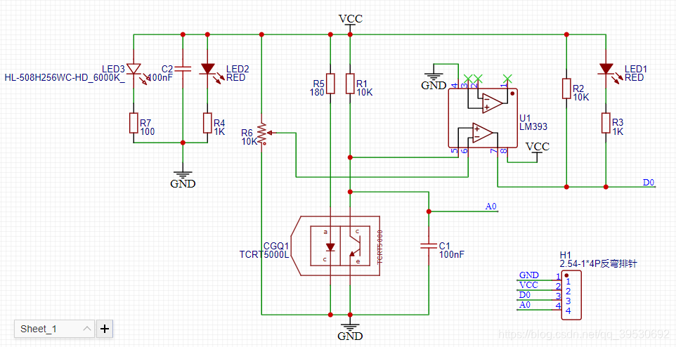
电路图纸

工作原理描述:
在工作时,TCRT5000传感器的红外发射二极管不断发射红外线,当发射的红外线没有被反射回来或者反射回的强度不够大时,红外接收管一直处于关闭状态,此时5脚的电压低于6脚的电压,输出DO为高电平,LED1为熄灭状态;当红外反射强度足够且被物体阻挡被返回时,被接收器接收到时,5脚的电压大于6脚的电压,输出DO为低电平,LED1为点亮状态。LED3灯常亮,是为了用于照明,减少外部光线的干扰,提高巡线准确度。LED2作为电源指示灯,用来判断电源是否出现问题。
接线方式:
- VCC:接电源
- GND:接负极
- DO:TTL开关信号输出,与其他器件I/O口连接
- AO:模拟信号输出,通常情况下无需连接


浙公网安备 33010602011771号