常见网络协议汇总
今日回顾网络知识时,发现自己专门整理过一篇关于日常生活中常见的"网络协议知识以及作用"的梳理。
特发此一贴,也当给自己巩固网络知识了,如有错误,望各大佬指正。
TCP/IP协议簇
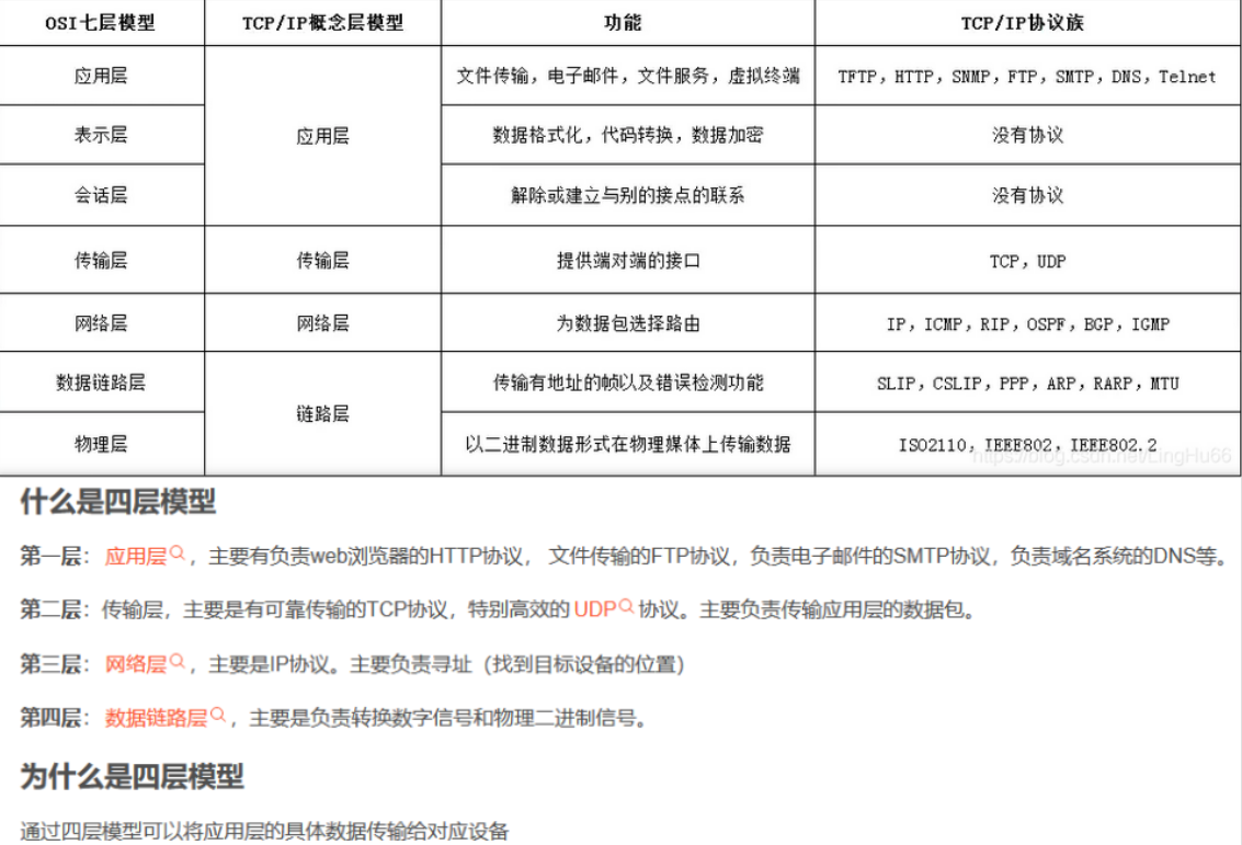
OSI七层模型:物理层->数据链路层->网络罗->传输层->会话层->表示层->应用层
TCP/IP五层模型:物理层->数据链路层->网络层->传输层->应用层
TCP/IP四层模型:物理层->网络层->传输层->应用层
网络设备与五层模型对应关系:
应用层:————计算机/防火墙 文件传输 、电子邮件、文件服务、虚拟终端
传输层:————防火墙 提供端对端的接口
网络层:————路由器 为数据包选择路由
数据链路层(物理层):————交换机/网 卡
物理层:————网线/网 卡

常用网络协议总结(TCP/IP协议簇)
端口号的主要作用是表示一台计算机中的特定进程所提供的服务。
网络中的计算机是通过IP地址来代表其身份的,它只能表示某台特定的计算机。
但是一台计算机上可以同时提供很多个服务,如数据库服务、FTP服务、Web服务等。
我们就通过端口号来区别相同计算机所提供的这些不同的服务。
如常见的端口号21表示的是FTP服务,端口号23表示的是Telnet服务端口号25指的是SMTP服务等。
应用层服务协议 HTTP_HTTPS_DHCP_DNS_SSH_RIP_FTP_Telnet
HTTP协议——超文本传输协议
端口号:80
作用及机制:
是一个简单的请求-响应协议,它通常运行在TCP之上。
它指定了客户端可能发送给服务器什么样的消息以及得到什么样的响应。
请求和响应消息的头以ASCII形式给出;
HTTPS协议——超文本安全传输协议
端口号:443
作用及机制:
是以安全为目标的 HTTP 通道,在HTTP协议的基础上通过传输加密和身份认证保证了传输过程的安全性 。HTTPS 在HTTP 协议的基础下加入SSL,HTTPS 的安全基础是 SSL,因此加密的详细内容就需要 SSL。 HTTPS 存在不同于 HTTP 的默认端口及一个加密/身份验证层(在 HTTP与 TCP 之间)。这个系统提供了身份验证与加密通讯方法。它被广泛用于万维网上安全敏感的通讯,例如交易支付等方面 。
DHCP协议——动态主机配置协议 是一个局域网的网络协议 上层协议是UDP
端口号:服务端口是UDP67和UDP68 可以理解为一个发送,一个接收
作用及机制:
指的是由服务器控制一段IP地址范围
客户机登录服务器时就可以自动获得服务器分配的IP地址和子网掩码
DNS协议——域名解析协议 上层协议是TCP/UDP
端口号:TCP和UDP协议号的端口53
作用及机制:
DNS协议是用来将域名转换为IP地址(也可以将IP地址转换为相应的域名地址)
它作为将域名和IP地址相互映射的一个分布式数据库,能够使人们更方便地访问互联网
DNS解析查询方式分类:
递归查询——客户机向本地DNS服务器查询发起的为递归查询
迭代查询——本地服务器向其它服务器查询发起的为迭代查询
SSH协议——安全外壳协议
端口号:22
作用及机制:
SSH 是较可靠,专为远程登录会话和其他网络服务提供安全性的协议。利用 SSH 协议可以有效防止远程管理过程中的信息泄露问题。
SSH最初是UNIX系统上的一个程序,后来又迅速扩展到其他操作平台。SSH在正确使用时可弥补网络中的漏洞。SSH客户端适用于多种平台。几乎所有UNIX平台—包括HP-UX、Linux、AIX、Solaris、Digital UNIX、Irix,以及其他平台,都可运行SSH。
RIP协议——路由信息协议 上层协议是UDP
端口号:是UDP的520
作用及机制:就是自我学习配置路由
路由信息协议RIP(Routing Information Protocol)是基于距离矢量算法的路由协议,利用跳数来作为计量标准。在带宽、配置和管理方面要求较低,主要适合于规模较小的网络中。
FTP协议——文件传输协议 上层协议是TCP
端口号:TCP端口中的20和21这两个端口
作用及机制:其中20用于传输数据,21用于传输控制信息
FTP协议包括两个组成部分,其一为FTP服务器,其二为FTP客户端。
其中FTP服务器用来存储文件,用户可以使用FTP客户端通过FTP协议访问位于FTP服务器上的资源。在开发网站的时候,通常利用FTP协议把网页或程序传到Web服务器上。
此外,由于FTP传输效率非常高,在网络上传输大的文件时,一般也采用该协议。
Telnet协议—— 是Internet远程登录服务的标准协议和主要方式
端口号:TCP 23
作用及机制:
它为用户提供了在本地计算机上完成远程主机工作的能力。
在终端使用者的电脑上使用telnet程序,用它连接到服务器。
终端使用者可以在telnet程序中输入命令,这些命令会在服务器上运行,就像直接在服务器的控制台上输入一样。可以在本地就能控制服务器。
要开始一个telnet会话,必须输入用户名和密码来登录服务器。Telnet是常用的远程控制Web服务器的方法。
传输层协议组 TCP_UDP
TCP协议——传输控制协议 最大端口65535 2^16 -1
协议号:6
作用及机制:
是一种面向连接的、可靠的、基于字节流的传输层通信协议
连接到不同但互连的计算机通信网络的主计算机中的成对进程之间依靠TCP提供可靠的通信服务。
UDP协议——用户数据报协议 最大端口65535 2^16 -1
协议号: 17
作用及机制:
发送IP数据包
UDP 为应用程序提供了一种无需建立连接就可以发送封装的 IP 数据包的方法。
网络层协议 IP_ICMP_ARP
IP协议——网际互连协议
作用及机制:客户端与服务端之间的网络桥梁
IP只为主机提供一种无连接、不可靠的、尽力而为的数据包传输服务
ICMP协议——报文控制协议
作用及机制:检查网络的连通性 比如ping命令时就是基于ICMP
控制消息是指网络通不通、主机是否可达、路由是否可用等网络本身的消息。这些控制消息虽然并不传输用户数据,但是对于用户数据的传递起着重要的作用。
ARP协议——地址解析协议
作用: 是根据IP地址获取物理地址的一个TCP/IP协议
**工作原理: **主机发送信息时将包含目标IP地址的ARP请求广播到局域网络上的所有主机,并接收返回消息,以此确定目标的物理地址;收到返回消息后将该IP地址和物理地址存入本机ARP缓存中并保留一定时间,下次请求时直接查询ARP缓存以节约资源。
物理层协议 MAC子层协议
MAC子层协议—— 介质访问控制
作用及机制:
MAC子层分配单独的局域网地址,就是通常所说的MAC地址(物理地址)。MAC子层将目标计算机的物理地址添加到数据帧上,当此数据帧传递到对端的MAC子层后,它检查该地址是否与自己的地址相匹配,如果帧中的地址与自己的地址不匹配,就将这一帧抛弃;如果相匹配,就将它发送到上一层中

浙公网安备 33010602011771号