设计模式_工厂模式
简单工厂
简介:一种最简单的工厂模式,并不属于标准设计模式的一部分,但十分符合人们的编程习惯,所有的产品皆由简单工厂生产
优点:
- 工厂类包含必要的逻辑判断,可以决定在什么时候创建哪一个产品的实例。客户端可以免除直接创建产品对象的职责,很方便的创建出相应的产品。工厂和产品的职责区分明确
- 客户端无需知道所创建具体产品的类名,只需知道参数即可
- 也可以引入配置文件,在不修改客户端代码的情况下更换和添加新的具体产品类
缺点:
- 简单工厂模式的工厂类单一,负责所有产品的创建,职责过重,一旦异常,整个系统将受影响。且工厂类代码会非常臃肿,违背高聚合原则
- 系统扩展困难,一旦增加新产品不得不修改工厂逻辑,违背开闭原则
应用场景
对于产品种类相对较少的情况,考虑使用简单工厂模式。使用简单工厂模式的客户端只需要传入工厂类的参数,不需要关心如何创建对象的逻辑,可以很方便地创建所需产品。
模式的结构与实现
简单工厂模式的主要角色如下:
- 简单工厂(SimpleFactory):是简单工厂模式的核心,负责实现创建所有实例的内部逻辑。工厂类的创建产品类的方法可以被外界直接调用,创建所需的产品对象。
- 抽象产品(Product):是简单工厂创建的所有对象的父类,负责描述所有实例共有的公共接口。
- 具体产品(ConcreteProduct):是简单工厂模式的创建目标。
UML类图

具体实现
interface Coffee {
void getName();
}
class AmericanCoffee implements Coffee {
@Override
public void getName() {
System.out.println(AmericanCoffee.class);
}
}
class LetterCoffee implements Coffee {
@Override
public void getName() {
System.out.println(LetterCoffee.class);
}
}
class SimpleFactory {
public static Coffee getInstance(String className) {
if ("AmericanCoffee".equals(className)) {
return new AmericanCoffee();
} else if ("LetterCoffee".equals(className)) {
return new LetterCoffee();
}
return null;
}
}
public class Demo {
public static void main(String[] args) {
Coffee letterCoffee = SimpleFactory.getInstance("LetterCoffee");
if (letterCoffee != null) {
letterCoffee.getName();
}
}
}
优化
使用反射创建对象,此时当我们需要添加新产品时,不需要修改代码,只需要修改配置文件,符合开闭原则。
interface Coffee {
void getName();
}
class AmericanCoffee implements Coffee {
@Override
public void getName() {
System.out.println(AmericanCoffee.class);
}
}
class LetterCoffee implements Coffee {
@Override
public void getName() {
System.out.println(LetterCoffee.class);
}
}
class SimpleFactory {
// 存储对象
private static Map<String, Coffee> map = new HashMap<>();
// 加载对象
static {
Properties properties = new Properties();
InputStream resource = SimpleFactory.class.getClassLoader().getResourceAsStream("bean.properties");
try {
properties.load(resource);
Set<String> strings = properties.stringPropertyNames();
for (String string: strings) {
String property = properties.getProperty(string);
Class<?> aClass = Class.forName(property);
Coffee coffee = (Coffee) aClass.newInstance();
map.put(string, coffee);
}
} catch (IOException | ClassNotFoundException | InstantiationException | IllegalAccessException e) {
e.printStackTrace();
}
}
public static Coffee getInstance(String className) {
return map.get(className);
}
}
public class Demo {
public static void main(String[] args) {
Coffee letter = SimpleFactory.getInstance("letter");
letter.getName();
Coffee american = SimpleFactory.getInstance("american");
american.getName();
}
}
工厂方法
简介:简单工厂模式违背了开闭原则,而“工厂方法模式”是对简单工厂模式的进一步抽象化即将工厂也接口化,其好处是可以使系统在不修改原来代码的情况下引进新的产品,即满足开闭原则。一个工厂生产一个产品
优点:
- 用户只需要知道具体工厂的名称就可得到所要的产品,无须知道产品的具体创建过程。
- 灵活性增强,对于新产品的创建,只需多写一个相应的工厂类。
- 典型的解耦框架。高层模块只需要知道产品的抽象类,无须关心其他实现类,满足迪米特法则、依赖倒置原则和里氏替换原则。
缺点:
- 复杂度增加,系统中具有太多类
- 增加了系统的抽象性和理解难度
- 工厂只能生产一种产品,此弊端可使用抽象工厂模式解决。
应用场景:
- 客户只知道创建产品的工厂名,而不知道具体的产品名。
- 创建对象的任务由多个具体子工厂中的某一个完成,而抽象工厂只提供创建产品的接口。
- 客户不关心创建产品的细节,只关心产品的品牌
模式的结构
工厂方法模式的主要角色如下。
- 抽象工厂(Abstract Factory):提供了创建产品的接口,调用者通过它访问具体工厂的工厂方法 newProduct() 来创建产品。
- 具体工厂(ConcreteFactory):主要是实现抽象工厂中的抽象方法,完成具体产品的创建。
- 抽象产品(Product):定义了产品的规范,描述了产品的主要特性和功能。
- 具体产品(ConcreteProduct):实现了抽象产品角色所定义的接口,由具体工厂来创建,它同具体工厂之间一一对应。
UML类图:

实现:
interface Coffee {
void getName();
}
class AmericanCoffee implements Coffee {
@Override
public void getName() {
System.out.println(AmericanCoffee.class);
}
}
class LetterCoffee implements Coffee {
@Override
public void getName() {
System.out.println(LetterCoffee.class);
}
}
interface AbstractFactory {
Coffee getInstance();
}
class AmericanCoffeeFactory implements AbstractFactory {
@Override
public Coffee getInstance() {
return new AmericanCoffee();
}
}
class LetterCoffeeFactory implements AbstractFactory {
@Override
public Coffee getInstance() {
return new LetterCoffee();
}
}
public class Demo {
public static void main(String[] args) {
AbstractFactory abstractFactory = new AmericanCoffeeFactory();
Coffee instance = abstractFactory.getInstance();
instance.getName();
AbstractFactory factory = new LetterCoffeeFactory();
Coffee coffee = factory.getInstance();
coffee.getName();
}
}
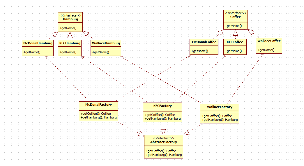
抽象工厂
简介:在工厂方法中,单个工厂只能生产单种产品。但在实际生活中,许多工厂是综合型的工厂,通常能生产多种产品
抽象工厂模式是工厂方法模式的升级版本,工厂方法模式只生产异族同等级的产品(能生产咖啡,且是多种品牌的咖啡,但不能生产汉堡),而抽象工厂模式可生产多个等级的产品。

优点:
抽象工厂模式除了具有工厂方法模式的优点外,其他主要优点如下。
- 可以在类的内部对产品族中相关联的多等级产品共同管理,而不必专门引入多个新的类来进行管理。
- 当需要同一个产品族时,抽象工厂可以保证客户端始终只使用同一个产品的产品组。
- 抽象工厂增强了程序的可扩展性,当增加一个新的产品族时,不需要修改原代码,满足开闭原则。
缺点:
当需要增加一个新的产品等级时,所有的工厂类都需要进行修改。增加了系统的抽象性和理解难度。
应用场景:
- 系统中有多个产品族,每个具体工厂创建同一族但属于不同等级结构的产品(注意)
- 系统一次只可能消费其中某一族产品,即同族的产品一起使用。

模式结构:
抽象工厂模式的主要角色如下。
- 抽象工厂(Abstract Factory):提供了创建产品的接口,它包含多个创建产品的方法 newProduct(),可以创建多个不同等级的产品。
- 具体工厂(Concrete Factory):主要是实现抽象工厂中的多个抽象方法,完成具体产品的创建。
- 抽象产品(Product):定义了产品的规范,描述了产品的主要特性和功能,抽象工厂模式有多个抽象产品。
- 具体产品(ConcreteProduct):实现了抽象产品角色所定义的接口,由具体工厂来创建,它同具体工厂之间是多对一的关系。
UML类图:

**如果要添加一个新的产品族 (如 BKCCoffee 与 BKCHamburg)只需要添加一个新的工厂(BKCFactory) **
但如果我们要添加一个新的产品等级(如 cookie),那麻烦就大了,我们必须修改所有的工厂
实现:
interface Coffee {
void getName();
}
class McDonalCoffee implements Coffee {
@Override
public void getName() {
System.out.println(McDonalCoffee.class);
}
}
class KFCCoffee implements Coffee {
@Override
public void getName() {
System.out.println(KFCCoffee.class);
}
}
class WallaceCoffee implements Coffee {
@Override
public void getName() {
System.out.println(WallaceCoffee.class);
}
}
interface Hamburg {
void getName();
}
class McDonalHamburg implements Hamburg {
@Override
public void getName() {
System.out.println(McDonalHamburg.class);
}
}
class KFCHamburg implements Hamburg {
@Override
public void getName() {
System.out.println(KFCHamburg.class);
}
}
class WallaceHamburg implements Hamburg {
@Override
public void getName() {
System.out.println(WallaceHamburg.class);
}
}
interface AbstractFactory {
Coffee getCoffee();
Hamburg getHamburg();
}
class McDonaldFactory implements AbstractFactory {
@Override
public Coffee getCoffee() {
return new McDonalCoffee();
}
@Override
public Hamburg getHamburg() {
return new McDonalHamburg();
}
}
class KFCFactory implements AbstractFactory {
@Override
public Coffee getCoffee() {
return new KFCCoffee();
}
@Override
public Hamburg getHamburg() {
return new KFCHamburg();
}
}
class WallaceFactory implements AbstractFactory {
@Override
public Coffee getCoffee() {
return new WallaceCoffee();
}
@Override
public Hamburg getHamburg() {
return new WallaceHamburg();
}
}
public class Demo {
public static void main(String[] args) {
AbstractFactory abstractFactory = new McDonaldFactory();
abstractFactory.getCoffee().getName();
abstractFactory.getHamburg().getName();
abstractFactory = new KFCFactory();
abstractFactory.getCoffee().getName();
abstractFactory.getHamburg().getName();
abstractFactory = new WallaceFactory();
abstractFactory.getCoffee().getName();
abstractFactory.getHamburg().getName();
}
}
输出结果:
class demo4.McDonalCoffee
class demo4.McDonalHamburg
class demo4.KFCCoffee
class demo4.KFCHamburg
class demo4.WallaceCoffee
class demo4.WallaceHamburg
实际上我们也可以这样做


浙公网安备 33010602011771号