【C++】在函数内部定义函数的方法
刷Leetcode写递归函数时想直接在函数内部定义dfs,这样可以省去传一大堆参数
写法一
C++11新特性std::function
大概意思就是用function打包一个lambda表达式,起个名字叫dfs,这样我们就可以直接调用dfs函数了。
核心语句
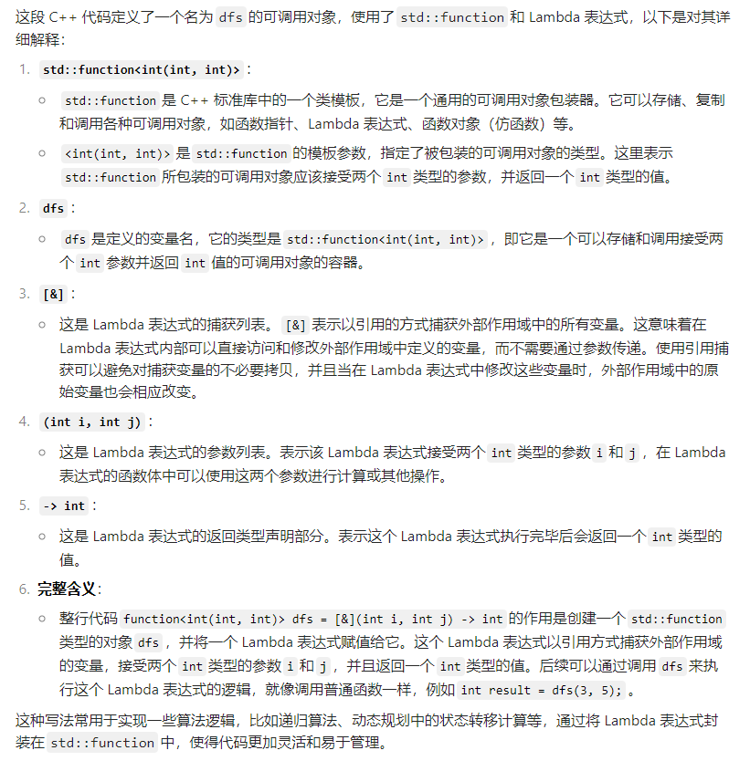
function<int(int, int)> dfs = [&](int i, int j) -> int

示例:
class Solution {
public:
int uniquePaths(int m, int n) {
vector<vector<int>> f(m + 1, vector<int>(n + 1, -1));
function<int(int, int)> dfs = [&](int i, int j) -> int
{
if (i == -1 || j == -1) return 0;
if (i == 0 && j == 0) return 1;
int &v = f[i][j];
if (v != -1) return v;
v = dfs(i - 1, j) + dfs(i, j - 1);
return v;
};
return dfs(m - 1, n - 1);
}
};
写法二
C++20新特性auto&&
核心语句
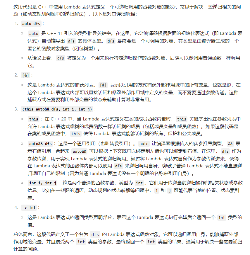
auto dfs = [&](this auto&& dfs, int i, int j) -> int

示例:
class Solution {
public:
int uniquePaths(int m, int n) {
vector<vector<int>> f(m + 1, vector<int>(n + 1, -1));
auto dfs = [&](this auto&& dfs, int i, int j) -> int
{
if (i == -1 || j == -1) return 0;
if (i == 0 && j == 0) return 1;
int &v = f[i][j];
if (v != -1) return v;
v = dfs(i - 1, j) + dfs(i, j - 1);
return v;
};
return dfs(m - 1, n - 1);
}
};

浙公网安备 33010602011771号