【资料分享】全志科技T113-i全国产(1.2GHz双核A7 RISC-V)工业核心板规格书
核心板简介
创龙科技SOM-TLT113 是一款基于全志科技T113-i 双核ARM Cortex-A7 + 玄铁C906 RISC-V + HiFi4 DSP 异构多核处理器设计的全国产工业核心板,ARM Cortex-A7 处理单元主频高达1.2GHz。核心板 CPU、ROM、RAM、电源、晶振等所有元器件均采用国产工业级方案,国产化率 100%。
核心板通过邮票孔连接方式引出 CAN、UART、SPI、TWI(I2C)、EMAC、USB、LVDS DI SPLAY、RGB DISPLAY、MIPI DSI、CVBS IN/OUT、CSI 等接口,支持 1080P@60fps JPEG/MJPEG 视频硬件编码,支持 4K@30fps H.265、4K@24fps H.264 视频硬件解码。
核心板经过专业的 PCB Layout 和高低温测试验证,质量稳定可靠,可满足各种工业应用环境要求。用户使用核板进行二次开发时,仅需专注上层运用,可快速进行产品方案验证,降低开发难度、缩短研发周期,从而降低综合成本。




典型应用领域
- 工业 HMI
- 工业 PLC
- 物联网网关
- 机器人示教器
- 户用储能 EMS/BMS
- 汽车充电桩
软硬件参数
硬件框图


硬件参数
表 1

备注:部分引脚资源存在复用关系。
软件参数
表 2

开发资料
提供核心板引脚定义、核心板 3D 图形文件、可编辑底板原理图、可编辑底板 PCB、芯片 Datasheet,协助国产元器件方案选型,缩短硬件设计周期;
提供系统固化镜像、文件系统镜像、内核驱动源码,以及丰富的 Demo 程序;
提供完整的平台开发包、入门教程,节省软件整理时间,让应用开发更简单。
开发案例主要包括:
Linux、Linux-RT、Qt 应用开发案例
HiFi4 DSP 开发案例
RISC-V 开发案例
ARM + HiFi4 DSP/RISC-V 核间通信开发案例
IgH EtherCAT 主站、CAN 开发案例
4G/WIFI/NB-IoT/ZigBee/LoRa 开发案例
LVDS、LCD、MIPI、HDMI、CVBS 多媒体显示开发案例
H.264、H.265 视频开发案例
Docker 容器技术、MQTT 通信协议案例
Ubuntu、OpenWrt 操作系统演示案例
翼辉 SylixOS 国产操作系统演示案例(计划)
8/16 通道国产同步 AD 采集开发案例(与 AD7606/AD7616 管脚兼容)
ARM 与 FPGA 通信开发案例(SPI/CSI)
IEC61850 通讯协议演示案例
备注:部分案例现阶段可能暂未发布。
电气特性
工作环境
表 3

功耗测试
表 4

备注:功耗基于 TLT113-EVM 评估板运行 Buildroot 系统,在自然散热状态下测得。测试数据与具体应用场景有关,仅供参考。
空闲状态:系统启动,评估板不接入其他外接模块,不执行程序。
满负荷状态:系统启动,评估板不接入其他外接模块,运行 DDR 压力读写测试程序,2 个 ARM Cortex-A7核心的资源使用率约为 100%。
机械尺寸
表 5


产品型号
表 6

备注:标配为 SOM-TLT113-2GN2GD-I-A1.0。
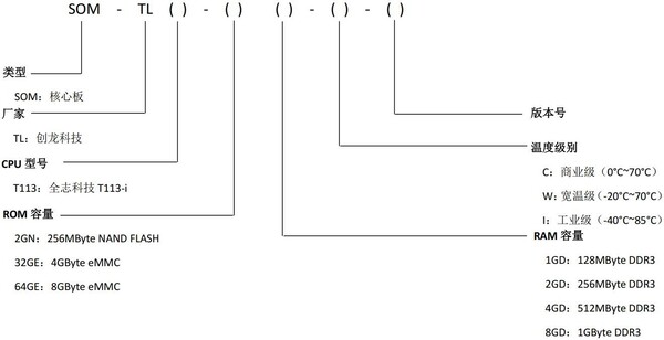
型号参数解释

核心板套件清单
表 7

技术服务
协助底板设计和测试,减少硬件设计失误;
协助解决按照用户手册操作出现的异常问题;
协助产品故障判定;
协助正确编译与运行所提供的源代码;
协助进行产品二次开发;
提供长期服务。
增值服务
主板定制设计
核心板定制设计
嵌入式软件开发
项目合作开发
技术培训

浙公网安备 33010602011771号