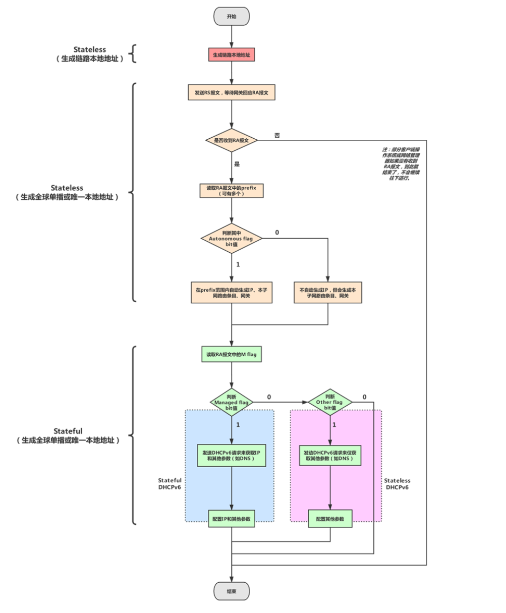
信息安全管理与评估整理--ipv6有状态自动配置
Ipv6地址池自动配置有状态
以下是关闭ra消息抑制,配置前缀地址池方式,有状态自动配置
l 不自动获取网关,通过修改网卡—高级设置添加默认网关方式建立本地地址池调用

l 接口下调用


通过wireshark抓包,需要将消息开启 才能看到M,O为位比特

前缀地址池信息 A 位与O位含义
A比特位: flag(A)字段,表示是否可以使用RA报文前缀信息配置无状态地址。
开启ra消息状态下,可以获取到链路本地地址网关

以下是开启ra消息抑制,其他信息不做改变,查看报文信息与pc获取到的ipv6地址

Wrishark报文抓取


Pc获取到的地址(没有了默认网关)

以下是修改前缀地址池,重新获取地址实验关闭ra消息抑制。将地址自动配置的O位置0

接口下配置

地址池配置

前缀地址信息抓包

将ra消息抑制打开pc获取到的地址

不通过前缀地址池方式获取地址,建立dhcpv6地址池(有状态地址自动获取)
地址池设置
地址池设置了域名但是再cmd 下查看并没有获取到地址池下配置的地址

接口配置

Pc网卡ipv6—高级设置默认网关

Pc结合地址池自动获取到的地址

Tips


浙公网安备 33010602011771号