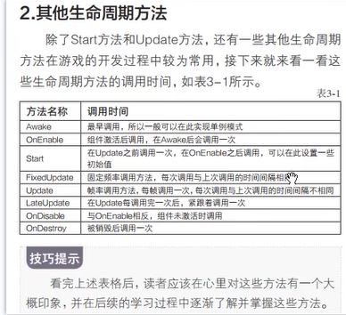
unity学习1
书《新印象unity2020游戏开发基础与实践》《数据结构(c语言版)》《3D数学基础:图形和游戏开发》《C#入门经典(学好13章以前的内容) 》官方文档、搜索引擎

unity游戏引擎
ctrl+d
unity采用左手坐标系

拖拽人物模型文件到

重要文件 .fbx

.fbx变成这个样子

底部出现

拖拽上来


shader着色器

1高不变,-1低不变,0都变

组件就是功能,需要什么功能添加什么组件

游戏物体都是空物体,表现不同是因为它的组件

标签

名字显现

图层,给相机识别是否拍摄,相同图层

相机是否拍摄图层








得到一个数



预设体

游戏物体








变成子物体









游戏场景加载







异步












浙公网安备 33010602011771号