「死磕源码系列之ants协程池」高性能协程池ants源码剖析
1、简介
ants是什么
ants是一个高性能的 goroutine 池,实现了对大规模 goroutine 的调度管理、goroutine 复用,允许使用者在开发并发程序的时候限制 goroutine 数量,复用资源,达到更高效执行任务的效果。
功能特点
- 自动调度海量的 goroutines,复用 goroutines
- 定期清理过期的 goroutines,进一步节省资源
- 提供了大量有用的接口:任务提交、获取运行中的 goroutine 数量、动态调整 Pool 大小、释放 Pool、重启 Pool
- 优雅处理 panic,防止程序崩溃
- 资源复用,极大节省内存使用量;在大规模批量并发任务场景下比原生 goroutine 并发具有更高的性能
- 非阻塞机制
核心流程

ants核心概念

- Pool :协程池
- WorkerArray:Pool池中的worker队列,存放所有的goWorker
- goWorker:运行任务的实际执行者,它启动一个 goroutine 来接受任务并执行函数调用。
2、Pool协程池
Pool结构
Ants 提供了两种Pool结构:Pool和PoolWithFunc ;但两者逻辑大致一样,本文着重介绍Pool的结构
// Pool accepts the tasks from client, it limits the total of goroutines to a given number by recycling goroutines.
type Pool struct {
// capacity of the pool, a negative value means that the capacity of pool is limitless, an infinite pool is used to
// avoid potential issue of endless blocking caused by nested usage of a pool: submitting a task to pool
// which submits a new task to the same pool.
// 协程池的容量
capacity int32
// running is the number of the currently running goroutines.
// 正在运行的goroutines的数量
running int32
// lock for protecting the worker queue.
// 锁,自旋锁,保护队列
lock sync.Locker
// workers is a slice that store the available workers.
// 存放池中所有的worker,workerArray包含可用workers队列和过期workers队列,只会从可用workers队列中取可用worker
workers workerArray
// state is used to notice the pool to closed itself.
// 记录池子的状态 (关闭、开启)
state int32
// cond for waiting to get an idle worker.
// 条件变量
cond *sync.Cond
// workerCache speeds up the obtainment of a usable worker in function:retrieveWorker.
// worker 对象池
workerCache sync.Pool
// waiting is the number of goroutines already been blocked on pool.Submit(), protected by pool.lock
//阻塞等待的任务量
waiting int32
// 清道夫,定时清理workerarray 队列中过期的worker
purgeDone int32
stopPurge context.CancelFunc
// 定时器 更新pool中now的字段
ticktockDone int32
stopTicktock context.CancelFunc
now atomic.Value
// 需要自定义加载的配置
options *Options
}
Pool创建
// NewPool generates an instance of ants pool.
func NewPool(size int, options ...Option) (*Pool, error) {
opts := loadOptions(options...) // 加载自定义的options中的配置
if size <= 0 {
size = -1
}
if !opts.DisablePurge {// 当 DisablePurge 为 true 时,worker 不会被清除并且是驻留的。
if expiry := opts.ExpiryDuration; expiry < 0 {
return nil, ErrInvalidPoolExpiry
} else if expiry == 0 {
opts.ExpiryDuration = DefaultCleanIntervalTime // 默认间隔时间1s
}
}
if opts.Logger == nil {
opts.Logger = defaultLogger
}
p := &Pool{
capacity: int32(size),
lock: syncx.NewSpinLock(),//自旋锁
options: opts,
}
p.workerCache.New = func() interface{} { //sync.pool 初始化
return &goWorker{
pool: p,
task: make(chan func(), workerChanCap),
}
}
if p.options.PreAlloc {
if size == -1 {
return nil, ErrInvalidPreAllocSize
}
p.workers = newWorkerArray(loopQueueType, size) //循环队列
} else {
p.workers = newWorkerArray(stackType, 0) //数组
}
p.cond = sync.NewCond(p.lock) // sync.cond初始化
p.goPurge()
p.goTicktock()
return p, nil
}
自旋锁SpinLock(重点)
思考:如何设计一种自旋锁,设计自旋锁时需要注意什么?
spinLock是基于CAS机制和指数退避算法实现的一种自旋锁
package sync
import (
"runtime"
"sync"
"sync/atomic"
)
type spinLock uint32 // 实现sync.Locker接口
const maxBackoff = 16 //最大的回避次数
func (sl *spinLock) Lock() {
backoff := 1
// 基于CAS机制,尝试获取锁,且使用指数退避算法来提供获取锁的成功率
for !atomic.CompareAndSwapUint32((*uint32)(sl), 0, 1) {
// Leverage the exponential backoff algorithm, see https://en.wikipedia.org/wiki/Exponential_backoff.
for i := 0; i < backoff; i++ {
//runtime.Gosched()函数功能:使当前goroutine让出CPU时间片(“回避”),让其他的goroutine获得执行的机会。当前的goroutine会在未来的某个时间点继续运行。
//注意:当一个goroutine发生阻塞,Go会自动地把与该goroutine处于同一系统线程的其他goroutines转移到另一个系统线程上去,以使这些goroutines不阻塞(从GMP模型角度来说,就是当与P绑定的M发生阻塞,P就与其解绑,然后与另一个空闲的M进行绑定 或者 去创建一个M进行绑定)。
runtime.Gosched()
}
if backoff < maxBackoff {
backoff <<= 1
}
}
}
func (sl *spinLock) Unlock() {
//原子操作,并发安全
atomic.StoreUint32((*uint32)(sl), 0)
}
// NewSpinLock instantiates a spin-lock.
func NewSpinLock() sync.Locker {
return new(spinLock)
}
sync.Locker
设计锁时必须实现该接口中的方法
// A Locker represents an object that can be locked and unlocked.
type Locker interface {
Lock()
Unlock()
}
关键知识点
- sync.Locker接口
- 指数退避算法
- atomic 原子包中的方法了解
- runtime.Gosched()
3、任务执行
goWorker的结构
// goWorker is the actual executor who runs the tasks,
// it starts a goroutine that accepts tasks and
// performs function calls.
//goWorker 是运行任务的实际执行者,它启动一个 goroutine 来接受任务并执行函数调用。
type goWorker struct {
// pool who owns this worker.
pool *Pool // 拥有worker的协议池
// task is a job should be done.
task chan func() // 需要执行的任务,注意:该chan 可能是缓存区或者非缓存区,如果是多核的话,缓存区的大小是1
// recycleTime will be updated when putting a worker back into queue.
recycleTime time.Time // 回收时间
}
goWoker的初始化
goWorker 是sync.pool 对象池创建的;初始化在Pool创建时
p.workerCache.New = func() interface{} {
return &goWorker{
pool: p,
task: make(chan func(), workerChanCap),
}
}
workerChanCap的值
// workerChanCap determines whether the channel of a worker should be a buffered channel
// to get the best performance. Inspired by fasthttp at
// https://github.com/valyala/fasthttp/blob/master/workerpool.go#L139
workerChanCap = func() int {
// Use blocking channel if GOMAXPROCS=1.
// This switches context from sender to receiver immediately,
// which results in higher performance (under go1.5 at least).
if runtime.GOMAXPROCS(0) == 1 {
return 0
}
// Use non-blocking workerChan if GOMAXPROCS>1,
// since otherwise the sender might be dragged down if the receiver is CPU-bound.
return 1
}()
Task 任务提交
func (p *Pool) Submit(task func()) error {
if p.IsClosed() { // 前置检查 协程池是否关闭
return ErrPoolClosed
}
var w *goWorker
if w = p.retrieveWorker(); w == nil { //获取一个可用的worker取执行任务
return ErrPoolOverload
}
w.task <- task
return nil
}
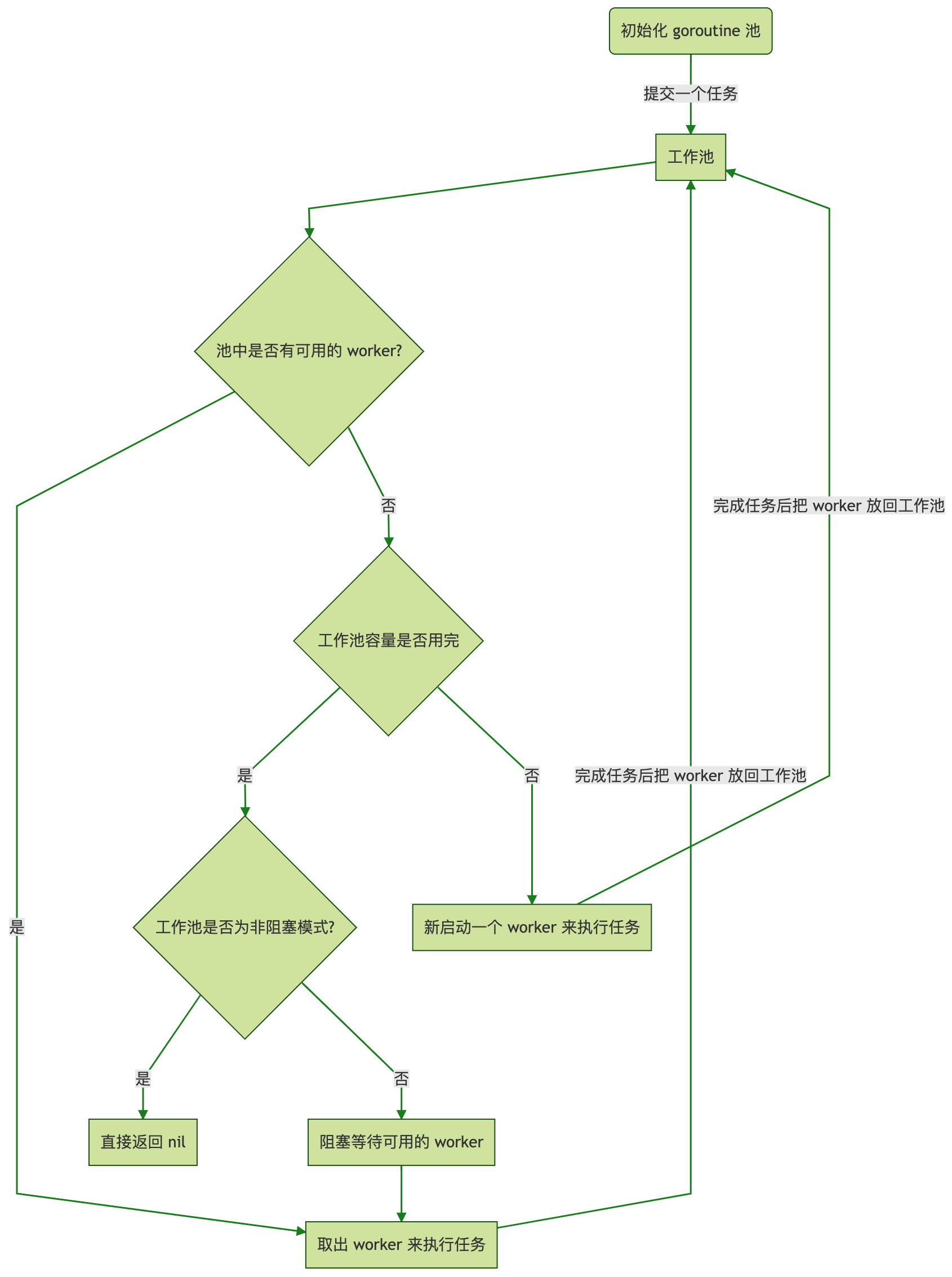
retrieveWorker (可用worker获取)
// retrieveWorker returns an available worker to run the tasks.
func (p *Pool) retrieveWorker() (w *goWorker) {
spawnWorker := func() { // 使用sync.pool 创建worker
w = p.workerCache.Get().(*goWorker)
w.run()
}
p.lock.Lock() // 自旋锁 加锁
w = p.workers.detach() // 尝试从worker池子中获取可用的worker,注:任务执行完后,会回收worker 以便下次使用
if w != nil { // first try to fetch the worker from the queue 获取到返回
p.lock.Unlock()
} else if capacity := p.Cap(); capacity == -1 || capacity > p.Running() { // 判断正在运行的worker 是否超过 pool协程词设置的容量大小,注 capacity=-1 表示池子容量无限大
// if the worker queue is empty and we don't run out of the pool capacity,
// then just spawn a new worker goroutine.
p.lock.Unlock()
spawnWorker() // 创建worker
} else { // otherwise, we'll have to keep them blocked and wait for at least one worker to be put back into pool.
if p.options.Nonblocking { // 判断协程池是否 是非阻塞模式 ,如果是非阻塞模式下就直接返回
p.lock.Unlock()
return
}
retry: // 阻塞模式下的逻辑
// 判断阻塞的任务数量是否超过了设置的最大阈值,如果超过直接返回
if p.options.MaxBlockingTasks != 0 && p.Waiting() >= p.options.MaxBlockingTasks {
p.lock.Unlock()
return
}
p.addWaiting(1) // 阻塞任务数量加1
p.cond.Wait() // block and wait for an available worker
p.addWaiting(-1) // 获取到可用的worker后,阻塞数量减一
if p.IsClosed() { // check pool池是否关闭
p.lock.Unlock()
return
}
var nw int
if nw = p.Running(); nw == 0 { // 如果正在执行的worker数量为0时,需要重新创建woker
p.lock.Unlock()
spawnWorker()
return
}
if w = p.workers.detach(); w == nil { //从workerArray中获取可用的worker
if nw < p.Cap() { // 获取不到,判断正在运行的goroutines的数量是否超过协层池的容量,没有就创建
p.lock.Unlock()
spawnWorker()
return
}
goto retry // goto 重试阻塞模式下获取可用worker的逻辑
}
p.lock.Unlock()
}
return
}
WorkerArray 工作池的结构
type workerArray interface {
len() int // 长度
isEmpty() bool // 是否为空
insert(worker *goWorker) error // 插入
detach() *goWorker // 从WorkerArray获取可用的worker
retrieveExpiry(duration time.Duration) []*goWorker //清道夫调用pool.worker中的此方法来清理pool.workers中的过期worker
reset() // 重置,清空WorkerArray中所有的Worker
}
workerArray 接口的实现workerStack 和loopQueue
任务执行
// run starts a goroutine to repeat the process
// that performs the function calls.
func (w *goWorker) run() {
w.pool.addRunning(1) // pool的running 加 一
go func() {
defer func() {
w.pool.addRunning(-1)
w.pool.workerCache.Put(w)
if p := recover(); p != nil {
if ph := w.pool.options.PanicHandler; ph != nil {
ph(p)
} else {
w.pool.options.Logger.Printf("worker exits from a panic: %v\n", p)
var buf [4096]byte
n := runtime.Stack(buf[:], false)
w.pool.options.Logger.Printf("worker exits from panic: %s\n", string(buf[:n]))
}
}
// Call Signal() here in case there are goroutines waiting for available workers.
w.pool.cond.Signal()
}()
for f := range w.task {
if f == nil {
return
}
f() // 任务执行
if ok := w.pool.revertWorker(w); !ok { // 回收woker
return
}
}
}()
}
revertWorkerworker回收
逻辑简单:1、往workerArray 队列中插入;2、通知正在阻塞获取worker的goroutines
// revertWorker puts a worker back into free pool, recycling the goroutines.
func (p *Pool) revertWorker(worker *goWorker) bool {
if capacity := p.Cap(); (capacity > 0 && p.Running() > capacity) || p.IsClosed() {
p.cond.Broadcast()
return false
}
worker.recycleTime = p.nowTime()
p.lock.Lock()
// To avoid memory leaks, add a double check in the lock scope.
// Issue: https://github.com/panjf2000/ants/issues/113
if p.IsClosed() {
p.lock.Unlock()
return false
}
err := p.workers.insert(worker)
if err != nil {
p.lock.Unlock()
return false
}
// Notify the invoker stuck in 'retrieveWorker()' of there is an available worker in the worker queue.
p.cond.Signal()
p.lock.Unlock()
return true
}
定时清理过期的worker
func (p *Pool) goPurge() {
if p.options.DisablePurge {
return
}
// Start a goroutine to clean up expired workers periodically.
var ctx context.Context
ctx, p.stopPurge = context.WithCancel(context.Background())
go p.purgeStaleWorkers(ctx)
}
// purgeStaleWorkers clears stale workers periodically, it runs in an individual goroutine, as a scavenger.
func (p *Pool) purgeStaleWorkers(ctx context.Context) {
ticker := time.NewTicker(p.options.ExpiryDuration)
defer func() {
ticker.Stop()
atomic.StoreInt32(&p.purgeDone, 1)
}()
for {
select {
case <-ctx.Done():
return
case <-ticker.C:
}
if p.IsClosed() {
break
}
p.lock.Lock()
expiredWorkers := p.workers.retrieveExpiry(p.options.ExpiryDuration)
p.lock.Unlock()
// Notify obsolete workers to stop.
// This notification must be outside the p.lock, since w.task
// may be blocking and may consume a lot of time if many workers
// are located on non-local CPUs.
for i := range expiredWorkers {
expiredWorkers[i].task <- nil
expiredWorkers[i] = nil
}
// There might be a situation where all workers have been cleaned up(no worker is running),
// or another case where the pool capacity has been Tuned up,
// while some invokers still get stuck in "p.cond.Wait()",
// then it ought to wake all those invokers.
if p.Running() == 0 || (p.Waiting() > 0 && p.Free() > 0) {
p.cond.Broadcast()
}
}
}
4、总结
至此,ants源码简单分析完毕;整体框架结构不太复杂,阅读起来也很轻松;但源码中有很多知识点需要我们花些时间去理解,比如 自旋锁的设计、sync.cond 条件变量 、sync.pool 对象池,原子操作,channel通信等,建议大家多多阅读。

浙公网安备 33010602011771号