会员
周边
新闻
博问
闪存
众包
赞助商
YouClaw
所有博客
当前博客
我的博客
我的园子
账号设置
会员中心
简洁模式
...
退出登录
注册
登录
孤情剑客
博客园
首页
新随笔
联系
管理
订阅
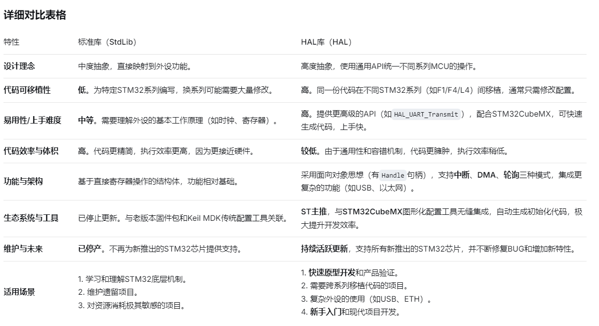
STM32标准库与HAL库的对比
标准库(StdLib):更接近底层寄存器,通过封装寄存器操作提供函数接口。已停止更新,适合学习和传统项目维护。
HAL库(HAL):更高层次的抽象,强调可移植性和易用性。是ST目前主推和支持的库。
posted @
2025-10-31 15:33
孤情剑客
阅读(
21
) 评论(
0
)
收藏
举报
刷新页面
返回顶部
公告