2、LwIP文件
1、LwIP源码的下载地址
http://savannah.nongnu.org/projects/lwip/

点击“Project Homepage”, 会得到一个网页,如图所示。 这个网页可以看成是LwIP 的官方说明文档。我们可以通过这个网页获得关于 LwIP 的很多信息,包括 LwIP 的使用注意、数据的拷贝、系统初始化流程、多线程中要注意的问题、优化方法、内核模块的分类介绍、内核数据结构、内核重要全局变量、内核源码文件等。
点击“Download Area”,会得到一个网页,如图所示。通过这个网页,我们可以下载到 LwIP 所有版本的源代码包和 contrib 包。 但是这个页面提供的下载链接,在国内一般是没有响应的。 这个网页最下方的黑字内容推荐我们使用另外一个下载页面: http://download-mirror.savannah.gnu.org/releases/。在这个页面下,用户可以下载到所有在 Savannah 托管的开源软件,但我们只关心 LwIP。利用浏览器的搜索功能,快捷键Ctrl+F,可以快速找到 lwip 目录。
LwIP源代码包里面装的主要是 LwIP 内核的源码文件,而 contrib 包里面装的是移植和应用 LwIP 的一些 demo,即应用示例。 contrib 包不属于 LwIP 内核的一部分,里面的很多内容来自开源社区的贡献, 因此 contrib 包的版本管理不像内核源码那样严格和规范, 但也是很有参考价值的。
http://download-mirror.savannah.gnu.org/releases/lwip/

2、LwIP文件夹说明

2.1、lwip文件夹

该目录的内容为:

(1)CHANGELOG 文件记录了 LwIP 在版本升级过程中源代码发生的变化。
(2)COPYING 文件记录了 LwIP 这个开源软件的 license。一个软件开源,不代表你能无限制地使用它,你需要在使用它的过程中遵守一定的规则,这些规则就是 license。大家可以用记事本打开这个 COPYING 文件看看它的内容。开源软件的 license 有很多种,LwIP 的属于 BSD License。 LwIP 的开源程度是很高的,你几乎可以无限制地使用它。
(3)FILES 文件用于介绍当前目录下的目录信息。
(4)README 文件对 LwIP 进行了一个简单的介绍。
(5)UPGRADING 文件记录了 LwIP 每个大版本的更新,会对用户使用和移植 LwIP造成的影响。 所谓大版本更新指的是: 1.3.x - 1.4.x – 2.0.x – 2.1.x。小版本更新,比如 2.0.1– 2.0.2 – 2.0.3,这个过程只是一些 bug 的修复和性能的改善,不会对用户的使用造成影响。用户只要将原有工程的目录中与 LwIP 相关的旧版本文件替换成新版本的文件,重新编译,就能直接使用。
(6)doc 文件夹里面是关于 LwIP 的一些文档,可以看成是应用和移植 LwIP 的指南。但是这些文档比较零散,不成体系,而且纯文本阅读起来很费劲,阅读意义不是很大。
(7)test 文件夹里面是测试 LwIP 内核性能的源码,将它们和 LwIP 源码加入到工程中一起编译,调用它们提供的函数,可以获得许多与 LwIP 内核性能有关的指标。这种内核性能测试功能,只有非常专业的人士才用的到。
(8)src 文件夹里面就是我们最关心的 LwIP 源码文件。


api 文件夹里面装的是 NETCONN API 和 Socket API 相关的源文件,只有在操作系统的环境中,才能被编译。移植文件夹中的所有文件。
apps 文件夹里面装的是应用程序的源文件,包括常见的应用程序,如 httpd、 mqtt、tftp、 sntp、 snmp 等。
core 文件夹里面是 LwIP 的内核源文件。移植文件夹中的所有文件。
include 文件夹里面是 LwIP 所有模块对应的头文件。
netif 文件夹里面是与网卡移植有关的文件, 这些文件为我们移植网卡提供了模板,我们可以直接使用。移植需要使用到的文件即可。
LwIP 内核是由一系列模块组合而成的,这些模块包括: TCP/IP 协议栈的各种协议、内存管理模块、数据包管理模块、网卡管理模块、 网卡接口模块、 基础功能类模块、 API模块。每个模块是由相关的几个源文件和头文件组成的,通过头文件对外声明一些函数、宏、数据类型,使得其它模块可以方便地调用此模块的功能。而构成每个模块的头文件都被组织在了 include 目录中,而源文件则根据类型被分散地组织在 api、 apps、 core、 netif 目录中。
core下面源文件的功能:

ipv4 文件夹里面是与 IPv4 模块相关的源文件,它们实现了 IPv4 协议规定的对数据包的各种操作。 ipv4 文件夹中还包括一些并非属于 IP 协议,但会受 IP 协议影响的协议源文件,包括 DHCP、 ARP、 ICMP、 IGMP。
ipv6 文件夹里面是与 IPv6 模块相关的源文件,它们实现了 IPv6 协议规定的对数据包的各种操作。 ipv6 文件夹中还包括一些并非属于 IP 协议,但会受 IP 协议影响的协议源文件,包括 DHCP、 ARP、 ICMP、 IGMP。
altcp.c、 altcp_alloc.c、 altcp_tcp.c 等文件处于一个抽象层,用于应用层和TCP之间的连接。 从 TCPIP 线程使用, 是一个抽象层,可以模拟应用程序的 tcp 回调 API,同时防止直接链接, 这样,应用程序可以使用其他应用程序层协议在 TCP 之上而不知道细节(例如 TLS,代理连接) ,此类接口我们并没有怎么使用,或者如果选择使用安全的加密传输的话,可以配合 mbedTLS 使用。
def.c 文件定义了一些基础类函数,比如主机序和网络序的转换、字符串的查找和比较、整数转换成字符串等,这些函数会被 LwIP 内核的很多模块所调用。在 include 目录里面的
def.h 文件对外声明了 def.c 所实现的函数,同时定义了许多宏,能实现一些基础操作,比如取最大值、取最小值、计算数组长度等,这些宏同样也被内核的许多模块所调用。我们经常可以看到某个内核的源文件在开始的地方#include “def.h”。
dns.c 文件实现了域名解析的功能,有了它,用户就可以在知道服务器域名的情况下,获得该服务器的 IP 地址。 很多时候我们只记得服务器域名而不记得服务器 IP 地址,例如“www.baidu.com”就是一个域名,通过 dns 功能,我们就可以得到与服务器域名对应的IP 地址,这给用户使用带来很大的方便。
inet_chksum.c 文件提供了 LwIP 所需的校验和功能,在 IP、 UDP、 TCP 协议的实现中,需要计算校验和。
init.c 文件对 LwIP 的用户宏配置进行了检查,会将配置错误和不合理的地方,通过编译器的#error 和#warning 功能表示出来。另外, init.c 定义了 lwip_init 初始化函数,这个函数会依次对 LwIP 的各个模块进行初始化。
ip.c 文件实现了 IP 协议相关的函数,但只是封装了 ipv4 和 ipv6 文件夹中的函数。
mem.c 文件实现了动态内存池管理机制,使得 LwIP 内核的各个模块可以灵活地申请和释放内存。
memp.c 文件实现了静态内存堆管理机制,使得 LwIP 内核的各个模块可以快速地申请和释放内存。
netif.c 文件实现了网卡的操作,比如注册/删除网卡、使能/禁能网卡、设置网卡 IP 地址等等。 netif.c 与 include 目录中的 netif.h 文件共同构成了 LwIP 的 netif 模块,它对网卡进行了抽象,使得 LwIP 内核可以方便地管理多个特性各异的物理网卡。
pbuf.c 文件实现了 LwIP 对网络数据包的各种操作。网络数据包在 LwIP 内核中以 pbuf结构体的形式存在,这提高了 LwIP 内核对数据包处理效率,以及提高了数据包在各层之间递交的效率。 pbuf 结构体也是我们使用 RAW/Callback API 进行网络应用程序开发的关键,后续我们会详细讲解。
raw.c 文件实现了一个传输层协议的框架,我们可以在它的基础上修改和添加代码,实现自定义的传输层协议,与 UDP/TCP 一样,它可以与 IP 层直接进行交互。 这类似 RAWSocket。 在实际的应用中,我们常用 UDP 和 TCP 作为传输层协议。但有时,底层网络开发人员会嫌 UDP 的可靠性太差,或者 TCP 虽然可靠性强,但是很耗费时间和内存, 他们需要根据实际需求,平衡利弊,定义自己的传输层协议。 LwIP 的 raw 模块可以满足他们的需求。
stat.c 文件实现了 LwIP 内核的统计功能,使用户可以实时地查看 LwIP 内核对网络数据包的处理情况。
sys.c 文件和 sys.h 文件构成了 LwIP 的 sys 模块,它提供了与临界区相关的操作。
tcp.c、 tcp_in.c 和 tcp_out.c 文件实现了 TCP 协议,包括对 TCP 连接的操作、对 TCP 数据包的输入输出操作和 TCP 定时器,它们和 include 目录中名称带 tcp 的头文件共同构成了LwIP 的 TCP 模块。 TCP 模块的实现是 LwIP 的最大特点,它以很小的资源开销几乎实现了TCP 协议中规定的全部内容。 TCP 协议是非常复杂的协议,这几个与 TCP 模块相关的文件占据了 LwIP 内核的绝大部分。
timeouts.c 定义了 LwIP 内核的超时处理机制。 LwIP 内核中多个模块的实现需要借助超时处理机制, 包括 ARP 表项的时间统计、 IP 分片报文的重装、 TCP 的各种定时器、实现各种应用层协议需要的超时处理。
udp.c 文件实现了 UDP 协议,包括对 UDP 连接的操作和 UDP 数据包的操作。
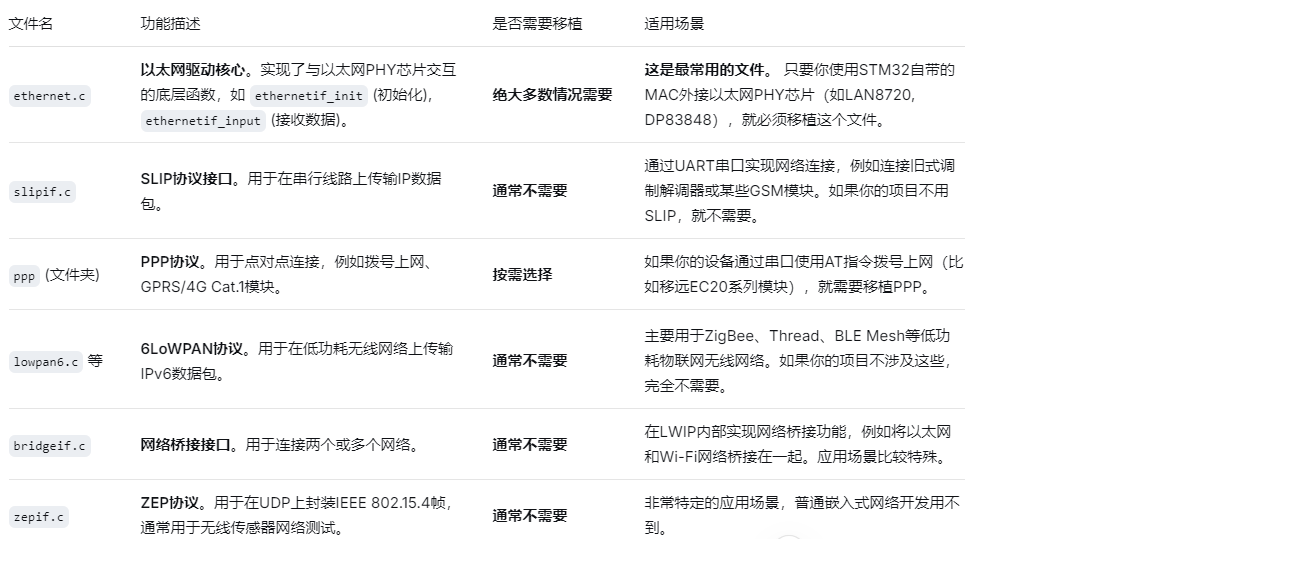
netif 文件夹里面是与网卡移植有关的文件,移植需要使用到的文件即可。netif 文件夹中的文件如下:

各 netif 文件功能与移植必要性分析

2.2、contrib文件夹

(1)addons 目录。 LwIP 中很多模块的实现,都是可以由用户干预的,比如校验和、TCP 初始序列号。 LwIP 的内核代码, 通过宏编译选项的设置,可以将内核中某些模块的实现方法配置成 LwIP 默认的方法,或者用户自定义的方法。用户自定义的方法通常需要用户在钩子函数中实现。在实际应用中,我们采用内核默认的方法就足够了,只有在非常特定的场合下,为了性能、资源开销等因素的考虑,我们可能会需要自己实现相关的模块,或者说编写相应的钩子函数。那么这时该怎么办呢? addons 目录下的内容就为我们提供了参考。
(2)apps 目录里实现了很多应用层协议。 LwIP 源码包中也有 apps 目录,但源码包中apps 目录下的应用程序全部用 RAW/Callback API 实现,属于内核代码的一部分。 而此apps 目录里的应用程序可以是由三种 API 中的任何一种实现的。
(3)examples 目录里是一些 LwIP 的应用示例。 在使用 LwIP 开发应用程序时会出现的典型问题, 比如如何移植网卡、如何使用 LwIP 的 API、如何使用源码中提供的应用程序,对于这些问题,这个目录为我们提供了参考。
(4)ports 目录里是一些移植文件,它可以帮助我们将 LwIP 移植到某个具体的操作系统中。目前这个目录所提供的移植文件,只支持 FreeRTOS、 UNIX、 Win32。
3、用户移植时的一些配置文件


除了上面的源代码文件外,是要想 LwIP 跑起来, 还需一些头文件的支持, 分别是 lwipopts.h、 cc.h、 pref.h 等。
lwipopts.h 就是用于配置 LwIP 的相关参数的, 一般来说 LwIP 默认会有参数的配置, 存放在 opt.h 文件中, 如果用户没有在lwipopts.h 文件进行配置,那么 LwIP 就会使用 opt.h 默认的参数,注意,在移植的时候出现定义某些参数是非常重要的,这对我们 LwIP 的性能至关重要,甚至在配置错误的时候能直接导致 LwIP 的运行崩溃。
cc.h 文件中包含处理器相关的变量类型、数据结构及字节对齐的相关宏。LwIP 中使用的基本变量类型均以位数进行命名,为抽象的变量类型定义,开发者需要根据所用处理器及编译器特性进行定义,一般我们直接将变量直接定义为 C 语言的基本类型,如 unsigned char、 int 等,这样子可以保证 LwIP 协议栈就与平台无关了。除此之外我们还可以定义大小端模式,输出调试的宏等。
perf.h 文件是与系统统计与测量相关的头文件,我们暂时无需使用任何统计与测量功能,因此该头文件的量宏定义直接为空即可。
ethernetif.c/h 文件为底层硬件驱动接口,在前面说了关于底层驱动的函数, 这些函数在网卡中至关重要, 而 ethernetif.c/h 文件就是存放这些函数的, LwIP 的 contrib 包中就包含这个文件的模板,我们直接拿过来修改即可,该文件的路径为“contrib-2.1.0\examples\ethernetif”,然后我们拷贝到 arch 文件夹下,并且创建一个 ethernetif.h 文件,一同添加到我们的工程中即可。
sys_arch.c/h是带操作系统时需要的,如果 lwIP 使用操作系统,那么 sys_arch.c/h 这两个文件是必要的,因为它们是 lwIP 内核与操作系统交互的接口文件。在实验中使用 FreeRTOS 操作系统时, sys_arch.c 文件中包含的邮箱、信号量以及互斥锁等 IPC 策略都是由 FreeRTOS 操作系统提供的。需要注意的是,FreeRTOS 操作系统没有邮箱的概念,可以使用消息队列来替代邮箱机制。
sys_arch.c文件中的函数介绍如下:
sys_arch.c 文件是 LWIP移植到实时操作系统(RTOS)的核心。它的作用是为LWIP这个与操作系统无关的网络协议栈,提供一个与你使用的具体RTOS(如FreeRTOS、uC/OS、RT-Thread等)进行交互的“适配层”。
你可以把它理解为LWIP和RTOS之间的“翻译官”或“桥梁”。核心思想:LWIP需要一些基本的操作系统功能,如信号量、互斥锁、消息队列和线程。sys_arch.c 就是让你用你选择的RTOS的API,去实现LWIP所期望的这些功能。
下面我们来详细讲解这个文件中必须实现的主要函数。你可以参考下表来理解它们的分工:

为什么需要这些函数?(它们如何被LWIP使用)
(1)同步与互斥(信号量/互斥锁)
tcpip_thread:LWIP的主线程,它使用一个主邮箱来接收来自其他线程(如你的应用程序、以太网中断)的消息。当没有消息时,它会在 sys_arch_mbox_fetch 上阻塞,这内部使用了信号量的等待机制,从而让出CPU,避免空耗。
共享资源保护:当多个线程(如你的应用线程和LWIP内部线程)同时访问同一个TCP连接时,需要使用互斥锁来防止数据损坏。
(2)线程间通信(消息邮箱)
这是LWIP的生命线。当你的应用程序调用像 tcp_write() 这样的函数时,它并不是直接操作数据,而是将一个包含命令和数据的消息投递到 tcpip_thread 的邮箱中(通过 sys_mbox_post)。
tcpip_thread 从邮箱中取出这个消息,并在其自己的上下文环境中安全地执行真正的TCP/IP处理流程。这种“消息传递”机制解耦了应用程序和协议栈,使得LWIP是线程安全的。
(3)多任务运行(线程)
sys_thread_new 被LWIP用来创建它自己的内部线程,最核心的就是上面提到的 tcpip_thread。
(4)时间管理(sys_now)
TCP/IP协议严重依赖超时机制(如重传、连接管理、ARP表老化)。LWIP需要一个持续递增的毫秒级时间戳来跟踪所有这些计时操作。sys_now() 必须返回系统启动以来的毫秒数。
总结与关键点
核心作用:sys_arch.c 实现了LWIP的 OS抽象层,使其能够与任何RTOS协同工作。
性能关键:sys_arch_mbox_fetch 和 sys_arch_sem_wait 中的超时机制是实现高效通信和让出CPU的关键。
时间基石:sys_now() 函数必须正确实现,否则LWIP的所有超时逻辑都会出错,导致网络连接不稳定。
移植工作量:移植LWIP到RTOS,主要的工作量就集中在正确实现 sys_arch.c 中的这些函数。通常你可以参考LWIP源码包中提供的 sys_arch.c 示例(如在 contrib/ports/ 目录下找到针对FreeRTOS的示例)来开始你的工作。
简单来说,没有正确实现的 sys_arch.c,LWIP就无法在RTOS环境中正常运行。 它确保了协议栈的线程安全、高效通信和可靠计时。

浙公网安备 33010602011771号