2025.3.21(周五)
3、有一个饮料自动售货机(处理单价为5角钱)的控制处理软件,它的软件规格说明如下:
若投入5角钱的硬币,按下“橙汁”或“啤酒”的按钮,则相应的饮料就送出来。若投入1元钱的硬币,同样也是按“橙汁”或“啤酒”的按钮,则自动售货机在送出相应饮料的同时退回5角钱的硬币。
模拟程序如下:

用因果图法测试该程序,并撰写实验报告。
实验步骤:
①编写程序
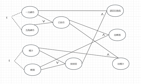
②分析原因与结果
① 画出因果图

② 转化为决策表
|
|
|
1 |
2 |
3 |
4 |
5 |
6 |
7 |
8 |
|
条件桩 |
五角硬币 |
1 |
1 |
0 |
0 |
1 |
0 |
— |
— |
|
|
一元硬币 |
0 |
0 |
1 |
1 |
0 |
1 |
— |
— |
|
|
橙汁按钮 |
1 |
0 |
1 |
0 |
— |
— |
1 |
0 |
|
|
啤酒按钮 |
0 |
1 |
0 |
1 |
— |
— |
0 |
1 |
|
动作桩 |
出啤酒 |
0 |
1 |
0 |
1 |
0 |
0 |
0 |
0 |
|
|
出橙汁 |
1 |
0 |
1 |
0 |
0 |
0 |
0 |
0 |
|
|
找回五角 |
0 |
0 |
1 |
1 |
0 |
0 |
0 |
0 |
③ 根据决策表设计测试用例,得到测试用例表
|
一元硬币1,五角硬币2;啤酒按钮1,橙汁按钮2 |
|||
|
序号 |
输入数据 |
期望输出 |
实际输出 |
|
1 |
1,1 |
出啤酒,找回五角 |
出啤酒,找回五角 |
|
2 |
2,1 |
出啤酒 |
出啤酒 |
|
3 |
3,1 |
无效数据 |
无效数据 |
|
4 |
1,5 |
无效数据 |
无效数据 |
|
|
2,2 |
出橙汁,找回五角 |
出橙汁,找回五角 |
|
6 |
2,1 |
出橙汁 |
出橙汁 |
⑥测试示例



浙公网安备 33010602011771号