会员
众包
新闻
博问
闪存
赞助商
HarmonyOS
Chat2DB
所有博客
当前博客
我的博客
我的园子
账号设置
会员中心
简洁模式
...
退出登录
注册
登录
Sunyiran
博客园
首页
新随笔
联系
订阅
管理
2024.12.12(周四)
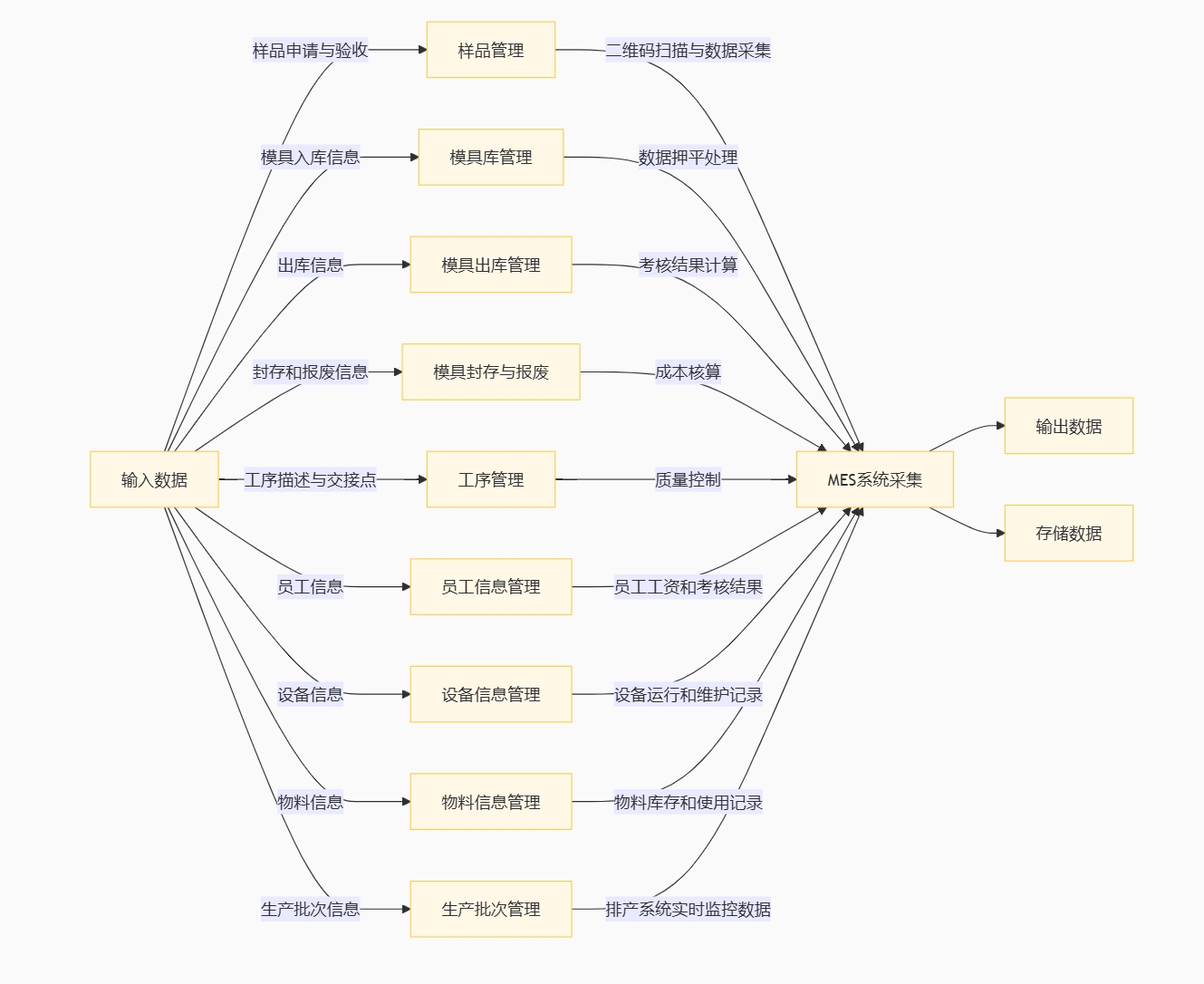
mes系统蜡模车间数据流图
posted @
2024-12-16 17:18
记得关月亮
阅读(
14
) 评论(
0
)
收藏
举报
刷新页面
返回顶部
公告