5.22打卡

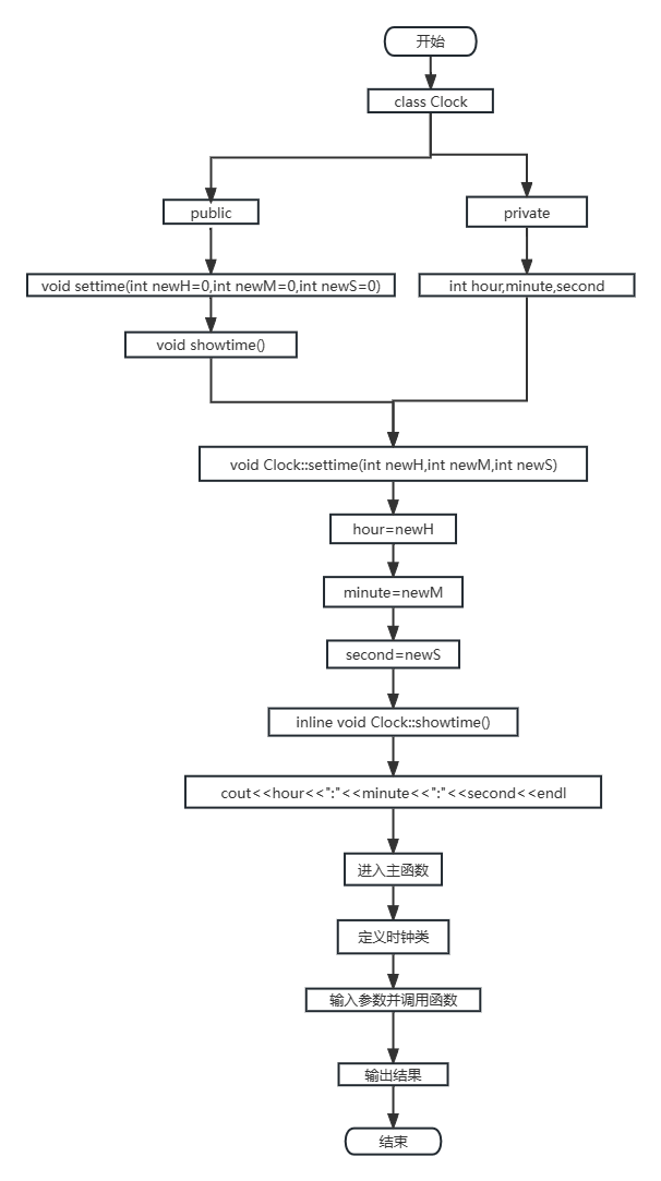
#include <bits/stdc++.h> using namespace std; class Clock { public: void settime(int newH=0,int newM=0,int newS=0); void showtime(); private: int hour,minute,second; }; void Clock::settime(int newH,int newM,int newS) { hour=newH; minute=newM; second=newS; } inline void Clock::showtime() { cout<<hour<<":"<<minute<<":"<<second<<endl; } int main() { Clock myclock; cout<<"first time"<<endl; myclock.settime(); myclock.showtime(); cout<<"second time"<<endl; myclock.settime(8,30,30); myclock.showtime(); return 0; }