4.15打卡



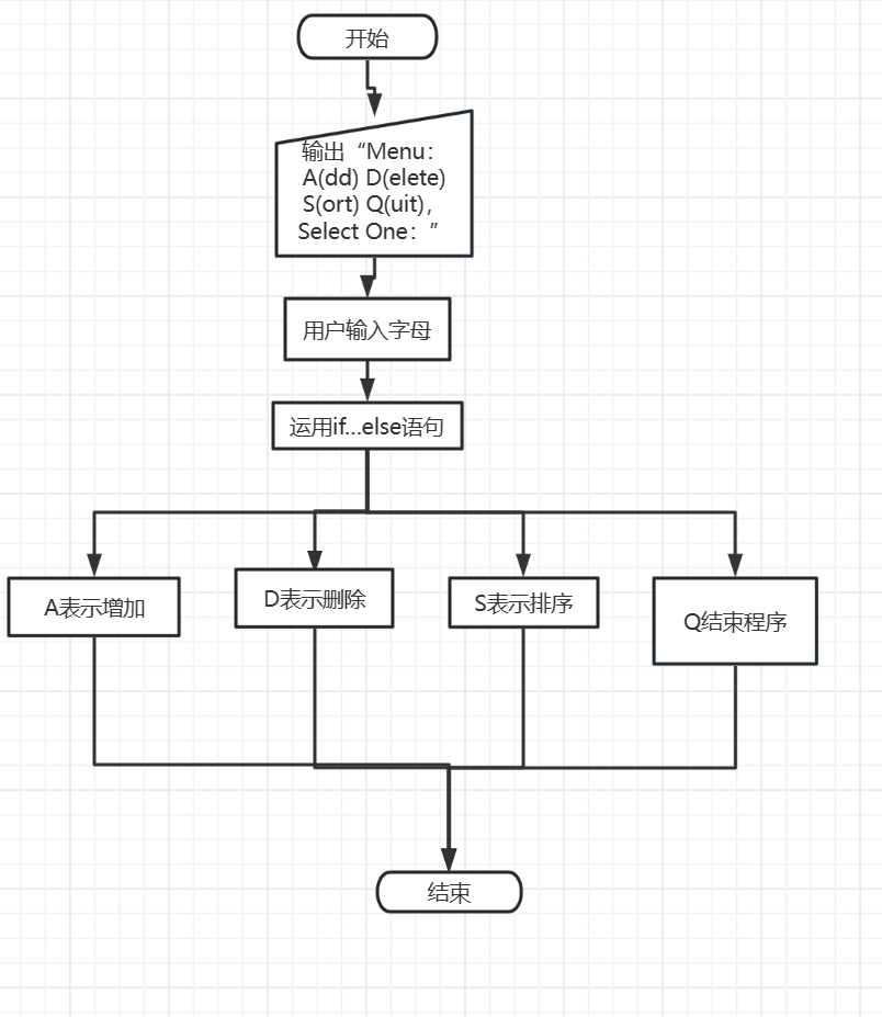
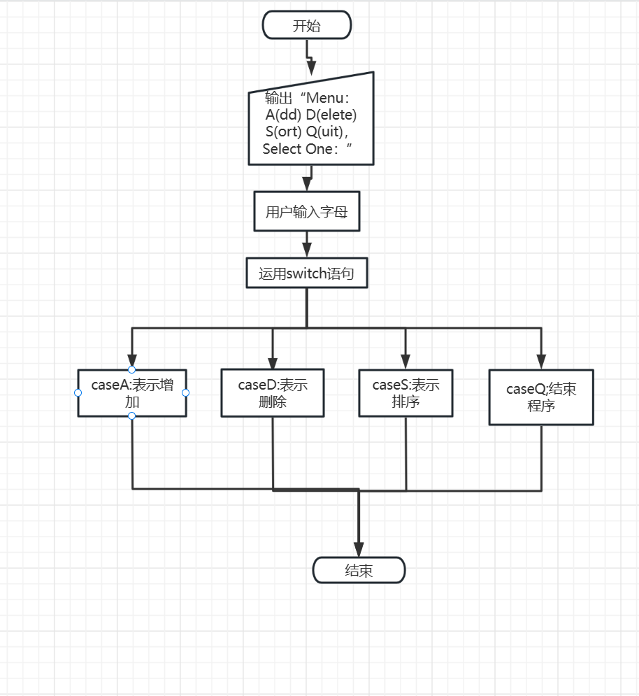
#include <iostream> #include <iomanip> using namespace std; int main() { char A,D,S,Q,ch; while(ch!='Q') { cout<<"Menu:A(dd) D(elete) S(ort) Q(uit),Select One:"; cin>>ch; if(ch=='A') cout<<"数据已经增加\n"; else if(ch=='D') cout<<"数据已经删除\n"; else if(ch=='S') cout<<"数据已经排序\n"; } return 0; }

浙公网安备 33010602011771号