基于STM32(Freertos)&ESP01S的红外空调网络控制器 -硬件部分
1.概述
本文主要展示项目硬件设计部分内容,包括Hi8000 Boost电路设、HDC1080传感器电路、电池管理及充电电路、红外发射和接收电路、ESP01S连接电路设计.
2.Hi8000 Boost电路设计
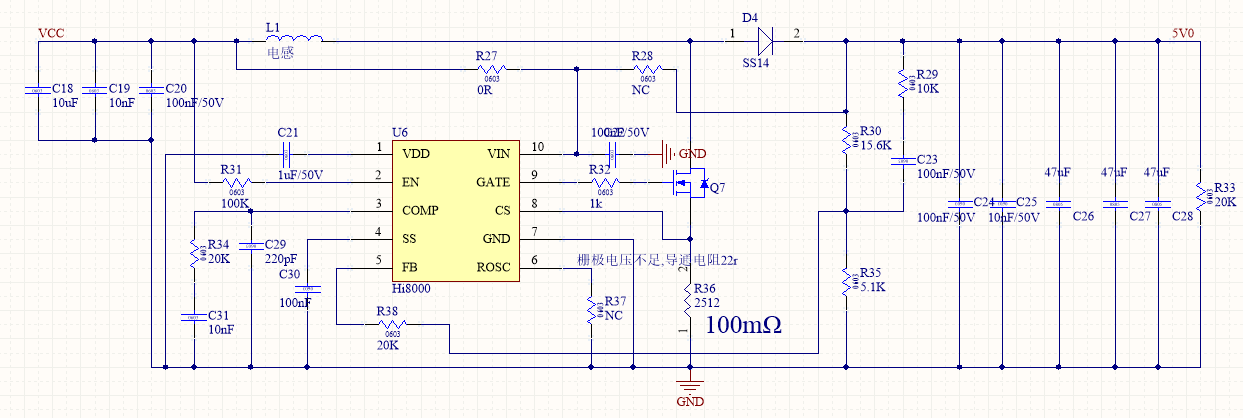
Hi8000 bosst电路设计原理图

电源设计参数:VIN=3.3V(支持最低输入2.7V) VOUT=5V 输出电流:1A SS14肖特基压降:0.55V
开关频率:130Khz 输入输出纹波电压:小于0.05V (50mV)
纹波电流要求:ΔILmax=0.4IL ΔILmin=0.2IL 即纹波电流在电感平均电流(IL)的20%至40%
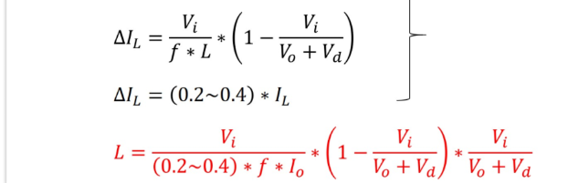
2.1 电感参数计算
电感平均电流IL=Vo * Io/(Vi*n),本次估算取n≈80%
电感按照如下公式计算


最终计算L电感值在 13.58uH~27.17uH间 最终取22uH
选型的电感的峰值电流不能超过电感的饱和电流
电感的饱和电流=IL+0.5*ΔI
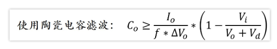
2.2 输入电容参数计算

带入已有参数 ΔVi=0.05V
陶瓷电容值:应不小于8.9uF
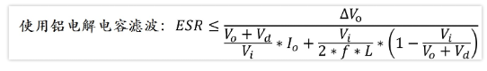
电解电容ESR值:不大于106.89mR
2.3 输出电容计算


带入已有参数
陶瓷电容值:应不小于118.2uF
电解电容ESR值:不大于23.5mR
本节计算相关公式及原理参考至:https://blog.csdn.net/weixin_42005993/article/details/119360319 此文写的非常透彻,强烈建议阅读
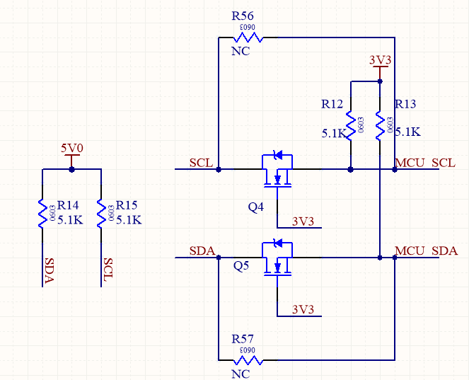
3.HDC1080传感器电路
HDC1080 是一款德州仪器的温湿度测量芯片,采用I2C通信,本文供电5V,故设计上拉同时设置了电平转换3.3V电路


若使用的单片机IO口容忍5V直接输入,也可通过跳线电阻绕过电平转换电路
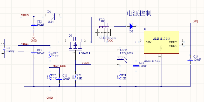
4.电源管理及充电电路


充电管理使用LP4056芯片,通过R19控制充电电流,此处设置充电电流1A,I充电=1000/R19
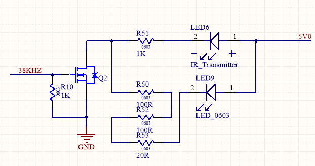
5.红外发射和接收电路

接收电路
接收电路通过3号引脚输出信号,R55对输出信号提供上拉,使红外在未接收到信号时为高电平,接收到信号时为低电平,ReceiverData另外通过电平转换电路,将5V信号转换为3.3V信号输入至MCU

发射电路
通过NMOS控制发射LED接地端的连接控制红外LED以38KHZ的频率点亮或关闭熄灭,进而发送红外信号。
6.ESP01S与单片机连接电路

ESP01S的串口与单片机USART3连接,用以与MCU交换数据,SW4为ESP01S的复位键,LED用以指示WIFI工作状态。
项目软硬件源文件:
通过网盘分享的文件:基于STM32(Freertos)&ESP01S的红外空调网络控制器
链接: https://pan.baidu.com/s/1v1wjqlfK64kvp4HNg9b2ew 提取码: vzx5
本文及项目文件仅用于学习交流,严禁用于商业用途,转载引用请注明出处。

浙公网安备 33010602011771号