常用电子器件和电气原理图

1、 三极管
- 放大功能:三极管能够将微弱的输入信号放大成较大的输出信号。利用三极管的电流放大效应,可以实现信号的增益,并用于放大器、收音机等电子设备中。
- 开关功能:三极管还可以充当开关,控制电路的通断状态。当三极管处于饱和区时,它会允许电流通过;而当三极管处于截止区时,它会阻止电流通过。这种开关特性使得三极管在数字电路、计算机逻辑门等领域有着广泛的应用。
- 稳压功能:在某些电路中,三极管可以用于稳定电压。通过将三极管设置为稳压器,可以在有限的范围内保持输出电压稳定,抵消输入电压的变化。
- 小体积、低功耗:相较于其他放大器或开关元件,三极管具有小体积和低功耗的特点。这使得它成为许多电子设备中的理想选择,尤其是在空间有限或需要低功耗的应用中。
2、继电器、断路器
1)继电器定义:继电器是一种当输入量变化到某一定值时,其触头(或电路)即接通 或分断交直流小容量控制回路

2)继电器的特性包括以下几个方面:
-
控制功能:继电器是一种电控制器件,能够用小电流控制大电流的运作,广泛应用于自动化控制电路中。
-
继电特性:继电器的输入量和输出量之间存在明确的关系,输入信号达到一定值时,输出信号会立即跳跃到预定状态。
-
工作原理:电磁继电器通过电流产生电磁效应,使衔铁吸合,从而实现电路的导通和切断。
-
应用:继电器在电路中起到自动调节、安全保护和转换电路的作用。
3)继电器与断路器关系
一般所在电路的工作电压是继电器额定工作电压的0.86。注意所在电路的工件电压千万不能超过继电器额定工作电压,否则继电器线圈容易烧毁。
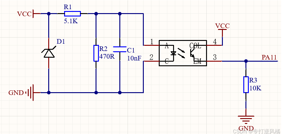
3、光耦
1)光耦是由一个发光二极管和一个光敏三极管封装而成的。其使用原理为:当发光二极管有信号输入时,则会被点亮,此时光敏三极管就会导通,从而使得右边电路可以正常工作。
2)光耦的两边各有两个引脚 分别连接MCU与外围电路,并且两边信号没有直接联系。以本篇文章图例来看,右边为MCU部分,左边为外围电路,倘若左边电路因电流过大而被烧毁,也不会影响右边MCU正常工作,这就是光耦在实际电路中的作用



光耦的特性包括:
4、电流互感器CT
基本工作原理是利用电磁感应原理,将一次侧的大电流转换为二次侧的小电流,使得测量仪表和继电保护装置能够在低电压和小电流的环境下安全工作。(二次侧不能开路


5、电压互感器PT
将大电压变成小电压的互感器,和变压器功能差不多(二次侧不能短路


浙公网安备 33010602011771号