会员
众包
新闻
博问
闪存
赞助商
HarmonyOS
Chat2DB
所有博客
当前博客
我的博客
我的园子
账号设置
会员中心
简洁模式
...
退出登录
注册
登录
SoundlessArrow
博客园
首页
新随笔
联系
订阅
管理
.net core 核心
1、asp.net core 架构图
2、.NET Core微服务架构
3、DotNet Core管道通信
4、ASP.NET Core解析
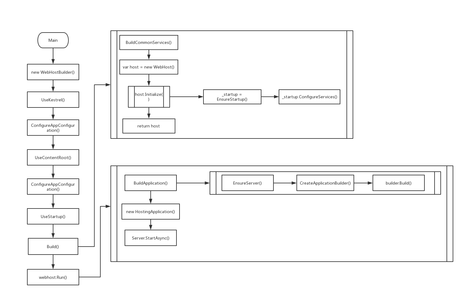
5、ASP .NET Core启动流程
6、ASP.NET Core Authentication
posted @
2023-05-29 11:32
无声袖箭
阅读(
18
) 评论(
0
)
收藏
举报
刷新页面
返回顶部
公告