电压转电流电路的工作原理与设计示例
电压转电流的电路常见于工业场合,接下来介绍其工作原理与设计示例。
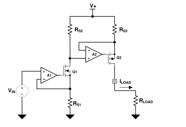
1.高边V/I电路原理

这种高压侧电压电流转换电路可以为接地负载提供良好可调电流。此电路结构采用两级结构,一级为OPA+NMOS,将VIN转化为电源参考信号来驱动第二级OPA,第二级OPA控制PMOS的栅极调节负载电流。
电路的V-I传递函数基于输入电压VIN和三个感应电流的电阻RS1、RS2和RS3之间的关系。
VIN和RS1之间的关系将决定流过设计第一阶段的电流:

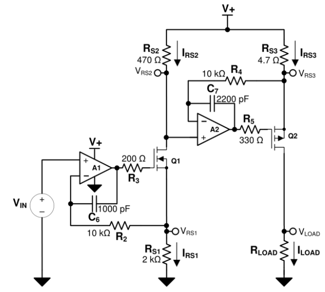
2.设计案例:
设计指标:5V供电,V IN =0~2V;Vout=4.5V/0~100mA,效率98%
•Supply Voltage: 5 Vdc
• Input: 0 ~2 Vdc
• Output: 4.5V/(0 ~100 )mAdc
• Efficiency: 98%
• Gain error: 0.1%



来自:https://www.elecfans.com/d/2107660.html


浙公网安备 33010602011771号