哈希表

哈希表

1. 哈希表基本介绍

  • 散列表(Hash Table,也叫哈希表),是根据关键码值(Key Value)直接进行访问的数据结构。也即是说,它通过把关键码值映射到表中的一个位置来访问记录,以加快查找的速度。这个映射函数叫做散列函数存放记录的数组叫做散列表
缓存与哈希表.png
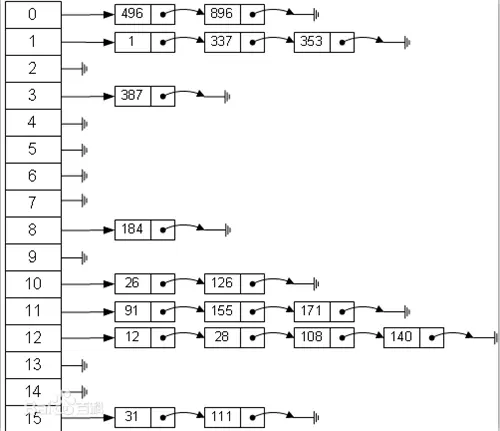
  • 哈希表的内存布局(数组+链表
哈希表内存布局.png

2. 实例分析——某公司的一个实际需求

  • 当有新的员工来报道时,要求将该员工的信息加入(包括id,性别,年龄,住址等),当输入该员工的id时,要求查找到该员工的所有信息;
  • 不使用数据库,尽量节省内存速度越快越好 => 哈希表
  • 使用链表实现哈希表,该链表不带头节点(即链表的首元节点就存放emp雇员信息

3. 哈希表设计思路

哈希表设计思想.png

4. 代码实现

package com.datastructure;

import java.util.Scanner;

/**
 * @author SnkrGao
 * @create 2023-04-25 22:48
 */
public class HashTableDemo {

    public static void main(String[] args) {
        HashTable hashTable = new HashTable(7);

        String key = "";
        Scanner scanner = new Scanner(System.in);
        Boolean loop = true;

        while (loop) {
            System.out.println("add:添加雇员");
            System.out.println("ergodic:显示雇员");
            System.out.println("find:查找雇员信息");
            System.out.println("exit:退出程序");

            key = scanner.next();

            switch (key) {
                case "add":
                    System.out.println("请输入雇员id:");
                    int id = scanner.nextInt();
                    System.out.println("请输入雇员姓名:");
                    String name = scanner.next();
                    // 创建雇员节点
                    Emp emp = new Emp(id, name);
                    hashTable.add(emp);
                    break;
                case "ergodic":
                    hashTable.ergodic();
                    break;
                case "find":
                    System.out.println("请输入要查找的雇员id:");
                    id = scanner.nextInt();
                    hashTable.findEmpById(id);
                    break;
                case "exit":
                    System.out.println("程序退出~");
                    loop = false;
                    scanner.close();
                    break;
                default:
                    break;
            }
        }

    }
}

// 哈希表,用于管理链表
class HashTable {
    private EmpLinkedList[] empLinkedListArr;
    private int size; // 表示数组有几个元素,即有几条链表

    // 初始化hashtable
    public HashTable(int size) {
        this.size = size;
        empLinkedListArr = new EmpLinkedList[size];
        // 一定要对数组存放的每一条链表进行初始化,否则数组中每一个元素存的都是null
        for (int i = 0; i < size; i++) {
            empLinkedListArr[i] = new EmpLinkedList();
        }
    }

    public void add(Emp emp) {
        // 根据id决定应添加到哪条链表
        int empLinkedListNo = hashFunction(emp.id);
        empLinkedListArr[empLinkedListNo].add(emp);
    }

    public void ergodic() {
        for (int i = 0; i < size; i++) {
            empLinkedListArr[i].ergodic();
        }
    }

    public void findEmpById(int id) {
        int empLinkedListNo = hashFunction(id);
        Emp emp = empLinkedListArr[empLinkedListNo].findEmpById(id);
        if (emp != null) {
            System.out.println("在第" + (empLinkedListNo + 1) + "条链表中找到雇员id=" + id);
        } else {
            System.out.println("没有找到该雇员!");
        }
    }

    // 散列函数
    public int hashFunction(int id) {
        return id % size;
    }
}

class EmpLinkedList {
    private Emp head;

    public void add(Emp emp) {
        // 链表不带头节点,若链表为空,添加第一个雇员节点
        if (head == null) {
            head = emp;
            return;
        }

        Emp curEmp = head;
        while (curEmp.next != null) {
            curEmp = curEmp.next;
        }
        curEmp.next = emp;
    }

    public void ergodic() {
        if (head == null) {
            System.out.println("链表为空");
            return;
        }

        Emp curEmp = head;
        while (curEmp != null) {
            System.out.print(curEmp.toString() + "\t");
            curEmp = curEmp.next;
        }
        System.out.println();
    }

    // 根据id查找雇员信息,若不存在则返回null
    public Emp findEmpById(int id) {
        if (head == null) {
            System.out.println("链表为空,无法查找雇员信息!");
            return null;
        }

        Emp curEmp = head;
        while (curEmp.id != id) {
            if (curEmp.next == null) {
                curEmp = null;
                break;
            }
            curEmp = curEmp.next;
        }

        return curEmp;
    }
}

class Emp {
    public int id;
    public String name;
    public Emp next;

    public Emp(int id, String name) {
        this.id = id;
        this.name = name;
    }

    @Override
    public String toString() {
        return "Emp{" +
                "id=" + id +
                ", name='" + name + '\'' +
                '}';
    }
}

5. 运行结果

运行结果.png
posted @ 2023-04-26 10:35  GaoakaJie  阅读(110)  评论(0)    收藏  举报