Vue(尚硅谷)
Vue(尚硅谷)
[Toc]
1、Vue简介
1、Vue是什么?
Vue是一套用于构建用户界面的渐进式JavaScript框架
渐进式:Vue可以自底向上逐层的应用,简单应用:只需一个轻量小巧的核心库,复杂应用:可以引入各式各样的Vue插件
2、谁开发的?
后起之秀,生态完善,已然成为国内前端工程师必备技能。
3、Vue的特点
1、采用组件化模式,提高代码复用率,且让代码更好维护
2、声明式编码,让编码人员无需直接操作DOM,提高开发效率
3、使用虚拟DOM+优秀的Diff算法,尽量复用DOM节点
还得写判断条件
4、学习Vue之前要掌握的JavaScript基础知识?
ES6语法规范
ES6模块化
包管理器
原型、原型链
数组常用方法
axios
promise
........
5、Vue官网
2、配置Vue环境
1、安装Vue.js
2、安装Vue开发者工具
Installation | Vue Devtools (vuejs.org)
谷歌浏览器使用下面链接搜索下载:
极简插件_Chrome扩展插件商店_优质crx应用下载 (zzzmh.cn)
3、阻止vue在启动时生成生产提提示
Vue.config.productionTip =false;
正常情况下在html页面用script标签写就可以了,
但是现在好像得在vue.js中修改,Vue3新版本移除了
3、初识Vue
<!DOCTYPE html>
<html lang="en">
<head>
<meta charset="UTF-8">
<meta http-equiv="X-UA-Compatible" content="IE=edge">
<meta name="viewport" content="width=device-width, initial-scale=1.0">
<title>初识vue</title>
<!-- 引入Vue -->
<script type="text/javascript" src="../js/vue.js"></script>
</head>
<body>
<!--
初识Vue:
1、想让Vue工作,就必须创建一个Vue实例,且要传入一个配置对象;
2、root容器里的代码依然符合html规范,只不过混入了一些特殊的Vue语法;
3、root容器里的代码被称为【Vue模板】;
4、容器和Vue实例是一对一关系(后面Vue有组件化)
5、真实开发中只有一个vue实例,并且会配合着组件一起使用;
6、{{xxx}}中要写js表达式,且xxx可以自动读取到data中的所有属性;
7、一旦data中的数据发送改变,那么模板中用到数据的地方也会自动更新;
注意区分:js表达式和js代码(语句)
1、表达式:一个表达式会产生一个值,可以放在任何一个需要值的地方
(1)a
(2)a+b
(3)demo(1)
(4)x===y?'a':'b'
2、js代码(语句)
(1)if(){}
(2)for(){}
-->
<!-- <div class="root">
<h1>Hello, {{name}} 1</h1>
</div>
<div class="root">
<h1>Hello, {{name}} 2</h1>
</div> -->
<!-- 准备好一个容器 -->
<div id="root1">
<h1>Hello, {{name.toUpperCase()}},{{address}},{{Date.now()}}</h1>
</div>
<!-- <div id="root2">
<h1>Hello, {{name}},{{address}}</h1>
</div> -->
<script type="text/javascript">
Vue.config.productionTip =false;//阻止vue在启动时生成生产提提示
// 创建Vue实例
new Vue({
el:"#root1", //el用于指定当前Vue实例为哪个容器服务,值通常为css选择器字符串。或者直接使用document.getxxxx
data:{ //data中用于存储数据,数据供el所指定的容器去使用,值我们暂时先写成一个对象
name:'我是Vue',
address:"广州"
}
});
/* new Vue({
el:"#root2", //el用于指定当前Vue实例为哪个容器服务,值通常为css选择器字符串。或者直接使用document.getxxxx
data:{ //data中用于存储数据,数据供el所指定的容器去使用,值我们暂时先写成一个对象
name:"HHH",
address:"广东"
}
}); */
</script>
</body>
</html>
4、Vue模板语法
<!DOCTYPE html>
<html lang="en">
<head>
<meta charset="UTF-8">
<meta http-equiv="X-UA-Compatible" content="IE=edge">
<meta name="viewport" content="width=device-width, initial-scale=1.0">
<title>Document</title>
<script src="../js/vue.js"></script>
</head>
<body>
<!--
Vue模板语法有两大类:
1、插值语法:
功能:用于解析标签体内容
写法:{{xxx}},xxx是js表达式,且可以直接读取到data中的所有属性
2、指令语法:
功能:用于解析标签(包括:标签属性、标签体内容、绑定事件......)
举例:v-bind:href="xxx" 或者简写为 :href="xxx",xxx同样要写js表达式
且可以直接读取到data中的所有属性
备注:Vue中有很多指令,功能都大不相同,且形式都是:v-????,此处只是讲了一个v-bind作为例子
-->
<!-- 准备好一个容器 -->
<div id="root">
<h1>插值语法</h1>
<h3>你好,{{name}}</h3>
<hr>
<h1>指令语法</h1>
<a v-bind:href="douyin.url.toUpperCase()" v-bind:x="hello">点我去看{{douyin.name}}</a>
<!-- <a v-bind:href="url">点我去逛b站</a> -->
<a :href="bilibili.url" x="hello">点我去逛{{bilibili.name}}</a>
</div>
</body>
<script>
Vue.config.productionTip=false;//阻止Vue启动时生成生产提示
new Vue({
el:"#root",
data:{
name:"Jack",
bilibili:{
name:"b站",
url:"https://www.bilibili.com"
},
douyin:{
name:"抖音",
url:"https://www.douyin.com"
},
hello:'你好'
}
});
</script>
</html>
data中可以使用对象分层级存放数据,取数据时按对象形式取即可
5、数据绑定
<!DOCTYPE html>
<html lang="en">
<head>
<meta charset="UTF-8">
<meta http-equiv="X-UA-Compatible" content="IE=edge">
<meta name="viewport" content="width=device-width, initial-scale=1.0">
<title>Document</title>
<script src="../js/vue.js"></script>
</head>
<body>
<!--
Vue中有两种数据绑定的方式:
1、单向绑定(v-bind):数据只能从data流向页面
2、双向绑定(v-model):数据不仅能从data流向页面,也能从页面流向data
备注:
1、双向绑定一般都应用于表单类元素上(如:input、select等)
2、v-model:value可以简写为v-model,因为v-model默认收集的就是value值。
-->
<!-- 准备好一个容器 -->
<div id="root">
<!-- 普通写法 -->
<!-- 单项数据绑定:<input type="text" v-bind:value="name"><br> -->
<!-- 双向数据绑定:<input type="text" v-model:value="name"><br> -->
<!-- 简写 -->
单项数据绑定:<input type="text" :value="name"><br>
双向数据绑定:<input type="text" v-model="name"><br>
<!-- 如下代码是错误的,因为v-model只能应用在表单类元素(输入类元素)上 -->
<!-- <h2 v-model:x="name">你好</h2> -->
</div>
</body>
<script>
new Vue({
el:"#root",
data:{
name:"Vue"
}
})
</script>
</html>
6、el与data的两种写法
<!DOCTYPE html>
<html lang="en">
<head>
<meta charset="UTF-8">
<meta http-equiv="X-UA-Compatible" content="IE=edge">
<meta name="viewport" content="width=device-width, initial-scale=1.0">
<title>Document</title>
<script src="../js/vue.js"></script>
</head>
<body>
<!--
data和el有两种写法:
1、el有两种写法
①new Vue的时候配置el属性
②先创建Vue实例,随后通过vm.$mount("#root")指定el的值
2、data有两种写法
①对象式
②函数式
如何选择:目前哪种写法都可以,以后学习到组件时,data必须使用函数式,否则会报错
3、一个重要原则:
由vue管理的函数:一定不要写箭头函数,一旦写了箭头函数,this就不再是Vue实例了
-->
<!-- 准备一个容器 -->
<div id="root">
<h1>你好,{{name}}</h1>
</div>
</body>
<script>
/* const v = new Vue({
// 第一种写法
// el:'#root',
data:{
name:"Vue"
}
});
console.log(v);
// 第二种写法,mount挂载
v.$mount('#root'); */
new Vue({
el:'#root',
// data第一种写法:对象式
/* data:{
name:"Vue"
} */
// data的第二种写法:函数式
data(){
console.log(this);//此处的this是Vue实例对象
return{
name:"Vue"
}
}
});
</script>
</html>
7、MVVM模型
1、M:模型(Model):对象data中的数据
2、V:视图(View):模板
3、VM:视图模型(View Model):Vue实例对象
<!DOCTYPE html>
<html lang="en">
<head>
<meta charset="UTF-8">
<meta http-equiv="X-UA-Compatible" content="IE=edge">
<meta name="viewport" content="width=device-width, initial-scale=1.0">
<title>Document</title>
<script src="../js/vue.js"></script>
</head>
<body>
<!--
MVVM模型:
1、M:模型(Model):对象data中的数据
2、V:视图(View):模板
3、VM:视图模型(View Model):Vue实例对象
观察发现:
1、data中所有属性,最后都出现在了vm身上
2、vm身上所有的属性,及Vue原型上所有属性,在Vue模板中都可以直接使用
-->
<!-- 准备一个容器 -->
<div id="root">
<h1>学校名称:{{name}}</h1>
<h1>学校地址:{{address}}</h1>
<!-- <h1>测试一下1:{{1+1}}</h1>
<h1>测试一下2:{{$options}}</h1>
<h1>测试一下3:{{$emit}}</h1>
<h1>测试一下4:{{_c}}</h1> -->
</div>
</body>
<script>
const vm = new Vue({
el:'#root',
data:{
name:"广东财经大学",
address:"广州"
}
});
console.log(vm);
</script>
</html>
8、数据代理
1、回顾Object.defineProperty()方法
<!DOCTYPE html>
<html lang="en">
<head>
<meta charset="UTF-8">
<meta http-equiv="X-UA-Compatible" content="IE=edge">
<meta name="viewport" content="width=device-width, initial-scale=1.0">
<title>Document</title>
</head>
<body>
<script>
let number = 18;
let person={
name:"张三",
sex:"男",
// age:18,
// age:number
};
Object.defineProperty(person,'age',{
// value:18,
// enumerable:true, //设置属性是否可枚举,默认值是false
// writable:true, //设置属性是否可以被修改,默认值是false
// configurable:true //设置属性是否可以被删除,默认值是false
// 当有人读取person的age属性时,get(getter)函数就会被调用,且返回值就是age的值
get(){
console.log("有人读取age属性了");
return number;
},
// 当有人修改person的age属性时,set(setter)函数就会被调用,且会收到修改后的具体值
set(value){
console.log("有人修改了age属性,且值是:"+value);
number=value;
}
});
// console.log(Object.keys(person));
/* for (const key in person) {
console.log(person[key]);
} */
console.log(person);
</script>
</body>
</html>
2、何为数据代理
<!DOCTYPE html>
<html lang="en">
<head>
<meta charset="UTF-8">
<meta http-equiv="X-UA-Compatible" content="IE=edge">
<meta name="viewport" content="width=device-width, initial-scale=1.0">
<title>Document</title>
</head>
<body>
<!-- 数据代理:通过一个对象代理对另外一个对象中的属性的操作(读/写) -->
<script>
let obj = {x:100};
let obj2 = {y:200};
Object.defineProperty(obj2,'x',{
get(){
return obj.x;
},
set(value){
obj.x=value;
}
}) ;
</script>
</body>
</html>
3、Vue中的数据代理
<!DOCTYPE html>
<html lang="en">
<head>
<meta charset="UTF-8">
<meta http-equiv="X-UA-Compatible" content="IE=edge">
<meta name="viewport" content="width=device-width, initial-scale=1.0">
<title>Document</title>
<script src="../js/vue.js"></script>
</head>
<body>
<!--
1、Vue中的数据代理:
通过vm对象来代理data对象中属性的操作(读/写)
2、Vue中数据代理的好处:
更加方便的操作data中的数据
3、基本原理:
通过Object.defineProperty()把data对象中所有属性添加到vm上
为每一个添加到vm上的属性,都指定一个getter/setter
在getter/setter内部去操作(读/写)data中对应的属性
-->
<!-- 准备一个容器 -->
<div id="root">
<h2>学校名称:{{name}}</h2>
<h2>学校地址:{{address}}</h2>
</div>
</body>
<script>
/* let data = {
name:"广东财经大学",
address:"广州"
} */
const vm = new Vue({
el:'#root',
data:{
name:"广东财经大学",
address:"广州"
}
// data
});
</script>
</html>
9、事件处理
1、事件的基本使用
<!DOCTYPE html>
<html lang="en">
<head>
<meta charset="UTF-8">
<meta http-equiv="X-UA-Compatible" content="IE=edge">
<meta name="viewport" content="width=device-width, initial-scale=1.0">
<title>Document</title>
<script src="../js/vue.js"></script>
</head>
<body>
<!--
事件的基本使用:
1、使用v-on:xxx 或@xxx绑定事件,其中xxx是事件名
2、事件的回调需要配置在methods对象中,最终会在vm上
3、methods中配置的函数,不要用箭头函数,否则this就不是vm了
4、methods中配置的函数,都是被Vue所管理的函数,this的指向就是vm或组件实例对象
5、@click="demo"和 @click="demo($event)"效果一致,但是后者可以传参
-->
<div id="root">
<h2>欢迎来{{name}}学习Vue!</h2>
<!-- <button v-on:click="showInfo">点我获取提示</button> -->
<button @click="showInfo1">点我获取提示1(不传参)</button>
<button @click="showInfo2(66,$event)">点我获取提示2(传参)</button>
</div>
</body>
<script>
/* function showInfo(){
alert("你好,欢迎呀");
} */
const vm = new Vue({
el:'#root',
data:{
name:"b站"
},
methods:{
showInfo1(event){
event = event || window.event;
// console.log(event.target.innerText);
// console.log(this);//此处this是Vue实例对象
// console.log(this==vm);//true
alert("你好,欢迎呀!");
},
showInfo2(number,event){
console.log(number,event);
alert("你好,欢迎呀!!");
}
}
});
</script>
</html>
2、事件修饰符
<!DOCTYPE html>
<html lang="en">
<head>
<meta charset="UTF-8">
<meta http-equiv="X-UA-Compatible" content="IE=edge">
<meta name="viewport" content="width=device-width, initial-scale=1.0">
<title>Document</title>
<script src="../js/vue.js"></script>
<style>
*{
margin-top: 20px;
}
.demo1{
height: 50px;
background-color: #bfa;
}
.box1{
padding: 5px;
background-color: yellowgreen;
}
.box2{
padding: 5px;
background-color: yellow;
}
.list{
width: 200px;
height: 200px;
background-color: skyblue;
overflow: auto;
}
li{
height: 100px;
}
</style>
</head>
<body>
<!--
Vue中的事件修饰符:
1、prevent:阻止默认事件(常用)
2、stop:阻止事件冒泡(常用)
3、once:事件只触发一次(常用)
4、capture:使用事件的捕获方式
5、self:只有event.taegent是当前操作的元素时才触发事件
6、passive:事件的默认认为立即执行,无需等待事件回调执行完毕
-->
<div id="root">
<h2>欢迎来到{{name}}学习Vue!</h2>
<!-- prevent:阻止默认事件(常用) -->
<a href="https://www.bilibili.com" @click.prevent="showInfo">点我提示信息</a>
<!-- stop:阻止事件冒泡(常用) -->
<div class="demo1" @click="showInfo">
<button @click.stop="showInfo">点我一下</button>
</div>
<!-- once:事件只触发一次(常用) -->
<button @click.once="showInfo">点我一下</button>
<!-- capture:使用事件的捕获方式 -->
<div class="box1" @click.capture="showMsg('box1')">
div1
<div class="box2" @click="showMsg('box2')">
div2
</div>
</div>
<!-- self:只有event.taegent是当前操作的元素时才触发事件 -->
<div class="demo1" @click.self="showInfo">
<button @click="showInfo">点我一下</button>
</div>
<!-- passive:事件的默认认为立即执行,无需等待事件回调执行完毕 -->
<ul @scroll="demo1" class="list">
<li>1</li>
<li>2</li>
<li>3</li>
<li>4</li>
</ul>
<ul @wheel.passive="demo2" class="list">
<li>1</li>
<li>2</li>
<li>3</li>
<li>4</li>
</ul>
</div>
</body>
<script>
new Vue({
el:'#root',
data:{
name:"b站"
},
methods:{
showInfo(e){
// e.stopPropagation();//阻止冒泡
// e.cancelBubble=true;//阻止冒泡
// e.preventDefault();//取消默认行为
console.log(e.target);
alert("你好呀!");
},
showMsg(msg){
console.log("你好"+msg);
},
demo1(){
console.log("滚动了1");
},
demo2(){
for(let i=0;i<100000;i++){
console.log("#");
}
console.log("累坏了");
console.log("滚动了2");
}
}
});
</script>
</html>
3、键盘事件
<!DOCTYPE html>
<html lang="en">
<head>
<meta charset="UTF-8">
<meta http-equiv="X-UA-Compatible" content="IE=edge">
<meta name="viewport" content="width=device-width, initial-scale=1.0">
<title>Document</title>
<script src="../js/vue.js"></script>
</head>
<body>
<!--
1、Vue常用的按键别名:
1、回车=>enter
2、删除=>delete (捕获“删除”和“退格”键)
3、退出=>esc
4、空格=>space
5、换行=>tab(特殊,必须配合keydown去使用)
6、上=>up
7、下=>down
8、左=>left
9、右=>right
2、Vue未提供别名的按键,可以使用按键原始的key值去绑定,但注意要转为kebab-case(短横线命名)
3、系统修饰键(用法特殊):ctrl、alt、shift、meta(window)
(1).配合keyup使用,按下修饰符的同时按下其他键,随后释放其他键,事件才会被触发
(2).配合keydown使用:正常触发事件
4、也可以使用keyCode去指定具体的按键(不推荐)
5、Vue.config.keyCodes.自定义键名 = 键码。可以定制按键别名
-->
<div id="root">
<h2>欢迎来到{{name}}学习Vue!</h2>
<input type="text" placeholder="按下回车提示输入" @keyup.huiche="showInfo">
</div>
</body>
<script>
Vue.config.keyCodes.huiche=[13,65];//可以指定数组
new Vue({
el:'#root',
data:{
name:"b站"
},
methods:{
showInfo(e){
console.log(e.key,e.keyCode);
// if(e.keyCode!==13) return;
console.log(e.target.value);
}
}
});
</script>
</html>
4、事件总结
修饰符是可以连着写的,注意顺序有别!
给键盘事件绑定时,可以连着绑定多个键名,代表一起时才生效!
10、计算属性
1、姓名案例----插值语法实现
<!DOCTYPE html>
<html lang="en">
<head>
<meta charset="UTF-8">
<meta http-equiv="X-UA-Compatible" content="IE=edge">
<meta name="viewport" content="width=device-width, initial-scale=1.0">
<title>Document</title>
<script src="../js/vue.js"></script>
</head>
<body>
<div id="root">
姓:<input type="text" v-model="firstName"><br><br>
名:<input type="text" v-model="lastName"><br><br>
<!-- 姓名:<span>{{firstName+"-"+lastName}}</span> -->
姓名:<span>{{firstName.slice(0,3)}}-{{lastName}}</span>
</div>
</body>
<script>
new Vue({
el:'#root',
data:{
firstName:"张",
lastName:"三"
}
});
</script>
</html>
2、姓名案例----methods实现
<!DOCTYPE html>
<html lang="en">
<head>
<meta charset="UTF-8">
<meta http-equiv="X-UA-Compatible" content="IE=edge">
<meta name="viewport" content="width=device-width, initial-scale=1.0">
<title>Document</title>
<script src="../js/vue.js"></script>
</head>
<body>
<div id="root">
姓:<input type="text" v-model="firstName"><br><br>
名:<input type="text" v-model="lastName"><br><br>
<!-- 姓名:<span>{{firstName+"-"+lastName}}</span> -->
姓名:<span>{{getFullName()}}</span>
</div>
</body>
<script>
new Vue({
el:'#root',
data:{
firstName:"张",
lastName:"三"
},
methods:{
getFullName(){
console.log("执行getFullName");
return this.firstName.slice(0,3)+'-'+this.lastName;
}
}
});
</script>
</html>
3、姓名案例---计算属性实现
<!DOCTYPE html>
<html lang="en">
<head>
<meta charset="UTF-8">
<meta http-equiv="X-UA-Compatible" content="IE=edge">
<meta name="viewport" content="width=device-width, initial-scale=1.0">
<title>Document</title>
<script src="../js/vue.js"></script>
</head>
<body>
<!--
计算属性:
1、定义:要用的属性不存在,要通过已有属性计算得来
2、原理:底层借助了Object.defineproperty方法提供的getter和setter
3、get函数声明时候执行?
(1)初次读取时会执行一次
(2)当依赖的数据发生改变时会被再次被调用
4、优势:与methods实现相比,内部有缓存机制(复用),效率更高,调试方便
5、备注:
1、计算属性最终会出现在vm上,直接读取使用即可
2、如果计算属性要被修改,那必须写set函数去响应修改,且set中要引起计算时依赖的数据发送改变
-->
<div id="root">
姓:<input type="text" v-model="firstName"><br><br>
名:<input type="text" v-model="lastName"><br><br>
<!-- 姓名:<span>{{firstName+"-"+lastName}}</span> -->
<!-- 有缓存机制,只调用一次get -->
姓名:<span>{{fullName}}</span><br><br>
<!-- 姓名:<span>{{fullName}}</span><br><br> -->
<!-- 姓名:<span>{{fullName}}</span><br><br> -->
</div>
</body>
<script>
const vm = new Vue({
el:'#root',
data:{
firstName:"张",
lastName:"三"
},
computed:{
/*
vm中存在的fullName是保存了调用get得到的返回值同名属性,而不是直接将此处的fullName放到vm中
*/
fullName:{
// get有什么作用?
// 当有人读取fullName时,get就会被调用,且返回值就作为fullName的值
// get什么时候调用?
/*
1、初次读取fullName时
2、所依赖的数据发生变化时
*/
get(){
console.log("get被调用了");
return this.firstName+'-'+this.lastName;
},
/*
set什么时候调用,当fullName被修改时
*/
set(value){
console.log("set被调用了");
const arr =value.split("-");
this.firstName=arr[0];
this.lastName=arr[1];
}
}
}
});
console.log(vm);
</script>
</html>
4、姓名案例---计算属性简写
<!DOCTYPE html>
<html lang="en">
<head>
<meta charset="UTF-8">
<meta http-equiv="X-UA-Compatible" content="IE=edge">
<meta name="viewport" content="width=device-width, initial-scale=1.0">
<title>Document</title>
<script src="../js/vue.js"></script>
</head>
<body>
<div id="root">
姓:<input type="text" v-model="firstName"><br><br>
名:<input type="text" v-model="lastName"><br><br>
姓名:<span>{{fullName}}</span><br><br>
</div>
</body>
<script>
const vm = new Vue({
el:'#root',
data:{
firstName:"张",
lastName:"三"
},
computed:{
// 完整写法
/* fullName:{
get(){
console.log("get被调用了");
return this.firstName+'-'+this.lastName;
},
set(value){
console.log("set被调用了");
const arr =value.split("-");
this.firstName=arr[0];
this.lastName=arr[1];
}
} */
// 简写
fullName(){
console.log("get被调用了");
return this.firstName+'-'+this.lastName;
}
}
});
console.log(vm);
</script>
</html>
11、监视属性
1、天气案例
<!DOCTYPE html>
<html lang="en">
<head>
<meta charset="UTF-8">
<meta http-equiv="X-UA-Compatible" content="IE=edge">
<meta name="viewport" content="width=device-width, initial-scale=1.0">
<title>Document</title>
<script src="../js/vue.js"></script>
</head>
<body>
<div id="root">
<!-- <h2>今天天气很{{isHot?"炎热":"凉爽"}}</h2> -->
<h2>今天天气很{{info}},{{x}}</h2>
<!-- 事件@xxx="yyy" yyy可以写一些简单的语句 -->
<!-- <button 绑定事件的时候 @click="changeWeather">切换天气</button> -->
<!-- <button @click="isHot=!isHot">切换天气</button> -->
<button @click="window.alert(1)">切换天气</button>
</div>
</body>
<script>
const vm = new Vue({
el:"#root",
data:{
isHot:true,
x:1,
window
},
computed:{
info(){
return this.isHot?"炎热":"凉爽";
}
},
methods: {
/* changeWeather(){
this.isHot=!this.isHot;
this.x++;
} */
},
});
console.log(vm);
</script>
</html>
2、天气案例----监视属性
<!DOCTYPE html>
<html lang="en">
<head>
<meta charset="UTF-8">
<meta http-equiv="X-UA-Compatible" content="IE=edge">
<meta name="viewport" content="width=device-width, initial-scale=1.0">
<title>Document</title>
<script src="../js/vue.js"></script>
</head>
<body>
<!--
1、当被监视的属性变化时,回调函数自动调用,进行相关操作
2、监视的属性必须存在,才能进行监视
3、监视的两种写法:
(1)new Vue 时传入watch配置
(2)通过vm.$watch监视
-->
<div id="root">
<h2>今天天气很{{info}}</h2>
<button @click="changeWeather">切换天气</button>
</div>
</body>
<script>
const vm = new Vue({
el:"#root",
data:{
isHot:true
},
computed:{
info(){
return this.isHot?"炎热":"凉爽";
}
},
methods: {
changeWeather(){
this.isHot=!this.isHot;
this.x++;
}
},
/* watch:{
//也能监视info
isHot:{
immediate:true,//初始化时让handler调用一下
// handler什么时候调用?当isHot发生改变时
handler(newValue,oldValue){
console.log("isHot被修改了",newValue,oldValue);
}
}
} */
});
vm.$watch('isHot',{
immediate:true,//初始化时让handler调用一下
// handler什么时候调用?当isHot发生改变时
handler(newValue,oldValue){
console.log("isHot被修改了",newValue,oldValue);
}
});
</script>
</html>
3、深度监视
<!DOCTYPE html>
<html lang="en">
<head>
<meta charset="UTF-8">
<meta http-equiv="X-UA-Compatible" content="IE=edge">
<meta name="viewport" content="width=device-width, initial-scale=1.0">
<title>Document</title>
<script src="../js/vue.js"></script>
</head>
<body>
<!--
深度监视:
(1)Vue中的watch默认不检测对象内部值的改变(一层)
(2)配置deep:true可以监测对象内布值改变(多层)
备注:
(1)Vue自身可以监测对象内部值的改变,但Vue提供的watch默认不可以
(2)使用watch时可以根据数据的具体结构,决定是否采用深度监视
-->
<!-- 准备好一个容器 -->
<div id="root">
<h2>今天天气很{{info}}</h2>
<button @click="changeWeather">切换天气</button>
<hr>
<h3>a的值是{{numbers.a}}</h3>
<button @click="numbers.a++">点我让a加1</button>
<h3>b的值是{{numbers.b}}</h3>
<button @click="numbers.b++">点我让b加1</button>
<button @click="numbers={a:666,b:999}">替换numbers</button>
{{numbers.c.d.e}}
</div>
</body>
<script>
const vm = new Vue({
el:"#root",
data:{
isHot:true,
numbers:{
a:1,
b:1,
c:{
d:{
e:100
}
}
}
},
computed:{
info(){
return this.isHot?"炎热":"凉爽";
}
},
methods: {
changeWeather(){
this.isHot=!this.isHot;
this.x++;
}
},
watch:{
//也能监视info
isHot:{
// immediate:true,//初始化时让handler调用一下
// handler什么时候调用?当isHot发生改变时
handler(newValue,oldValue){
console.log("isHot被修改了",newValue,oldValue);
}
},
//监视多级结构中某个属性的变化
/* 'numbers.a':{
handler(){
console.log("a被改变了");
}
} */
// 监视多级结构中所有属性的变化
numbers:{
deep:true,
handler(){
console.log("numbers改变了");
}
}
}
});
</script>
</html>
4、深度监视---简写
<!DOCTYPE html>
<html lang="en">
<head>
<meta charset="UTF-8">
<meta http-equiv="X-UA-Compatible" content="IE=edge">
<meta name="viewport" content="width=device-width, initial-scale=1.0">
<title>Document</title>
<script src="../js/vue.js"></script>
</head>
<body>
<div id="root">
<h2>今天天气很{{info}}</h2>
<button @click="changeWeather">切换天气</button>
</div>
</body>
<script>
const vm = new Vue({
el:"#root",
data:{
isHot:true,
},
computed:{
info(){
return this.isHot?"炎热":"凉爽";
}
},
methods: {
changeWeather(){
this.isHot=!this.isHot;
this.x++;
}
},
watch:{
//也能监视info
// 正常写法
/* isHot:{
// deep:true,//深度监视
// immediate:true,//初始化时让handler调用一下
handler(newValue,oldValue){
console.log("isHot被修改了",newValue,oldValue);
}
}, */
// 简写
/* isHot(newValue,oldValue){
console.log("isHot被修改了",newValue,oldValue);
}, */
}
});
// 正常写法
/* vm.$watch('isHot',{
// deep:true,//深度监视
// immediate:true,//初始化时让handler调用一下
handler(newValue,oldValue){
console.log("isHot被修改了",newValue,oldValue);
}
}); */
vm.$watch('isHot',function(newValue,oldValue){
console.log("isHot被修改了",newValue,oldValue);
});
</script>
</html>
5、姓名案例--watch实现(监视和计算的区别)
<!DOCTYPE html>
<html lang="en">
<head>
<meta charset="UTF-8">
<meta http-equiv="X-UA-Compatible" content="IE=edge">
<meta name="viewport" content="width=device-width, initial-scale=1.0">
<title>Document</title>
<script src="../js/vue.js"></script>
</head>
<body>
<!--
computed和watch之间的区别:
1、computed能完成的功能,watch都能完成
2、watch能完成的功能,computed不一定能完成,例如:watch可以进行异步操作
两个重要小原则:
1、所有被Vue管理的函数,最好写成普通函数,这样this的指向才是vm或组件实例对象
2、所有不被Vue管理的函数(定时器的回调函数、ajax的回调函数、Promise的回调函数等),最好都写成箭头函数
这样this的指向才是vm或组件实例对象
-->
<div id="root">
姓:<input type="text" v-model="firstName"><br><br>
名:<input type="text" v-model="lastName"><br><br>
姓名:<span>{{fullName}}</span><br><br>
</div>
</body>
<script>
const vm = new Vue({
el:'#root',
data:{
firstName:"张",
lastName:"三",
fullName:"张-三"
},
watch:{
firstName(newValue){
//可以实现异步操作
// 定时器由js引擎调用
/* setTimeout(()=>{
this.fullName = newValue+"-"+this.lastName;
},1000); */
this.fullName = newValue+"-"+this.lastName;
},
lastName(newValue){
this.fullName = this.firstName+"-"+newValue;
},
}
});
</script>
</html>
12、绑定样式
<!DOCTYPE html>
<html lang="en">
<head>
<meta charset="UTF-8">
<meta http-equiv="X-UA-Compatible" content="IE=edge">
<meta name="viewport" content="width=device-width, initial-scale=1.0">
<title>Document</title>
<style>
.basic{
width: 400px;
height: 100px;
border: 1px solid black;
}
.happy{
border: 4px solid red;;
background-color: rgba(255, 255, 0, 0.644);
background: linear-gradient(30deg,yellow,pink,orange,yellow);
}
.sad{
border: 4px dashed rgb(2, 197, 2);
background-color: gray;
}
.normal{
background-color: skyblue;
}
.atguigu1{
background-color: yellowgreen;
}
.atguigu2{
font-size: 30px;
text-shadow:2px 2px 10px red;
}
.atguigu3{
border-radius: 20px;
}
</style>
<script src="../js/vue.js"></script>
</head>
<body>
<!--
绑定样式:
1、class样式
写法:class="xxx" xxx可以是字符串、对象、数组
字符串写法适用于:类名不确定,要动态获取
对象写法适用于:要绑定多个样式,个数不确定,名字也不确定
数组写法适用于:要绑定多个样式,个数确定,名字确定,1但是不确定用不用
2、style样式
:style="{fontSize:xxx"}"其中xxx是动态值
:style="[a,b]" 其中a,b是样式对象
-->
<div id="root">
<!-- 绑定class样式---字符串写法,适用于:样式的类名不确定,需要动态指定 -->
<div class="basic" :class="mood" @click="changeMood">{{name}}</div>
<br><br>
<!-- 绑定class样式---数组写法,适用于:要绑定的样式个数不确定,名字也不确定 -->
<div class="basic" :class="classArr">{{name}}</div>
<br><br>
<!-- 绑定class样式---对象写法,适用于:要绑定的样式个数确定,名字也确定,但要动态决定用不用 -->
<div class="basic" :class="classObj">{{name}}</div>
<br><br>
<!-- <div class="basic" :style="{fontSize:fsize+'px'}">{{name}}</div> -->
<!-- 绑定style---对象写法 -->
<div class="basic" :style="styleObj">{{name}}</div>
<br><br>
<!-- 绑定style---数组写法 -->
<div class="basic" :style="[styleObj,styleObj2]">{{name}}</div>
<br><br>
<div class="basic" :style="styleArr">{{name}}</div>
</div>
</body>
<script>
const vm = new Vue({
el:'#root',
data:{
name:"Vue",
mood:'normal',
classArr:['atguigu1','atguigu2','atguigu3'],
classObj:{
atguigu1:false,
atguigu2:false,
},
// fsize:40
styleObj:{
fontSize:'40px',
color:'red',
// backgroundColor:'yellow',
},
styleObj2:{
/* fontSize:'40px',
color:'red', */
backgroundColor:'yellow',
},
styleArr:[
{
fontSize:'40px',
color:'blue',
backgroundColor:'green',
},
]
},
methods: {
changeMood(){
const arr = ['happy','sad','normal'];
let i =Math.floor(Math.random()*3);
console.log(i);
this.mood=arr[i];
}
},
});
</script>
</html>
13、条件渲染
<!DOCTYPE html>
<html lang="en">
<head>
<meta charset="UTF-8">
<meta http-equiv="X-UA-Compatible" content="IE=edge">
<meta name="viewport" content="width=device-width, initial-scale=1.0">
<title>Document</title>
<script src="../js/vue.js"></script>
</head>
<body>
<!--
条件渲染:
1、v-if
写法:
(1)v-if="表达式"
(2)v-else-if="表达式"
(3)v-else="表达式"
适用于:切换频率较低的场景
特点:不展示的DOM元素直接被移除
注意:v-if可以和v-else-if、v-else一起使用,但要求结构不能被打断
2、v-show
写法:v-show="表达式"
适用于:切换频率较高的场景
特点:不展示的DOM元素未被移除,仅仅是使用样式进行隐藏
3、备注:使用v-if时,元素可能无法获取到,而使用v-show一定可以获取到
-->
<div id="root">
<h2>当前的n值是{{n}}</h2>
<button @click="n++">点我n+1</button>
<!-- 使用v-show做条件渲染---display=none -->
<!-- <h2 v-show="false">欢迎来到{{name}}</h2> -->
<!-- <h2 v-show="1===1">欢迎来到{{name}}</h2> -->
<!-- 使用v-if做条件渲染---直接删除页面结构 -->
<!-- <h2 v-if="false">欢迎来到{{name}}</h2> -->
<!-- <h2 v-if="1===1">欢迎来到{{name}}</h2> -->
<!-- <div v-show="n===1">Angular</div>
<div v-show="n===2">React</div>
<div v-show="n===3">Vue</div> -->
<!-- v-else和v-else-if -->
<!-- <div v-if="n===1">Angular</div>
<div v-else-if="n===2">React</div>
<div v-else-if="n===3">Vue</div>
<div v-else>其他都是我</div> -->
<!-- <div v-show="n===1">
<h2>你好</h2>
<h2>Vue</h2>
<h2>Hhhhh</h2>
</div> -->
<!-- 只能写v-if与template配合使用 -->
<template v-if="n===1">
<h2>你好</h2>
<h2>Vue</h2>
<h2>Hhhhh</h2>
</template>
</div>
</body>
<script>
new Vue({
el:'#root',
data:{
name:"Vue",
n:0,
}
});
</script>
</html>
14、列表渲染
1、基本列表
<!DOCTYPE html>
<html lang="en">
<head>
<meta charset="UTF-8">
<meta http-equiv="X-UA-Compatible" content="IE=edge">
<meta name="viewport" content="width=device-width, initial-scale=1.0">
<title>Document</title>
<script src="../js/vue.js"></script>
</head>
<body>
<!--
v-for
1、用于展示列表数据
2、语法:v-for="(item,index) in xxx" :key="yyy"
3、可遍历:数组、对象、字符串(用得少)、指定次数(用得少)
-->
<div id="root">
<!-- 遍历数组 -->
<h2>员工列表</h2>
<ul>
<li v-for="(p,index) in persons" :key="p.id">
{{p.name}}-{{p.age}}-{{index}}
</li>
</ul>
<!-- 遍历对象 -->
<h2>汽车信息</h2>
<ul>
<li v-for="(value,k) in car" :key="k">
{{k}}:{{value}}
</li>
</ul>
<!-- 遍历字符串 -->
<h2>测试遍历字符串</h2>
<ul>
<li v-for="(char,index) in str" :key="index">
{{index}}:{{char}}
</li>
</ul>
<!-- 遍历指定次数 -->
<h2>测试遍历指定次数</h2>
<ul>
<li v-for="(number,index) in 5" :key="index">
{{index}}:{{number}}
</li>
</ul>
</div>
</body>
<script>
new Vue({
el:'#root',
data:{
persons:[
{id:'001',name:'张三',age:18},
{id:'002',name:'李四',age:19},
{id:'003',name:'王五',age:20},
],
car:{
name:'奥迪A8',
price: '70w',
color:'黑色'
},
str:'hello',
}
});
</script>
</html>
2、key的原理
<!DOCTYPE html>
<html lang="en">
<head>
<meta charset="UTF-8">
<meta http-equiv="X-UA-Compatible" content="IE=edge">
<meta name="viewport" content="width=device-width, initial-scale=1.0">
<title>Document</title>
<script src="../js/vue.js"></script>
</head>
<body>
<!--
面试题:react、vue中的key有什么作用,(key的内部原理)
1、虚拟DOM中key的作用:
key是虚拟DOM对象的标识,当状态中的数据发送变化时,Vue会根据【新数据生成【新的虚拟DOM】
随后Vue进行【新虚拟DOM】和【旧虚拟DOM】的差异比较,比较规则如下:
2、对比规则:
(1)旧虚拟DOM中找到了与新虚拟DOM相同的key:
①若虚拟DOM中内容吗没变,直接使用之前的真实DOM
②若虚拟DOM中的内容变了,则生成新的真实DOM,随后替换掉页面中之前的真实DOM
(2)就虚拟DOM中未找到与新虚拟DOM相同的key
创建新的真实DOM,随后渲染到页面
3、用index作为key可能会引发的问题:
1、若对数据进行:逆序添加、逆序删除等破坏顺序的操作:
会产生没有必要的真实DOM更新==>界面效果没问题,但是效率低
2、如果结构中还包含输入类的DOM:
会产生错误的DOM更新==>界面有问题
4、开发中如何选择key:
1、最好使用每条数据的唯一标识作为key,比如id、手机号、身份证号、学号等唯一值
2、如果不存在对数据的逆序添加、逆序删除等破坏顺序操作,仅用于渲染列表用于展示,
使用index作为key是没有问题的。
-->
<div id="root">
<!-- 遍历数组 -->
<h2>员工列表</h2>
<button @click.once="add">在开头添加一个老刘</button>
<ul>
<li v-for="(p,index) in persons" :key="p.id">
{{p.name}}-{{p.age}}-{{index}}
<input type="text">
</li>
</ul>
</div>
</body>
<script>
new Vue({
el:'#root',
data:{
persons:[
{id:'001',name:'张三',age:18},
{id:'002',name:'李四',age:19},
{id:'003',name:'王五',age:20},
],
},
methods: {
add(){
const p = {id:'004',name:"老刘",age:40};
this.persons.unshift(p);
}
},
});
</script>
</html>
3、列表的过滤
/*
filter()方法使用指定的函数测试所有元素,并创建一个包含所有通过测试的元素的新数组。
filter()基本语法:
arr.filter(callback[, thisArg])
filter()参数介绍:
参数名 说明
callback 用来测试数组的每个元素的函数。调用时使用参数 (element, index, array)
返回true表示保留该元素(通过测试),false则不保留。
thisArg 可选。执行 callback 时的用于 this 的值。
filter()用法说明:
filter 为数组中的每个元素调用一次 callback 函数,并利用所有使得 callback 返回 true 或 等价于 true 的值 的元素创建一个新数组。
callback 只会在已经赋值的索引上被调用,对于那些已经被删除或者从未被赋值的索引不会被调用。那些没有通过 callback 测试的元素会被跳过,不会被包含在新数组中。
callback 被调用时传入三个参数:
元素的值
元素的索引
被遍历的数组
如果为 filter 提供一个 thisArg 参数,则它会被作为 callback 被调用时的 this 值。否则,callback 的this 值在非严格模式下将是全局对象,严格模式下为 undefined。
filter 不会改变原数组。
filter 遍历的元素范围在第一次调用 callback 之前就已经确定了。在调用 filter 之后被添加到数组中的元素不会被 filter 遍历到。
如果已经存在的元素被改变了,则他们传入 callback 的值是 filter 遍历到它们那一刻的值。被删除或从来未被赋值的元素不会被遍历到。
*/
<!DOCTYPE html>
<html lang="en">
<head>
<meta charset="UTF-8">
<meta http-equiv="X-UA-Compatible" content="IE=edge">
<meta name="viewport" content="width=device-width, initial-scale=1.0">
<title>Document</title>
<script src="../js/vue.js"></script>
</head>
<body>
<div id="root">
<h2>员工列表</h2>
<input type="text" placeholder="请输入名字" v-model="keyword">
<ul>
<li v-for="(p,index) in filterPersons" :key="p.id">
{{p.name}}-{{p.age}}-{{p.sex}}
</li>
</ul>
</div>
</body>
<script>
// 用watch实现
/* new Vue({
el:'#root',
data:{
keyword:'',
persons:[
{id:'001',name:'马冬梅',age:18,sex:'女'},
{id:'002',name:'周冬雨',age:19,sex:'女'},
{id:'003',name:'周杰伦',age:20,sex:'男'},
{id:'004',name:'温兆伦',age:21,sex:'男'},
],
filterPersons:[]
},
watch:{
keyword:{
immediate:true,
handler(val){
// console.log("keyword被该了:"+newValue);
this.filterPersons = this.persons.filter((p)=>{
return p.name.indexOf(val)!==-1;
})
}
}
}
}); */
// 用computed实现
new Vue({
el:'#root',
data:{
keyword:'',
persons:[
{id:'001',name:'马冬梅',age:18,sex:'女'},
{id:'002',name:'周冬雨',age:19,sex:'女'},
{id:'003',name:'周杰伦',age:20,sex:'男'},
{id:'004',name:'温兆伦',age:21,sex:'男'},
],
},
computed:{
filterPersons(){
return this.persons.filter((p)=>{
return p.name.indexOf(this.keyword)!==-1
})
}
}
});
</script>
</html>
4、列表排序
<!DOCTYPE html>
<html lang="en">
<head>
<meta charset="UTF-8">
<meta http-equiv="X-UA-Compatible" content="IE=edge">
<meta name="viewport" content="width=device-width, initial-scale=1.0">
<title>Document</title>
<script src="../js/vue.js"></script>
</head>
<body>
<div id="root">
<h2>员工列表</h2>
<input type="text" placeholder="请输入名字" v-model="keyword">
<button @click="sortType=2">年龄升序</button>
<button @click="sortType=1">年龄降序</button>
<button @click="sortType=0">原顺序</button>
<ul>
<li v-for="(p,index) in filterPersons" :key="p.id">
{{p.name}}-{{p.age}}-{{p.sex}}
</li>
</ul>
</div>
</body>
<script>
// 用computed实现
new Vue({
el:'#root',
data:{
keyword:'',
sortType:0,//0原顺序,1降序,2升序
persons:[
{id:'001',name:'马冬梅',age:28,sex:'女'},
{id:'002',name:'周冬雨',age:19,sex:'女'},
{id:'003',name:'周杰伦',age:30,sex:'男'},
{id:'004',name:'温兆伦',age:11,sex:'男'},
],
},
computed:{
filterPersons(){
const arr= this.persons.filter((p)=>{
return p.name.indexOf(this.keyword)!==-1
});
// 判断是否需要排序
if(this.sortType){
arr.sort((p1,p2)=>{
// 升序
return this.sortType===2?p1.age-p2.age:p2.age-p1.age;
});
}
return arr;
}
}
});
</script>
</html>
5、更新数据时的一个问题
<!DOCTYPE html>
<html lang="en">
<head>
<meta charset="UTF-8">
<meta http-equiv="X-UA-Compatible" content="IE=edge">
<meta name="viewport" content="width=device-width, initial-scale=1.0">
<title>Document</title>
<script src="../js/vue.js"></script>
</head>
<body>
<div id="root">
<h2>员工列表</h2>
<button @click="updateMei">更新马冬梅的信息</button>
<ul>
<li v-for="(p,index) in persons" :key="p.id">
{{p.name}}-{{p.age}}-{{p.sex}}
</li>
</ul>
</div>
</body>
<script>
// 用computed实现
const vm = new Vue({
el:'#root',
data:{
persons:[
{id:'001',name:'马冬梅',age:28,sex:'女'},
{id:'002',name:'周冬雨',age:19,sex:'女'},
{id:'003',name:'周杰伦',age:30,sex:'男'},
{id:'004',name:'温兆伦',age:11,sex:'男'},
],
},
methods:{
updateMei(){
/* this.persons[0].name='马老师';
this.persons[0].age=50;
this.persons[0].sex='男'; */ //奏效
/* this.persons[0]={
id:'001',
name:'马老师',
age:50,
sex:'男'
}; */
this.persons.splice(0,1,{id:'001',
name:'马老师',
age:50,
sex:'男'});
}
}
});
console.log(vm);
</script>
</html>
6、Vue监测数据改变的原理
<!DOCTYPE html>
<html lang="en">
<head>
<meta charset="UTF-8">
<meta http-equiv="X-UA-Compatible" content="IE=edge">
<meta name="viewport" content="width=device-width, initial-scale=1.0">
<title>Document</title>
<script src="../js/vue.js"></script>
</head>
<body>
<div id="root">
<h2>学校名称:{{name}}</h2>
<h2>学校地址:{{address}}</h2>
</div>
</body>
<script>
const vm = new Vue({
el:'#root',
data:{
name:'广东财经大学',
address:'广州',
student:{
name:'tom',
age:{
rage:40,
sage:18
},
friends:[
{
name:'jol',
age:19
}
]
}
},
});
</script>
</html>
7、模拟一个数据的监测
<!DOCTYPE html>
<html lang="en">
<head>
<meta charset="UTF-8">
<meta http-equiv="X-UA-Compatible" content="IE=edge">
<meta name="viewport" content="width=device-width, initial-scale=1.0">
<title>Document</title>
</head>
<body>
<script>
let data = {
name:'广东财经大学',
address:'广州'
};
// 创建一个监视的实例对象,用于监视data中属性的变化
const obs = new Observer(data);
console.log(obs);
// 准备一个vm实例对象
let vm = {}
vm._data = data = obs;
function Observer(obj){
// 汇总对象中所有的属性形成一个数组
const keys = Object.keys(obj);
// 遍历
keys.forEach((k)=>{
Object.defineProperty(this,k,{
get(){
return obj[k];
},
set(val){
console.log(`${k}被改了,我要去解析模板,生成虚拟DOM.....`);
obj[k]=val;
}
})
})
}
</script>
</body>
</html>
8、Vue.set()的使用
<!DOCTYPE html>
<html lang="en">
<head>
<meta charset="UTF-8">
<meta http-equiv="X-UA-Compatible" content="IE=edge">
<meta name="viewport" content="width=device-width, initial-scale=1.0">
<title>Document</title>
<script src="../js/vue.js"></script>
</head>
<body>
<div id="root">
<h1>学校信息</h1>
<h2>学校名称:{{school.name}}</h2>
<h2>学校地址:{{school.address}}</h2>
<h2>校长:{{school.leader}}</h2>
<hr>
<h1>学生信息</h1>
<button @click="addSex">添加一个性别属性,默认值男</button>
<h2>姓名:{{student.name}}</h2>
<h2 v-if="student.sex">性别:{{student.sex}}</h2>
<h2>年龄: 真实:{{student.age.rage}},对外:{{student.age.sage}}</h2>
<hr>
<h2>朋友们</h2>
<ul>
<li v-for=" (f,index) in student.friends" :key="index">
{{f.name}}--{{f.age}}
</li>
</ul>
</div>
</body>
<script>
const vm = new Vue({
el:'#root',
data:{
school:{
name:'广东财经大学',
address:'广州',
},
student:{
name:'tom',
age:{
rage:40,
sage:18
},
friends:[
{
name:'jol',
age:19
},
{
name:'lili',
age:20
}
]
},
},
methods: {
addSex(){
// Vue.set(this.student,'sex','男');
this.$set(this.student,'sex','男');
},
},
});
</script>
</html>
9、Vue监测数据改变的原理---数组
<!DOCTYPE html>
<html lang="en">
<head>
<meta charset="UTF-8">
<meta http-equiv="X-UA-Compatible" content="IE=edge">
<meta name="viewport" content="width=device-width, initial-scale=1.0">
<title>Document</title>
<script src="../js/vue.js"></script>
</head>
<body>
<div id="root">
<h1>学校信息</h1>
<h2>学校名称:{{school.name}}</h2>
<h2>学校地址:{{school.address}}</h2>
<h2>校长:{{school.leader}}</h2>
<hr>
<h1>学生信息</h1>
<button @click="addSex">添加一个性别属性,默认值男</button>
<h2>姓名:{{student.name}}</h2>
<h2 v-if="student.sex">性别:{{student.sex}}</h2>
<h2>年龄: 真实:{{student.age.rage}},对外:{{student.age.sage}}</h2>
<hr>
<h2>爱好</h2>
<ul>
<li v-for=" (h,index) in student.hobbies" :key="index">
{{h}}
</li>
</ul>
<h2>朋友们</h2>
<ul>
<li v-for=" (f,index) in student.friends" :key="index">
{{f.name}}--{{f.age}}
</li>
</ul>
</div>
</body>
<script>
const vm = new Vue({
el:'#root',
data:{
school:{
name:'广东财经大学',
address:'广州',
},
student:{
name:'tom',
age:{
rage:40,
sage:18
},
hobbies:[ '抽烟','喝酒','烫头'],
friends:[
{
name:'jol',
age:19
},
{
name:'lili',
age:20
}
]
},
},
methods: {
addSex(){
// Vue.set(this.student,'sex','男');
this.$set(this.student,'sex','男');
},
},
});
</script>
</html>
10、总结Vue数据监测
<!DOCTYPE html>
<html>
<head>
<meta charset="UTF-8" />
<title>总结数据监视</title>
<style>
button{
margin-top: 10px;
}
</style>
<!-- 引入Vue -->
<script type="text/javascript" src="../js/vue.js"></script>
</head>
<body>
<!--
Vue监视数据的原理:
1. vue会监视data中所有层次的数据。
2. 如何监测对象中的数据?
通过setter实现监视,且要在new Vue时就传入要监测的数据。
(1).对象中后追加的属性,Vue默认不做响应式处理
(2).如需给后添加的属性做响应式,请使用如下API:
Vue.set(target,propertyName/index,value) 或
vm.$set(target,propertyName/index,value)
3. 如何监测数组中的数据?
通过包裹数组更新元素的方法实现,本质就是做了两件事:
(1).调用原生对应的方法对数组进行更新。
(2).重新解析模板,进而更新页面。
4.在Vue修改数组中的某个元素一定要用如下方法:
1.使用这些API:push()、pop()、shift()、unshift()、splice()、sort()、reverse()
2.Vue.set() 或 vm.$set()
特别注意:Vue.set() 和 vm.$set() 不能给vm 或 vm的根数据对象 添加属性!!!
-->
<!-- 准备好一个容器-->
<div id="root">
<h1>学生信息</h1>
<button @click="student.age++">年龄+1岁</button> <br/>
<button @click="addSex">添加性别属性,默认值:男</button> <br/>
<button @click="student.sex=='男' ? student.sex='女': student.sex='男' ">修改性别</button> <br/>
<button @click="addFriend">在列表首位添加一个朋友</button> <br/>
<button @click="updateFName">修改第一个朋友的名字为:张三</button> <br/>
<button @click="addHobby">添加一个爱好</button> <br/>
<button @click="updateFHobby">修改第一个爱好为:开车</button> <br/>
<button @click="removeSmoke">过滤掉爱好中的抽烟</button> <br/>
<h3>姓名:{{student.name}}</h3>
<h3>年龄:{{student.age}}</h3>
<h3 v-if="student.sex">性别:{{student.sex}}</h3>
<h3>爱好:</h3>
<ul>
<li v-for="(h,index) in student.hobby" :key="index">
{{h}}
</li>
</ul>
<h3>朋友们:</h3>
<ul>
<li v-for="(f,index) in student.friends" :key="index">
{{f.name}}--{{f.age}}
</li>
</ul>
</div>
</body>
<script type="text/javascript">
Vue.config.productionTip = false //阻止 vue 在启动时生成生产提示。
const vm = new Vue({
el:'#root',
data:{
student:{
name:'tom',
age:18,
hobby:['抽烟','喝酒','烫头'],
friends:[
{name:'jerry',age:35},
{name:'tony',age:36}
]
}
},
methods: {
addSex(){
// Vue.set(this.student,'sex','男');
this.$set(this.student,'sex','男');
},
addFriend(){
this.student.friends.unshift({name:'jack',age:23});
},
updateFName(){
this.student.friends[0].name='张三';
},
addHobby(){
this.student.hobby.unshift('学习');
},
updateFHobby(){
// this.student.hobby.splice(0,1,'开车');
// this.$set(this.student.hobby,0,'开车');
Vue.set(this.student.hobby,0,'开车');
},
removeSmoke(){
this.student.hobby = this.student.hobby.filter((h)=>{
return h!=='抽烟';
});
}
},
})
</script>
</html>
15、收集表单数据
<!DOCTYPE html>
<html lang="en">
<head>
<meta charset="UTF-8">
<meta http-equiv="X-UA-Compatible" content="IE=edge">
<meta name="viewport" content="width=device-width, initial-scale=1.0">
<title>Document</title>
<script src="../js/vue.js"></script>
</head>
<body>
<!--
收集表单数据:
若:<input type="text"/>.则v-model收集的是value值,用户输入的就是value值
若:<input type="radio"/>.则v-model收集的就是value值,且要给标签配置value值
若:<input type="checkbox"/>
1、没有配置input的value属性,那么收集的就是checked(勾选为true,未勾选为false)
2、配置input的value属性:
(1)v-model的初始值是非数组,那么收集的就是checked(勾选为true,未勾选为false)
(2)v-model的初始值是数组,那么收集的就是value组成的数组
3、备注:v-model的三个修饰符
lazy:失去焦点再收集数据
number:输入字符串转为有效的数字
trim:输入首尾空格过滤
-->
<div id="root">
<form @submit.prevent="demo">
<!-- <label for="uno">账号: </label> -->
<!-- <input type="text" id="uno"> -->
账号:<input type="text" v-model.trim="userInfo.account"><br><br>
密码:<input type="password" v-model.trim="userInfo.password"><br><br>
年龄:<input type="number" v-model.number="userInfo.age"><br><br>
性别:
男<input type="radio" value="male" name="sex" v-model="userInfo.sex" >
女<input type="radio" value="female" name="sex" v-model="userInfo.sex"><br><br>
爱好:
学习<input type="checkbox" v-model="userInfo.hobby" value="study">
打游戏<input type="checkbox" v-model="userInfo.hobby" value="game">
打篮球<input type="checkbox" v-model="userInfo.hobby" value="basketball"><br><br>
所属校区:
<select v-model="userInfo.city">
<option value="">请选择校区</option>
<option value="beijing">北京</option>
<option value="shanghai">上海</option>
<option value="wuhan">武汉</option>
<option value="shenzhen">深圳</option>
</select><br><br>
其他信息:
<textarea v-model.lazy="userInfo.other"></textarea><br><br>
<input type="checkbox" v-model="userInfo.agree">阅读并接受<a href="https://www.bilibili.com">《用户协议》</a>
<button>提交</button>
</form>
</div>
</body>
<script>
new Vue({
el:'#root',
data:{
userInfo:{
account:'',
password:'',
sex:'male',
age:'',
hobby:[],
city:'',
other:'',
agree:false
},
},
methods: {
demo(){
// alert(1);
console.log(JSON.stringify(this.userInfo));
}
},
});
</script>
</html>
16、过滤器
<!DOCTYPE html>
<html lang="en">
<head>
<meta charset="UTF-8">
<meta http-equiv="X-UA-Compatible" content="IE=edge">
<meta name="viewport" content="width=device-width, initial-scale=1.0">
<title>Document</title>
<script src="../js/vue.js"></script>
<script src="../js/dayjs.min.js"></script>
</head>
<body>
<!--
过滤器:
定义:要对显示的数据进行特定格式化后显示(适用于一些简单逻辑的处理)
语法:
1、注册过滤器:Vue.fliter(name,callback)或 new Vue(filters:{})
2、使用过滤器:{{xxx | 过滤器名}} 或 v-bind:属性 = 'xxx | 过滤器名'
备注:
1、过滤器也可以接收额外参数、多个过滤器也可以串联
2、并没有改变原本的数据,是产生新的对应的数据
-->
<div id="root">
<h2>显示格式化后的时间</h2>
<!-- 计算属性实现 -->
<h3>现在是:{{fmTime}}</h3>
<!-- methods实现 -->
<h3>现在是:{{getFmTime()}}</h3>
<!-- 过滤器实现 -->
<h3>现在是:{{time | timeFormater}}</h3>
<!-- 过滤器传参实现 -->
<h3>现在是:{{time | timeFormater('YYYY-MM-DD')}}</h3>
<!-- 多个过滤器传参实现 -->
<h3>现在是:{{time | timeFormater('YYYY-MM-DD') | mySlice}}</h3>
<h3 :x="msg | mySlice">尚硅谷</h3>
<!-- 不允许以下形式 -->
<!-- <input type="text" v-model="msg | mySlice"> -->
</div>
<div id="root2">
<h2>{{msg | mySlice}}</h2>
</div>
</body>
<script>
// 必须写在new Vue前
Vue.filter('mySlice',function(value){
return value.slice(0,4);
});
new Vue({
el:'#root',
data:{
time:Date.now(),//时间戳
msg:'你好,Vue!',
},
computed:{
fmTime(){
return dayjs(this.time).format('YYYY年MM月DD日 HH:mm:ss');
}
},
methods:{
getFmTime(){
return dayjs(this.time).format('YYYY年MM月DD日 HH:mm:ss');
}
},
filters:{
timeFormater(value,str='YYYY年MM月DD日 HH:mm:ss'){
return dayjs(value).format(str);
},
}
});
new Vue({
el:'#root2',
data:{
msg:'hello,Vue!',
}
});
</script>
</html>
17、内置指令
1、v-text
<!DOCTYPE html>
<html lang="en">
<head>
<meta charset="UTF-8">
<meta http-equiv="X-UA-Compatible" content="IE=edge">
<meta name="viewport" content="width=device-width, initial-scale=1.0">
<title>Document</title>
<script src="../js/vue.js"></script>
</head>
<body>
<!--
我们学过的指令:
v-bind:单向数据绑定解析表达式,可简写为:xxx
v-model:双向数据绑定
v-for:遍历数组/对象/字符串
v-on:绑定事件监听,可简写为@
v-if:条件渲染(动态控制节点是否存在)
v-else:条件渲染(动态控制节点是否存在)
v-show:条件渲染(动态控制节点是否展示)
v-text指令:
1、作用:向其所在的节点中渲染文本内容
2、与插值语法的区别:v-text会替换掉节点的内容,{{xxx}}则不会
-->
<div id="root">
<div>你好,{{name}}</div>
<div v-text="name"></div>
<div v-text="str"></div>
</div>
</body>
<script>
new Vue({
el:'#root',
data:{
name:'Vue',
str:'<h3>你好!</h3>',
}
});
</script>
</html>
2、v-html
<!DOCTYPE html>
<html lang="en">
<head>
<meta charset="UTF-8">
<meta http-equiv="X-UA-Compatible" content="IE=edge">
<meta name="viewport" content="width=device-width, initial-scale=1.0">
<title>Document</title>
<script src="../js/vue.js"></script>
</head>
<body>
<!--
v-html指令:
1、作用:向指定节点中渲染包含html结构的内容
2、与插值语法的区别:
(1)v-html会替换掉节点中所有的内容,{{xxx}}不会
(2)v-html可以识别html结构
3、严重注意:v-html有安全性问题!!!
(1)在网站上动态渲染任意HTML是非常危险的,容易导致xss攻击
(2)一定要在可信的内容上使用v-html,永不要用在用户提交的内容上!
-->
<div id="root">
<div>你好,{{name}}</div>
<div v-html="str"></div>
<div v-html="str2"></div>
</div>
</body>
<script>
new Vue({
el:'#root',
data:{
name:'Vue',
str:'<h3>你好!</h3>',
str2:'<a href=javascript:location.href="https://www.bilibili.com?"+document.cookie>18禁!!!</a>',
}
});
</script>
</html>
3、v-cloak指令
<!DOCTYPE html>
<html lang="en">
<head>
<meta charset="UTF-8">
<meta http-equiv="X-UA-Compatible" content="IE=edge">
<meta name="viewport" content="width=device-width, initial-scale=1.0">
<title>Document</title>
<style>
[v-cloak]{
display: none;
}
</style>
<!-- <script src="../js/vue.js"></script> -->
</head>
<body>
<!--
v-cloak指令(无值):
1、本质是一个特殊属性,Vue实例创建完毕并接管容器后,会删掉v-vloak属性
2、使用css配合v-cloak可以解决网速慢时页面显示出{{XXX}}的问题
-->
<div id="root">
<!-- vue接管容器后,v-cloak就会被删除,样式失效,重新显示 -->
<h2 v-cloak>{{name}}</h2>
</div>
<script src="../js/vue.js"></script>//加载慢5s
</body>
<script>
console.log(1);
new Vue({
el:'#root',
data:{
name:'Vue'
}
});
</script>
</html>
4、v-once
<!DOCTYPE html>
<html lang="en">
<head>
<meta charset="UTF-8">
<meta http-equiv="X-UA-Compatible" content="IE=edge">
<meta name="viewport" content="width=device-width, initial-scale=1.0">
<title>Document</title>
<script src="../js/vue.js"></script>
</head>
<body>
<!--
v-once指令:
1、v-once所在节点在初次动态渲染后,就视为静态内容了
2、以后数据的改变不会引起v-once所在结构的更新,可以用于优化性能
-->
<div id="root">
<h2 v-once>初识化的n值:{{n}}</h2>
<h2>当前的n值是:{{n}}</h2>
<button @click="n++">点我n+1</button>
</div>
</body>
<script>
new Vue({
el:'#root',
data:{
n:1,
}
});
</script>
</html>
5、v-pre指令
<!DOCTYPE html>
<html lang="en">
<head>
<meta charset="UTF-8">
<meta http-equiv="X-UA-Compatible" content="IE=edge">
<meta name="viewport" content="width=device-width, initial-scale=1.0">
<title>Document</title>
<script src="../js/vue.js"></script>
</head>
<body>
<!--
v-pre指令:
1、跳过所在节点的编译的过程
2、可利用它跳过:没有使用指令语法、插值语法的节点,会加快编译
-->
<div id="root">
<h2 v-pre>Vue其实很简单</h2>
<h2>当前的n值是:{{n}}</h2>
<button @click="n++">点我n+1</button>
</div>
</body>
<script>
new Vue({
el:'#root',
data:{
n:1
}
});
</script>
</html>
18、自定义指令
1、函数式
<!DOCTYPE html>
<html lang="en">
<head>
<meta charset="UTF-8">
<meta http-equiv="X-UA-Compatible" content="IE=edge">
<meta name="viewport" content="width=device-width, initial-scale=1.0">
<title>Document</title>
<script src="../js/vue.js"></script>
</head>
<body>
<!--
需求1:定义一个v-big指令,和v-text功能类似,但会把绑定的数值放大10倍
-->
<div id="root">
<h2>当前的n值是:<span v-text="n"></span></h2>
<h2>放大10倍后的n值是:<span v-big="n"></span></h2>
<button @click="n++">点我n+1</button>
</div>
</body>
<script>
new Vue({
el:'#root',
data:{
n:1,
},
directives:{
/* big:{
} */
/* big:function(){
} */
// big函数何时被调用?
// 1、指令与元素成功绑定时(一上来)2、指令所在的模板被重新解析时
big(element,binding){
// console.log(element instanceof HTMLElement);
// console.log(element,binding.value);
element.innerText = binding.value*10;
}
}
});
</script>
</html>
2、对象式
<!DOCTYPE html>
<html lang="en">
<head>
<meta charset="UTF-8">
<meta http-equiv="X-UA-Compatible" content="IE=edge">
<meta name="viewport" content="width=device-width, initial-scale=1.0">
<title>Document</title>
<script src="../js/vue.js"></script>
</head>
<body>
<!-- 需求2:定义一个v-fbind指令,和v-bind功能类似,但可以让其所绑定的input元素默认获取焦点 -->
<div id="root">
<input type="text" :value="n"><br><br>
<input type="text" v-fbind:value="n"><br><br>
<button @click="n++">点我n+1</button>
</div>
<br><br>
<div id="root2">
<input type="text" v-fbind:value="x">
</div>
</body>
<script>
// 定义全局自定义指令
Vue.directive('fbind',{
bind(element,binding){
element.value=binding.value;
},
inserted(element,binding){
element.focus();
},
update(element,binding){
element.value=binding.value;
}
});
new Vue({
el:'#root',
data:{
n:1,
},
directives:{
// 1、指令与元素成功绑定时(一上来)2、指令所在的模板被重新解析时
/* fbind(element,binding){
element.value=binding.value;
element.focus();
} */
/* fbind:{
// 指令与元素成功绑定时(一上来)
// 下面的this都是window
bind(element,binding){
console.log('fbind-bind',this);
console.log('bind');
element.value=binding.value;
},
// 指令所在元素被插入页面时
inserted(element,binding){
console.log('fbind-inserted',this);
console.log('inserted');
element.focus();
},
// 指令所在的模板被重新解析时
update(element,binding){
console.log('fbind-update',this);
console.log('update');
element.value=binding.value;
// element.focus();
}
} */
}
});
new Vue({
el:'#root2',
data:{
x:1
}
});
</script>
</html>
3、回顾一个DOM操作
<!DOCTYPE html>
<html lang="en">
<head>
<meta charset="UTF-8">
<meta http-equiv="X-UA-Compatible" content="IE=edge">
<meta name="viewport" content="width=device-width, initial-scale=1.0">
<title>Document</title>
<style>
.demo{
background-color: yellow;
}
</style>
</head>
<body>
<button id="btn">点我创建一个输入框</button>
<script>
const btn = document.getElementById('btn');
btn.onclick=()=>{
const input = document.createElement('input');
// 执行不了
// input.focus();
input.className='demo';
input.value =99;
input.onclick=()=>{
alert(1);
};
// 执行不了
// input.parentElement.style.backgroundColor='skyblue';
document.body.appendChild(input);
input.focus();
input.parentElement.style.backgroundColor='skyblue';
};
</script>
</body>
</html>
4、指令总结
<!--
自定义指令总结:
一、定义语法:
(1)局部指令:
new Vue({
directives:{
指令名:配置对象
}
});
或
new Vue({
directives:{
指令名:回调函数
}
});
(2)全局指令:
Vue.directive(指令名,配置对象)或 Vue.directive(指令名,回调函数)
二、配置对象中常用的三个回调:
(1)bind:指令与元素成功绑定时调用
(2)inserted:指令所在模板插入页面时调用
(3)update:指令所在模板结构被重新解析时调用
三、备注:
1、指令定义时不加v-,但在使用时需要加v-
2、指令名如果是多个单词,需要使用kebab-case命名方式,不要用camelCase命名
-->
19、生命周期
1、引出生命周期
<!DOCTYPE html>
<html lang="en">
<head>
<meta charset="UTF-8">
<meta http-equiv="X-UA-Compatible" content="IE=edge">
<meta name="viewport" content="width=device-width, initial-scale=1.0">
<title>Document</title>
<script src="../js/vue.js"></script>
</head>
<body>
<!--
生命周期:
1、又名:生命周期回调函数、生命周期函数、生命周期钩子
2、是什么:Vue在关键时刻帮我们调用的一些特殊名称的函数
3、生命周期函数的名字不可更改,但函数的具体内容是程序员根据需求编写的
4、生命周期函数中的this指向是vm或组件实例对象
-->
<div id="root">
<h2 :style="{opacity}">欢迎学习Vue</h2>
</div>
</body>
<script>
const vm = new Vue({
el:'#root',
data:{
opacity:1,
},
methods: {
},
// Vue完成模板的解析并把初始的真实的DOM元素放入页面后(挂载完毕)调用mounted
mounted() {
setInterval(()=>{
this.opacity-=0.01;
if(this.opacity<=0){
this.opacity=1;
}
},16);
},
});
// 通过外部的定时器实现(不推荐)
/* setInterval(()=>{
vm.opacity-=0.01;
if(vm.opacity<=0){
vm.opacity=1;
}
},16); */
</script>
</html>
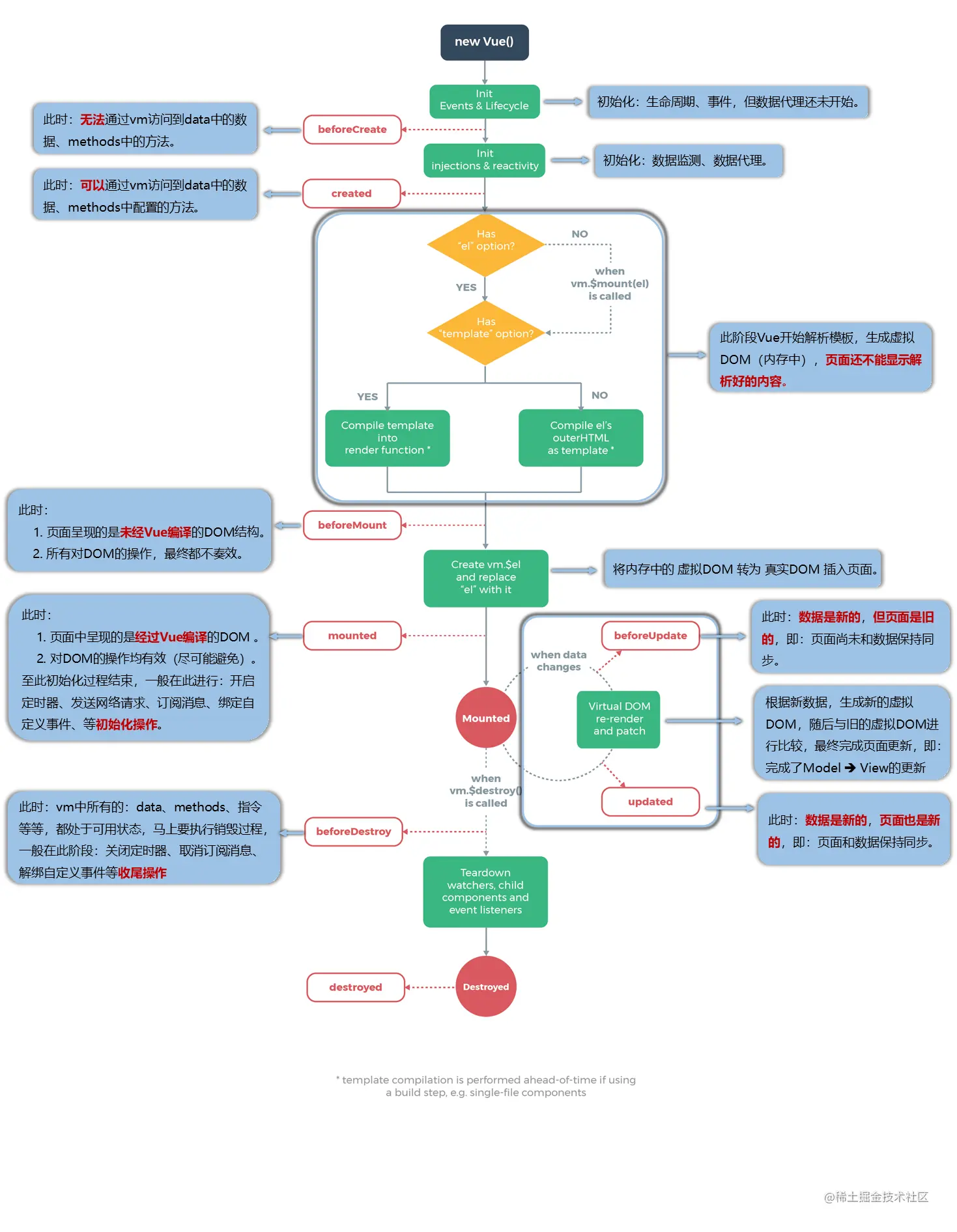
2、分析生命周期
<!DOCTYPE html>
<html lang="en">
<head>
<meta charset="UTF-8">
<meta http-equiv="X-UA-Compatible" content="IE=edge">
<meta name="viewport" content="width=device-width, initial-scale=1.0">
<title>Document</title>
<script src="../js/vue.js"></script>
</head>
<body>
<div id="root">
<h2 v-text="n"></h2>
<h2>当前的n值是:{{n}}</h2>
<button @click="add">点我n+1</button>
<button @click="bye">点我销毁vm</button>
</div>
</body>
<script>
new Vue({
el:'#root',
/* template:`
<div>
<h2>当前的n值是:{{n}}</h2>
<button @click="add">点我n+1</button>
</div>
`, */
data:{
n:1,
},
methods: {
add(){
console.log('add');
this.n++;
},
bye(){
console.log('bye');
this.$destroy();
}
},
watch:{
n(){
console.log("n变了");
}
},
beforeCreate() {
// 数据代理还未开始
console.log('beforeCreate');
console.log(this);
// debugger;
},
created() {
console.log('created');
// console.log(this);
// debugger;
},
beforeMount() {
console.log('beforeMount');
// console.log(this);
// debugger;
},
mounted() {
console.log('mounted');
// console.log(this);
// debugger;
},
beforeUpdate() {
console.log('beforeUpdate');
// 数据更新了,页面还未更新
console.log(this.n);
// debugger;
},
updated() {
console.log('updated');
// 数据更新了,页面还未更新
console.log(this.n);
// debugger;
},
beforeDestroy() {
console.log('beforeDestroy');
this.add();
},
destroyed() {
// 没什么用
console.log('destroyed');
console.log(this.n);
},
});
</script>
</html>
3、生命周期总结
<!DOCTYPE html>
<html lang="en">
<head>
<meta charset="UTF-8">
<meta http-equiv="X-UA-Compatible" content="IE=edge">
<meta name="viewport" content="width=device-width, initial-scale=1.0">
<title>Document</title>
<script src="../js/vue.js"></script>
</head>
<body>
<!--
常用的生命周期钩子:
1、mounted:发送ajax请求、启动定时器、绑定自定义事件、订阅信息等(初始化操作)
2、beforeDestory:清除定时器、解绑自定义事件、取消订阅消息等(收尾工作)
关于销毁Vue实例:
1、销毁后借助Vue开发者工具看不到任何信息
2、销毁后自定义事件会失效、但原生DOM事件依然有效
3、一般不会在beforeDestory操作数据,因为即使操作了数据,也不会再触发更新流程了
-->
<div id="root">
<h2 :style="{opacity}">欢迎学习Vue</h2>
<button @click="opacity=1">透明度设置为1</button>
<button @click="stop">点我停止变化</button>
</div>
</body>
<script>
const vm = new Vue({
el:'#root',
data:{
opacity:1,
},
methods: {
stop(){
// clearInterval(this.timer);
vm.$destroy();
}
},
// Vue完成模板的解析并把初始的真实的DOM元素放入页面后(挂载完毕)调用mounted
mounted() {
this.timer = setInterval(()=>{
this.opacity-=0.01;
if(this.opacity<=0){
this.opacity=1;
}
},16);
},
beforeDestroy() {
clearInterval(this.timer);
console.log("vm已经结束了");
},
});
// 通过外部的定时器实现(不推荐)
/* setInterval(()=>{
vm.opacity-=0.01;
if(vm.opacity<=0){
vm.opacity=1;
}
},16); */
</script>
</html>
20、Vue组件化编程
模块:
1、理解:向外提供特定功能的js程序,一般就是一个js文件
2、为什么:js文件很多很复杂
3、作用:复用js、简化js的编写、提高js运行效率
组件:
1、理解:用来实现局部(特定)功能效果的代码集合(html/css/js/image/...)
2、为什么:一个界面的功能很复杂
3、作用:复用编码、简化项目编码、提高运行效率
模块化:
当应用中的js都以模块来编写的,那么这个应用就是一个模块化应用
组件化:
当应用中的功能都是多组件的方式来编写的,那这个应用就是一个组件化的应用
21、非单文件组件
一个文件中包含有n个组件
1、基本使用
<!DOCTYPE html>
<html lang="en">
<head>
<meta charset="UTF-8">
<meta http-equiv="X-UA-Compatible" content="IE=edge">
<meta name="viewport" content="width=device-width, initial-scale=1.0">
<title>Document</title>
<script src="../js/vue.js"></script>
</head>
<body>
<!--
Vue中使用组件的三大步骤:
一、定义组件(创建组件)
二、注册组件
三、使用组件(写组件标签)
一、如何定义一个组件?
使用Vue.extend(options)创建,其中options和new Vue(options)是传入的那个options几乎一模一样,但是
区别如下:
1、el不要写,为什么?——最终所有的组件都要经过一个vm的管理,由vm中的el决定服务于哪个容器
2、data必须写成函数,为什么?——避免组件被复用是,数据存在引用关系
备注:使用template可以配置组件结构
-->
<div id="root">
<h1>{{msg}}</h1>
<hr>
<!-- 3、使用school组件 -->
<school></school>
<!-- <h2>学校名称:{{schoolName}}</h2>
<h2>学校地址:{{address}}</h2> -->
<hr>
<!-- 3、使用student组件 -->
<student></student>
<!-- <student></student> -->
<!-- <h2>学生姓名:{{studentName}}</h2>
<h2>学生年龄:{{age}}</h2> -->
<hello></hello>
</div>
<hr>
<div id="root2">
<!-- <student></student> -->
<hello></hello>
</div>
</body>
<script>
// 1、创建school组件
const school = Vue.extend({
// el:'#root',//组件定义时,一定不要写el配置项,因为最终所有的组件都要被一个vm管理,由vm决定服务于哪个容器
template:`
<div>
<h2>学校名称:{{schoolName}}</h2>
<h2>学校地址:{{address}}</h2>
<button @click='showName'>点我提示学校名</button>
</div>
`,
data(){
return{
schoolName:'广东财经大学',
address:'广州',
}
},
methods: {
showName(){
alert(this.schoolName);
}
},
});
// 1、创建student组件
const student = Vue.extend({
// el:'#root',//组件定义时,一定不要写el配置项,因为最终所有的组件都要被一个vm管理,由vm决定服务于哪个容器
template:`
<div>
<h2>学生姓名:{{studentName}}</h2>
<h2>学生年龄:{{age}}</h2>
</div>
`,
data(){
return{
studentName:'小林',
age:18,
}
}
});
// 1、创建hello组件
const hello = Vue.extend({
template:`
<div>
<h2>{{msg}}Vue!</h2>
</div>
`,
data(){
return{
msg:'你好'
}
}
});
// 2、注册组件(全局注册)
Vue.component('hello',hello);
// 创建vm
new Vue({
el:'#root',
/* data:{
schoolName:'广东财经大学',
address:'广州',
studentName:'小林',
age:18,
} */
data:{
msg:'你好!',
},
// 2、注册组件(局部注册)
components:{
/* school:school,
student:student, */
school,
student,
}
});
new Vue({
el:'#root2',
components:{
student,
}
});
</script>
</html>
2、几个注意点
<!DOCTYPE html>
<html lang="en">
<head>
<meta charset="UTF-8">
<meta http-equiv="X-UA-Compatible" content="IE=edge">
<meta name="viewport" content="width=device-width, initial-scale=1.0">
<title>Document</title>
<script src="../js/vue.js"></script>
</head>
<body>
<!--
几个注意点:
1、关于组件名:
一个单词组成:
第一种写法(首字母小写):school
第二种写法(首字母大写);School
多个单词组成:
第一种写法(kebab-case命名):my-school
第二种写法(CamelCase命名):MySchool(需要Vue脚手架支持)
备注:
(1)组件名尽可能回避Html中已有的元素名称,例如:h2、H2都不行
(2)可以使用name配置项指定组件在vue开发者工具中显示的名字
2、关于组件标签:
第一种写法:<school></school>
第二种写法:<school/>
备注:不用使用脚手架时,<school/>会导致后续组件不能渲染
3、一个简写方法:
const school = Vue.extend(options) 可简写为:const school = options
-->
<div id="root">
<h2>{{msg}}</h2>
<school></school>
<!-- <my-school></my-school> -->
<!-- <my-school/>
<my-school/>
<my-school/> -->
<!-- <MySchool></MySchool> -->
</div>
</body>
<script>
/* const s = Vue.extend({
name:'gdufe',
template:`
<div>
<h2>学校名称:{{schoolName}}</h2>
<h2>学校地址:{{address}}</h2>
</div>
`,
data(){
return{
schoolName:'广东财经大学',
address:'广州',
}
}
}); */
const s ={
name:'gdufe',
template:`
<div>
<h2>学校名称:{{schoolName}}</h2>
<h2>学校地址:{{address}}</h2>
</div>
`,
data(){
return{
schoolName:'广东财经大学',
address:'广州',
}
}
};
new Vue({
el:'#root',
data:{
msg:'欢迎来学习Vue!',
},
components:{
school:s,
// 'my-school':s,
// MySchool:s,
}
});
</script>
</html>
3、组件的嵌套
<!DOCTYPE html>
<html lang="en">
<head>
<meta charset="UTF-8">
<meta http-equiv="X-UA-Compatible" content="IE=edge">
<meta name="viewport" content="width=device-width, initial-scale=1.0">
<title>Document</title>
<script src="../js/vue.js"></script>
</head>
<body>
<div id="root">
<!-- <hello></hello>
<school></school> -->
<!-- <app></app> -->
</div>
</body>
<script>
// 定义student组件
const student =Vue.extend({
template:`
<div>
<h2>学生名称:{{name}}</h2>
<h2>学生年龄:{{age}}</h2>
</div>
`,
data(){
return{
name:'小林',
age:18,
}
}
});
// 定义school组件
const school =Vue.extend({
name:'gdufe',
template:`
<div>
<h2>学校名称:{{name}}</h2>
<h2>学校地址:{{address}}</h2>
<student></student>
</div>
`,
data(){
return{
name:'广东财经大学',
address:'广州',
}
},
// 注册组件(局部)
components:{
student,
}
});
// 定义hello组件
const hello = Vue.extend({
template:`
<h1>{{msg}}</h1>
`,
data(){
return{
msg:'欢迎学习Vue',
}
},
});
// 定义app组件
const app = Vue.extend({
template:`
<div>
<hello></hello>
<school></school>
</div>
`,
components:{
school,
hello
}
});
// 创建vue实例
new Vue({
template:`
<app></app>
`,
el:'#root',
// 注册组件(局部注册)
components:{
app
}
});
</script>
</html>
app一人之下,万人之上
4、VueComponent
<!DOCTYPE html>
<html lang="en">
<head>
<meta charset="UTF-8">
<meta http-equiv="X-UA-Compatible" content="IE=edge">
<meta name="viewport" content="width=device-width, initial-scale=1.0">
<title>Document</title>
<script src="../js/vue.js"></script>
</head>
<body>
<!--
关于:VueComponent:
1、school组件本质是一个名为VueComponent的构造函数,且不是程序员定义的,是Vue.extend生成的
2、我们只需要写<school/>或<school></school>,Vue解析时会帮我们创建school组件的实例对象
即Vue帮我们执行的:new VueComponent(options).
3、特别注意:每次调用Vue.extend,返回的都是一个全新的VueComponent!!!
4、关于this指向:
(1)组件配置中:
data函数、methods中的函数、watch中的函数、computed中的函数,他们的this都是【VueComponent实例对象】
(2)new Vue(options)配置中:
data函数、methods中的函数、watch中的函数、computed中的函数,他们的this都是【Vue实例对象】
5、VueComponent的实例对象,以后简称vc(也可以称为:组件实例对象)
Vue的实例对象,以后简称vm
-->
<div id="root">
<hello></hello>
<school></school>
</div>
</body>
<script>
// 定义school组件
const school =Vue.extend({
name:'gdufe',
template:`
<div>
<h2>学校名称:{{name}}</h2>
<h2>学校地址:{{address}}</h2>
<button @click='showName'>点我提示学校名</button>
</div>
`,
data(){
return{
name:'广东财经大学',
address:'广州',
}
},
methods: {
showName(){
console.log(this);
alert(this.name);
}
},
});
// 定义test组件
const test = Vue.extend({
template:`
<span>{{test}}</span>
`,
data(){
return{
test:'This is a test',
}
},
});
// 定义hello组件
const hello = Vue.extend({
template:`
<div>
<h1>{{msg}}</h1>
<test></test>
</div>
`,
data(){
return{
msg:'欢迎学习Vue',
}
},
components:{
test,
}
});
// console.log(school);
// console.log(hello);
// console.log(school===hello);
// 创建vue实例
const vm = new Vue({
el:'#root',
// 注册组件(局部注册)
components:{
school,
hello,
}
});
console.log(vm);
</script>
</html>
5、一个重要的内置关系
<!DOCTYPE html>
<html lang="en">
<head>
<meta charset="UTF-8">
<meta http-equiv="X-UA-Compatible" content="IE=edge">
<meta name="viewport" content="width=device-width, initial-scale=1.0">
<title>Document</title>
<script src="../js/vue.js"></script>
</head>
<body>
<!--
1、一个重要的内置关系:VueComponent.prototype.__proto__==Vue.prototype
2、为什么要有这个关系:让组件实例对象(vc)可以1访问到Vue原型上的属性、方法。
-->
<div id="root">
school
</div>
</body>
<script>
Vue.prototype.x=99;
// 定义school组件
const school =Vue.extend({
name:'gdufe',
template:`
<div>
<h2>学校名称:{{name}}</h2>
<h2>学校地址:{{address}}</h2>
<button @click="showX">点我输出x</button>
</div>
`,
data(){
return{
name:'广东财经大学',
address:'广州',
}
},
methods: {
showX(){
console.log(this.x);
}
},
});
// 创建一个vm
new Vue({
el:'#root',
data:{
msg:'hello'
},
components:{
school,
}
});
// console.log(school.prototype.__proto__===Vue.prototype);//true
// 定义一个构造函数
/* function Demo(){
this.a=1;
this.b=2;
}
// 创建一个Demo实例对象
const d = new Demo();
console.log(Demo.prototype);//显示原型属性
console.log(d.__proto__);//隐式原型属性
// 通过显示原型属性操作原型对象,追加一个x属性,值为99
Demo.prototype.x = 99;
// console.log(d.__proto__.x);
console.log(d.x); */
</script>
</html>
22、单文件组件
一个文件中只包含有一个组件
School.vue
<template>
<!-- 组件的结构 -->
<div class="demo">
<h2>学校名称:{{name}}</h2>
<h2>学校地址:{{address}}</h2>
<button @click="showName">点我输出学校名</button>
</div>
</template>
<script>
// 组件交互相关的代码(数据、方法等等)
export default {
name:'School',
data(){
return{
name:'广东财经大学',
address:'广州',
}
},
methods: {
showName(){
console.log(this.name);
}
},
};
// export {school}
// export default school;
</script>
<style>
/* 组件的样式 */
.demo{
background-color:orange;
}
</style>
Student.vue
<template>
<!-- 组件的结构 -->
<div>
<h2>学生姓名:{{name}}</h2>
<h2>学生年龄:{{age}}</h2>
</div>
</template>
<script>
// 组件交互相关的代码(数据、方法等等)
export default {
name:'Student',
data(){
return{
name:'小林',
age:21,
}
}
};
</script>
App.vue
<template>
<div>
<School></School>
<Student></Student>
</div>
</template>
<script>
// 引入组件
import SchoolVue from './School.vue';
import StudentVue from './Student.vue';
export default {
name:'App',
components:{
School,
Student,
}
}
</script>
main.js
import AppVue from './App.vue'
new Vue({
el:("#root"),
template:`<App></App>`,
components:{
App,
},
});
index.html
<!DOCTYPE html>
<html lang="en">
<head>
<meta charset="UTF-8">
<meta http-equiv="X-UA-Compatible" content="IE=edge">
<meta name="viewport" content="width=device-width, initial-scale=1.0">
<title>练习一下单文件组件的语法</title>
</head>
<body>
<div id="root">
<!-- <App></App> -->
</div>
<!-- <script src="../js/vue.js"></script>
<script src="./main.js"></script> -->
</body>
</html>
以上代码还不能直接执行,需要在脚手架中才可以!!!
23、Vue脚手架
1、Vue脚手架是Vue官方提供的标准化开发工具(开发平台)
2、最新版本是4.x
3、文档:cli.vuejs.org/zh/
1、操作步骤
配置 npm 淘宝镜像:npm config set registry registry.npm.taobao.org
1、全局安装@vue/cli
npm install -g @vue/cli
2、切换到要创建项目的目录,创建项目
vue create xxxx
3、启动项目
npm run serve
高版本启动报错---name
组件名需要多个单词,且使用驼峰写法
2、脚手架项目
main.js
/*
该文件是整个项目的入口文件
*/
// 引入Vue
// import Vue from "vue/dist/vue";
import Vue from "vue";
// 引入App组件,它是所有组件的父组件
import App from './App.vue'
// 关闭vue的生产提示
Vue.config.productionTip=false
/*
关于不同版本的Vue:
1、vue.js与vue.runtime.xxx.js的区别
(1)vue.js是完整版的vue,包含:核心功能+模板解析器
(2)vue.runtime.xxx.js是运行版的Vue,只包含:核心功能,没有模板解析器
2、因为vue.runtime.xxx.js没有模板解析器,所以不能使用template配置项,需要使用
render函数接收到的createElement函数去指定具体内容
*/
// 创建vue实例对象--vm
new Vue({
el:("#app"),
// 将App组件放入容器中
render:h=>h(App),
// render:createElement=>createElement('h1','你好啊')
/* template:`<App></App>`,
components:{
App,
}, */
});
其他与上面代码一致
3、修改脚手架默认配置
Vue 脚手架隐藏了所有 webpack 相关的配置,若想查看具体的 webpakc 配置, 请执行:vue inspect > output.js
修改默认配置:vue.config.js
const { defineConfig } = require('@vue/cli-service')
module.exports = defineConfig({
transpileDependencies: true
})
/* module.exports = {
pages: {
index: {
// page 的入口
entry: 'src/index/main.js',
// 模板来源
template: 'public/index.html',
// 在 dist/index.html 的输出
filename: 'index.html',
// 当使用 title 选项时,
// template 中的 title 标签需要是 <title><%= htmlWebpackPlugin.options.title %></title>
title: 'Index Page',
// 在这个页面中包含的块,默认情况下会包含
// 提取出来的通用 chunk 和 vendor chunk。
chunks: ['chunk-vendors', 'chunk-common', 'index']
},
},
linOnSave:false//关闭语法检查
} */
4、脚手架文件结构
├── node_modules
├── public
│ ├── favicon.ico: 页签图标
│ └── index.html: 主页面
├── src
│ ├── assets: 存放静态资源
│ │ └── logo.png
│ │── component: 存放组件
│ │ └── HelloWorld.vue
│ │── App.vue: 汇总所有组件
│ │── main.js: 入口文件
├── .gitignore: git版本管制忽略的配置
├── babel.config.js: babel的配置文件
├── package.json: 应用包配置文件
├── README.md: 应用描述文件
├── package-lock.json:包版本控制文件
关于不同版本的Vue:
1、vue.js与vue.runtime.xxx.js的区别
(1)vue.js是完整版的vue,包含:核心功能+模板解析器
(2)vue.runtime.xxx.js是运行版的Vue,只包含:核心功能,没有模板解析2、因为vue.runtime.xxx.js没有模板解析器,所以不能使用template配置项,需要使用
render函数接收到的createElement函数去指定具体内容
vue.config.js配置文件
使用vue inspect > output.js 可以查看Vue脚手架的默认配置
使用vue.config.js 可以对脚手架进行个性化定制,详情见:https://cli.vuejs.org/zh
24、ref属性
1、被用来给元素或子组件注册引用信息(id的替换者)
2、应用在html标签上获取的是真实DOM元素,应用在组件标签上是组件实例对象(vc)
3、使用方式:
打标识:<h1 ref="xxx">.....</h1>或<School ref="xxx"></School>
获取:this.$refs.xxx
源代码
School.vue
<template>
<div class="school">
<h2>学校名称:{{name}}</h2>
<h2>学校地址:{{address}}</h2>
</div>
</template>
<script>
export default {
name:'SchoolS',
data() {
return {
name:'尚硅谷',
address:'北京',
}
},
}
</script>
<style>
.school{
background-color: yellow;
}
</style>
App.vue
<template>
<div>
<h1 v-text='msg' ref="title"></h1>
<button ref="btn" @click="showDOM">点我输出上方的DOM元素</button>
<School ref="sch"/>
</div>
</template>
<script>
import School from './components/School'
export default {
name:'App',
components:{School},
data() {
return {
msg:'欢迎学习Vue!'
}
},
methods:{
showDOM(){
console.log(this.$refs.title);//真实DOM元素
console.log(this.$refs.btn);//真实DOM元素
console.log(this.$refs.sch);//School组件的实例对象vc
}
}
}
</script>
<style>
</style>
main.js
// 引入Vue
import Vue from "vue";
// 引入App
import App from './App.vue';
// 关闭生产提示
Vue.config.productionTip=false;
// 创建vm
new Vue({
el:'#app',
render:h=>h(App),
});
25、props配置项
配置项props
功能:让组件接收外部传过来的数据
(1)传递数据:
<Demo name='xxx'/>
(2)接收数据:
第一种方式(只接收):
props:['name']
第二种方式(限制类型):
props:{
name:Number
}
第三种方式(限制类型、限制必要性、指定默认值)
props:{
name:{
type:String,//类型
required:true,//必要性
default:'老王'//默认值
}
}
备注:props是只读的,Vue底层会监测你对props的修改,如果进行了修改,就会发出警告,若业务需求确实需要修改,那么请复制props的内容到data中一份,然后去修改data中的数据。
源代码
student.vue
<template>
<div>
<h1>{{msg}}</h1>
<h2>学生姓名:{{name}}</h2>
<h2>学生性别:{{sex}}</h2>
<h2>学生年龄:{{myAge+1}}</h2>
<button @click="updateAge">尝试修改收到的年龄</button>
</div>
</template>
<script>
export default {
name:'StudentS',
data() {
return {
msg:'我是一个学生',
// name:'小林',
// sex:'男',
// age:21
myAge:this.age,
}
},
methods:{
updateAge(){
this.myAge ++;
}
},
props:['name','sex','age'],//简单声明接收
//接收的同时对数据类型限制
/* props:{
name:String,
age:Number,
sex:String,
} */
// 接收的同时对数据:进行类型限制+默认值的指定+必要性的限制
/* props:{
name:{
type:String,//name的类型是字符串的
required:true,//name是必要的
},
age:{
type:Number,
default:1 // 默认值
},
sex:{
type:String,
required:true,
}
} */
}
</script>
App.vue
<template>
<div>
<!-- <Student name='李四' sex='男' :age='18'/> -->
<!-- <Student name='李四' sex='男' :age='18'/> -->
<Student name='李四' sex='男' :age='18'/>
<!-- <Student name='小红' sex='女' age='20'/> -->
</div>
</template>
<script>
import Student from './components/Student'
export default {
name:'App',
components:{Student},
}
</script>
<style>
</style>
main.js
// 引入Vue
import Vue from "vue";
// 引入App
import App from './App.vue';
// 关闭生产提示
Vue.config.productionTip=false;
// 创建vm
new Vue({
el:'#app',
render:h=>h(App),
});
26、minxin混入
功能:可以把多个组件共用的配置提取成一个混入对象
使用方式:
第一步(新建一个js文件)定义混合,例如:
{
data(){...},
methods:{...},
...
}
第二步使用混入,例如:
(1)全局混入:在main.js中:Vue.mixin(xxx)
(2)局部混入:在vc中配置项:mixins:['xxx']
源代码
School.vue
<template>
<div>
<h1>{{msg}}</h1>
<h2 @click="showName">学校名称:{{name}}</h2>
<h2>学校地址:{{address}}</h2>
</div>
</template>
<script>
// 引入一个mixin
import {mixin} from '../mixin'
export default {
name:'SchoolS',
data() {
return {
msg:'我是一个学生',
name:'尚硅谷',
address:'北京',
}
},
mixins:[mixin]
}
</script>
Student.vue
<template>
<div>
<h1>{{msg}}</h1>
<h2 @click="showName">学生姓名:{{name}}</h2>
<h2>学生性别:{{sex}}</h2>
</div>
</template>
<script>
import {mixin,mixin2} from '../mixin'
export default {
name:'StudentS',
data() {
return {
msg:'我是一个学生',
name:'小林',
sex:'男',
}
},
mixins:[mixin,mixin2],
}
</script>
App.vue
<template>
<div>
<School/>
<hr>
<Student/>
</div>
</template>
<script>
import School from './components/School';
import Student from './components/Student'
export default {
name:'App',
components:{Student,School},
}
</script>
<style>
</style>
main.js
// 引入Vue
import Vue from "vue";
// 引入App
import App from './App.vue';
// import {mixin,mixin2} from './mixin'
// 关闭生产提示
Vue.config.productionTip=false;
// Vue.mixin(mixin);
// Vue.mixin(mixin2);
// 创建vm
new Vue({
el:'#app',
render:h=>h(App),
});
mixin.js
export const mixin = {
methods:{
showName(){
alert(this.name);
}
}
}
export const mixin2 = {
data(){
return{
x:99,
}
}
}
27、插件
功能:用于增强Vue
本质:包含install方法的一个对象,install的第一个参数是Vue,第二个以后的参数是插件使用者传递的数据
定义插件:
对象.install = function(Vue,options){
//1、添加全局过滤器
Vue.filter(...)
//2、添加全局指令
Vue.directive(...)
//3、配置全局混入
Vue.mixin(...)
//4、添加实例方法
Vue.prototype.$myMethod = function(){...}
Vue.prototype.$myProperty = xxx
}
使用插件:Vue.use()
源代码
school.vue
<template>
<div>
<h2>学校名称:{{name | mySlice}}</h2>
<h2>学校地址:{{address}}</h2>
<button @click="test">点我测试一下hello</button>
</div>
</template>
<script>
export default {
name:'SchoolS',
data() {
return {
name:'尚硅谷66666',
address:'北京',
}
},
methods:{
test(){
this.hello();
}
}
}
</script>
Student.vue
<template>
<div>
<h2>学生姓名:{{name}}</h2>
<h2>学生性别:{{sex}}</h2>
<input type="text" v-fbind:value="name">
</div>
</template>
<script>
export default {
name:'StudentS',
data() {
return {
name:'小林',
sex:'男',
}
}
}
</script>
App.vue
<template>
<div>
<School/>
<hr>
<Student/>
</div>
</template>
<script>
import School from './components/School';
import Student from './components/Student'
export default {
name:'App',
components:{Student,School},
}
</script>
<style>
</style>
main.js
// 引入Vue
import Vue from "vue";
// 引入App
import App from './App.vue';
// 引入插件
import plugins from './plugins';
// 关闭生产提示
Vue.config.productionTip=false;
// 应用(使用)插件
Vue.use(plugins);
// 创建vm
new Vue({
el:'#app',
render:h=>h(App),
});
plugins.js
export default {
install(Vue){
// console.log('install',Vue);
// 全局过滤器
Vue.filter('mySlice',function(value){
return value.slice(0,4);
});
// 自定义全局指令
Vue.directive('fbind',{
bind(element,binding){
element.value=binding.value;
},
inserted(element){
element.focus();
},
update(element,binding){
element.value=binding.value;
}
});
// 定义混入
Vue.mixin({
data(){
return{
x:100,
y:200,
}
},
});
// 给Vue原型上添加一个方法(vm和vc都能用)
Vue.prototype.hello= ()=>{
alert("你好");
};
}
}
28、scoped样式
scoped样式:
作用:让样式在局部生效,防止冲突
写法:<style scoped></style>
源代码
School.vue
<template>
<div class="demo">
<h2 class="title">学校名称:{{name}}</h2>
<h2 class="qwe">学校地址:{{address}}</h2>
</div>
</template>
<script>
export default {
name:'SchoolS',
data() {
return {
name:'尚硅谷66666',
address:'北京',
}
},
}
</script>
<!-- <style scoped>
.demo{
background-color: skyblue;
}
</style> -->
<!-- 需要先安装less解析器 npm i less-loader -->
<style lang="less" scoped>
.demo{
background-color: skyblue;
.qwe{
font-size: 40px;
}
}
</style>
Student.vue
<template>
<div class="demo">
<h2 class="title">学生姓名:{{name}}</h2>
<h2>学生性别:{{sex}}</h2>
</div>
</template>
<script>
export default {
name:'StudentS',
data() {
return {
name:'小林',
sex:'男',
}
}
}
</script>
<style scoped>
.demo{
background-color: orange;
}
</style>
App.vue
<template>
<div>
<h1 class="title">你好啊!</h1>
<School/>
<hr>
<Student/>
</div>
</template>
<script>
import School from './components/School';
import Student from './components/Student'
export default {
name:'App',
components:{Student,School},
}
</script>
<!-- <style>
.title{
color: red;
}
</style> -->
main.js
// 引入Vue
import Vue from "vue";
// 引入App
import App from './App.vue';
// 关闭生产提示
Vue.config.productionTip=false;
// 创建vm
new Vue({
el:'#app',
render:h=>h(App),
});
29、Todo-list案例
组件化编码流程(通用)
1、实现静态组件:抽取组件,使用组件实现静态页面效果
2、展示动态数据:
2.1、数据的类型、名称是什么? 数组里面放对象
2.2、数据保存在哪个组件? List
3、交互---从绑定事件监听开始
一开始展示的数据是放在List中的,但是Header要添加一条数据,现阶段很难实现从Header向List传送一条数据,解决方案:
1、将数据放在App.vue(父组件)
2、由App.vue将数据传送给List.vue(使用props)
3、App.vue声明一个向数组添加数据的方法,并把方法传递给Header组件,Header使用该方法向数组添加数据
源代码
MyHeader.vue
<template>
<div class="todo-header">
<!-- <input v-model="title" type="text" placeholder="请输入你的任务名称,按回车键确认" @keyup.enter="add"/> -->
<input type="text" placeholder="请输入你的任务名称,按回车键确认" @keyup.enter="add"/>
</div>
</template>
<script>
import {nanoid} from 'nanoid'
export default {
name:'MyHeader',
/* data(){
return{
title:'',
}
}, */
props:[
'addTodo'
],
methods: {
add(event){
// 判断输入框是否为空
if(!event.target.value.trim()){
return alert("输入不能为空!");
}
// 将用户的输入包装成为一个todo对象
const todoObj = {
id:nanoid(),
title:event.target.value,
done:false
}
// 将对象交给App,让App添加对象
this.addTodo(todoObj);
// 清空输入框
event.target.value='';
// console.log(event.target.value);
}
},
}
</script>
<style scoped>
/*header*/
.todo-header input {
width: 560px;
height: 28px;
font-size: 14px;
border: 1px solid #ccc;
border-radius: 4px;
padding: 4px 7px;
}
.todo-header input:focus {
outline: none;
border-color: rgba(82, 168, 236, 0.8);
box-shadow: inset 0 1px 1px rgba(0, 0, 0, 0.075), 0 0 8px rgba(82, 168, 236, 0.6);
}
</style>
MyList.vue
<template>
<ul class="todo-main">
<MyItem :checkTodo='checkTodo'
v-for="todoObj in todos"
:key="todoObj.id"
:thing="todoObj"
:deleteTodo="deleteTodo"
/>
</ul>
</template>
<script>
import MyItem from './MyItem';
export default {
name:'MyList',
components:{
MyItem,
},
props:[
'todos',
'checkTodo',
'deleteTodo'
]
}
</script>
<style scoped>
/*main*/
.todo-main {
margin-left: 0px;
border: 1px solid #ddd;
border-radius: 2px;
padding: 0px;
}
.todo-empty {
height: 40px;
line-height: 40px;
border: 1px solid #ddd;
border-radius: 2px;
padding-left: 5px;
margin-top: 10px;
}
</style>
MyItem.vue
<template>
<li >
<label>
<input type="checkbox" :checked='thing.done' @change="handleCheck(thing.id)"/>
<!-- 如下代码也能实现功能,但是不太推荐,违背了不能修改props的原则 -->
<!-- <input type="checkbox" v-model="thing.done"/> -->
<span>{{thing.title}}</span>
</label>
<button @click="deleteItem(thing.id,thing.title)" class="btn btn-danger">删除</button>
</li>
</template>
<script>
export default {
name:'MyItem',
props:[
// 声明接收thing对象
'thing',
'checkTodo',
'deleteTodo'
],
methods:{
// 勾选or取消勾选
handleCheck(id){
// console.log(id);
// 通知App组件将对应的todo对象的done值取反
this.checkTodo(id);
},
deleteItem(id,title){
if(confirm('确定删除"'+title+'"这个任务项吗?')){
// console.log(id,title);
// 通知App删除
this.deleteTodo(id);
}
}
}
}
</script>
<style scoped>
/*item*/
li {
list-style: none;
height: 36px;
line-height: 36px;
padding: 0 5px;
border-bottom: 1px solid #ddd;
}
li label {
float: left;
cursor: pointer;
}
li label li input {
vertical-align: middle;
margin-right: 6px;
position: relative;
top: -1px;
}
li button {
float: right;
display: none;
margin-top: 3px;
}
li:before {
content: initial;
}
li:last-child {
border-bottom: none;
}
li:hover{
background-color: yellowgreen;
}
li:hover button{
display: block;
}
</style>
MyFooter.vue
<template>
<div class="todo-footer" v-show="total">
<label>
<!-- <input type="checkbox" :checked='isAll' @change='checkAll'/> -->
<input type="checkbox" v-model="isAll"/>
</label>
<span>
<span>已完成{{doneTotal}}</span> / 全部{{total}}
</span>
<button class="btn btn-danger" @click="clearDone">清除已完成任务</button>
</div>
</template>
<script>
export default {
name:'MyFooter',
props:[
'todos',
'checkAllTodo',
'deleteDoneTodo'
],
computed:{
total(){
return this.todos.length;
},
doneTotal(){
/* let i = 0;
this.todos.forEach((todo)=>{
if(todo.done){
i++;
}
})
return i; */
/* const x = this.todos.reduce((pre,current)=>{
console.log("@",pre,current);
return pre+(current.done ? 1 : 0);
},0);
return x; */
return this.todos.reduce((pre,current)=>pre+(current.done ? 1 : 0),0);
},
/* isAll(){
return (this.doneTotal===this.total &&this.total>0);
} */
isAll:{
get(){
return (this.doneTotal===this.total &&this.total>0);
},
set(value){
this.checkAllTodo(value);
}
}
},
methods:{
/* checkAll(e){
this.checkAllTodo(e.target.checked);
} */
clearDone(){
this.deleteDoneTodo();
}
}
}
</script>
<style scoped>
/*footer*/
.todo-footer {
height: 40px;
line-height: 40px;
padding-left: 6px;
margin-top: 5px;
}
.todo-footer label {
display: inline-block;
margin-right: 20px;
cursor: pointer;
}
.todo-footer label input {
position: relative;
top: -1px;
vertical-align: middle;
margin-right: 5px;
}
.todo-footer button {
float: right;
margin-top: 5px;
}
</style>
App.vue
<template>
<div id="root">
<div class="todo-container">
<div class="todo-wrap">
<MyHeader :addTodo="addTodo"></MyHeader>
<MyList :deleteTodo="deleteTodo" :checkTodo="checkTodo" :todos="todos"></MyList>
<MyFooter :deleteDoneTodo="deleteDoneTodo" :checkAllTodo="checkAllTodo" :todos="todos"></MyFooter>
</div>
</div>
</div>
</template>
<script>
import MyHeader from './components/MyHeader';
import MyList from './components/MyList';
import MyFooter from './components/MyFooter';
export default {
name:'App',
components:{
MyHeader,
MyList,
MyFooter
},
data(){
return{
todos:[
{id:'001',title:'吃饭',done:true},
{id:'002',title:'睡觉',done:true},
{id:'003',title:'打代码',done:false},
]
}
},
methods: {
// 添加一个todo
addTodo(todoObj){
// console.log('我是App组件,我收到了数据:'+x);
this.todos.unshift(todoObj);
},
//取消勾选一个todo
checkTodo(id){
this.todos.forEach((todo)=>{
if(todo.id===id) todo.done=!todo.done;
})
},
// 删除一个todo项
deleteTodo(id){
this.todos = this.todos.filter(todo=>todo.id !==id);
},
// 全选/取消全选
checkAllTodo(done){
this.todos.forEach((todo)=>{
todo.done=done;
});
},
// 删除已完成的任务(即done为true的todo)
deleteDoneTodo(){
// 删除
// 遍历所有todo
/* this.todos.forEach((todo)=>{
// 调用方法删除
if(todo.done){
this.deleteTodo(todo.id);
}
}); */
// 提示
if(confirm('你确定要清除已完成的任务吗?')){
// 过滤掉
this.todos = this.todos.filter((todo)=>{
return !todo.done;
});
}
}
},
}
</script>
<style>
/*base*/
body {
background: #fff;
}
.btn {
display: inline-block;
padding: 4px 12px;
margin-bottom: 0;
font-size: 14px;
line-height: 20px;
text-align: center;
vertical-align: middle;
cursor: pointer;
box-shadow: inset 0 1px 0 rgba(255, 255, 255, 0.2), 0 1px 2px rgba(0, 0, 0, 0.05);
border-radius: 4px;
}
.btn-danger {
color: #fff;
background-color: #da4f49;
border: 1px solid #bd362f;
}
.btn-danger:hover {
color: #fff;
background-color: #bd362f;
}
.btn:focus {
outline: none;
}
.todo-container {
width: 600px;
margin: 0 auto;
}
.todo-container .todo-wrap {
padding: 10px;
border: 1px solid #ddd;
border-radius: 5px;
}
</style>
main.js
// 引入Vue
import Vue from "vue";
// 引入App
import App from './App.vue';
// 关闭生产提示
Vue.config.productionTip=false;
// 创建vm
new Vue({
el:'#app',
render:h=>h(App),
});
总结
1. 组件化编码流程:
(1).拆分静态组件:组件要按照功能点拆分,命名不要与html元素冲突。
(2).实现动态组件:考虑好数据的存放位置,数据是一个组件在用,还是一些组件在用:
1).一个组件在用:放在组件自身即可。
2). 一些组件在用:放在他们共同的父组件上(<span style="color:red">状态提升</span>)。
(3).实现交互:从绑定事件开始。
2. props适用于:
(1).父组件 ==> 子组件 通信
(2).子组件 ==> 父组件 通信(要求父先给子一个函数)
3. 使用v-model时要切记:v-model绑定的值不能是props传过来的值,因为props是不可以修改的!
4. props传过来的若是对象类型的值,修改对象中的属性时Vue不会报错,但不推荐这样做。
30、webStorage
-
存储内容大小一般支持5MB左右(不同浏览器可能还不一样)
-
浏览器端通过 Window.sessionStorage 和 Window.localStorage 属性来实现本地存储机制。
-
相关API:
-
xxxxxStorage.setItem('key', 'value');该方法接受一个键和值作为参数,会把键值对添加到存储中,如果键名存在,则更新其对应的值。 -
xxxxxStorage.getItem('person');该方法接受一个键名作为参数,返回键名对应的值。 -
xxxxxStorage.removeItem('key');该方法接受一个键名作为参数,并把该键名从存储中删除。 -
xxxxxStorage.clear()该方法会清空存储中的所有数据。
-
-
备注:
- SessionStorage存储的内容会随着浏览器窗口关闭而消失。
- LocalStorage存储的内容,需要手动清除才会消失。
xxxxxStorage.getItem(xxx)如果xxx对应的value获取不到,那么getItem的返回值是null。JSON.parse(null)的结果依然是null。
31、TodoList案例----本地存储版本
只需要在原来的代码上,添加监视:todos
在App.vue中添加:
watch:{
todos:{
deep:true,
handler(value){
localStorage.setItem('todos',JSON.stringify(value));
}
}
}
修改data中todos的取值:
data(){
return{
todos:JSON.parse(localStorage.getItem('todos')) || []
}
},
32、组件自定义事件
源代码
School.vue
<template>
<div class="school">
<h2>学校名称:{{name}}</h2>
<h2>学校地址:{{address}}</h2>
<button @click="sendSchoolName">把学校名给App</button>
</div>
</template>
<script>
export default {
name:'SchoolS',
props:[
'getSchollName'
],
data() {
return {
name:'尚硅谷',
address:'北京',
}
},
methods:{
sendSchoolName(){
this.getSchollName(this.name);
}
}
}
</script>
<!-- <style scoped>
.demo{
background-color: skyblue;
}
</style> -->
<!-- 需要先安装less解析器 npm i less-loader -->
<style lang="less" scoped>
.school{
background-color: skyblue;
padding: 5px;
}
</style>
Student.vue
<template>
<div class="student">
<h2>学生姓名:{{name}}</h2>
<h2>学生性别:{{sex}}</h2>
<h2>当前求和为:{{number}}</h2>
<button @click="add">点我number++</button>
<button @click="sendStudentName">点我把学生姓名给App</button>
<button @click="unbind">解绑xiaolin事件</button>
<button @click="death">销毁当前Student组件的实例(vc)</button>
</div>
</template>
<script>
export default {
name:'StudentS',
data() {
return {
name:'小林',
sex:'男',
number:0
}
},
methods:{
add(){
console.log('add回调被调用了');
this.number++;
},
sendStudentName(){
// 触发Studnet组件实例身上的xiaolin事件
this.$emit('xiaolin',this.name,1,2,3,4)
// this.$emit('demo');
},
unbind(){
this.$off('xiaolin');//解绑一个自定义事件
// this.$off(['xiaolin','demo']);//解绑多个自定义事件
// this.$off();//解绑所有自定义事件
},
death(){
this.$destroy();//销毁了当前Student组件的实例,销毁后所有Student实例的自定义事件全都不奏效了
}
}
}
</script>
<style scoped>
.student{
background-color: orange;
padding: 5px;
margin-top: 30px;
}
</style>
App.vue
<template>
<div class="app">
<h1>{{msg}},学生姓名是:{{studentName}}</h1>
<!-- 通过父组件给子组件传递函数类型的props实现:子给父传递数据 -->
<School :getSchollName='getSchollName'/>
<!-- 通过父组件给子组件绑定一个自定义事件实现:子给父传递数据(第一种写法,使用v-on,或@) -->
<!-- <Student @xiaolin='getStudentName' @demo='m1'/> -->
<!-- 通过父组件给子组件绑定一个自定义事件实现:子给父传递数据(第二种写法,使用ref) -->
<!-- native声明使用原生的js事件click -->
<!-- 会把Student组件最外层容器作为触发事件的元素 -->
<Student ref='studnet' @click.native='show'/>
</div>
</template>
<script>
import School from './components/School';
import Student from './components/Student'
export default {
name:'App',
components:{Student,School},
data(){
return{
msg:'你好啊!',
studentName:''
}
},
methods:{
getSchollName(name){
console.log("App收到了学校名:",name);
},
getStudentName(name,...params){
console.log('App收到了学生姓名:',name,params);
this.studentName = name;
},
m1(){
console.log('demo事件被触发了');
},
show(){
console.log(111);
}
},
mounted(){
// setTimeout(()=>{
// this.$refs.studnet.$on('xiaolin',this.getStudentName); //绑定自定义事件
// },3000);
// this.$refs.studnet.$once('xiaolin',this.getStudentName);//绑定自定义事件(一次性)
this.$refs.studnet.$on('xiaolin',this.getStudentName);
/* this.$refs.studnet.$on('xiaolin',(name,...params)=>{
console.log('App收到了学生姓名:',name,params);
// console.log(this);//此处的this是Studnet组件
this.studentName = name;
}); */
}
}
</script>
<style scoped>
.app{
background-color: gray;
padding: 5px;
}
</style>
main.js
// 引入Vue
import Vue from "vue";
// 引入App
import App from './App.vue';
// 关闭生产提示
Vue.config.productionTip=false;
// 创建vm
new Vue({
el:'#app',
render:h=>h(App),
/* mounted(){
setTimeout(()=>{
this.$destroy();
},3000);
} */
});
总结
-
一种组件间通信的方式,适用于:子组件 ===> 父组件
-
使用场景:A是父组件,B是子组件,B想给A传数据,那么就要在A中给B绑定自定义事件(事件的回调在A中)。
-
绑定自定义事件:
-
第一种方式,在父组件中:
<Demo @atguigu="test"/>或<Demo v-on:atguigu="test"/> -
第二种方式,在父组件中:
<Demo ref="demo"/> ...... mounted(){ this.$refs.xxx.$on('atguigu',this.test) } -
若想让自定义事件只能触发一次,可以使用
once修饰符,或$once方法。
-
-
触发自定义事件:
this.$emit('atguigu',数据) -
解绑自定义事件
this.$off('atguigu') -
组件上也可以绑定原生DOM事件,需要使用
native修饰符。 -
注意:通过
this.$refs.xxx.$on('atguigu',回调)绑定自定义事件时,回调要么配置在methods中,要么用箭头函数,否则this指向会出问题!
33、ToDoList-----自定义事件
修改App组件
<template>
<div id="root">
<div class="todo-container">
<div class="todo-wrap">
<MyHeader @addTodo="addTodo"></MyHeader>
<MyList :deleteTodo="deleteTodo" :checkTodo="checkTodo" :todos="todos"></MyList>
<MyFooter @deleteDoneTodo="deleteDoneTodo" @checkAllTodo="checkAllTodo" :todos="todos"></MyFooter>
</div>
</div>
</div>
</template>
修改MyHeader组件
methods: {
add(event){
// 判断输入框是否为空
if(!event.target.value.trim()){
return alert("输入不能为空!");
}
// 将用户的输入包装成为一个todo对象
const todoObj = {
id:nanoid(),
title:event.target.value,
done:false
}
//修改此部分
// 将对象交给App,让App添加对象
this.$emit('addTodo',todoObj);
// 清空输入框
event.target.value='';
// console.log(event.target.value);
}
},
修改MyFooter组件
computed:{
total(){
return this.todos.length;
},
doneTotal(){
return this.todos.reduce((pre,current)=>pre+(current.done ? 1 : 0),0);
},
isAll:{
get(){
return (this.doneTotal===this.total &&this.total>0);
},
set(value){
// this.checkAllTodo(value);
this.$emit('checkAllTodo',value);
}
}
},
methods:{
clearDone(){
// this.deleteDoneTodo();
this.$emit('deleteDoneTodo');
}
}
另外删除props中没用的值的引入
34、全局事件总线--实现任意组件间通信
源代码
SChool.vue
<template>
<div class="school">
<h2>学校名称:{{name}}</h2>
<h2>学校地址:{{address}}</h2>
</div>
</template>
<script>
export default {
name:'SchoolS',
data() {
return {
name:'尚硅谷',
address:'北京',
}
},
mounted(){
// console.log('School',window.x);
// console.log('School',this.x);
this.$bus.$on('hello',(data)=>{
console.log('我是School组件,我收到了数据:',data);
});
},
beforeDestroy(){
this.$bus.$off('hello');
}
}
</script>
<style lang="less" scoped>
.school{
background-color: skyblue;
padding: 5px;
}
</style>
Student.vue
<template>
<div class="student">
<h2>学生姓名:{{name}}</h2>
<h2>学生性别:{{sex}}</h2>
<button @click="sendStudentName">把学生名给School组件</button>
</div>
</template>
<script>
export default {
name:'StudentS',
data() {
return {
name:'小林',
sex:'男',
}
},
mounted(){
// console.log('Student',window.x);
// console.log('Student',this.x);
},
methods: {
sendStudentName(){
this.$bus.$emit('hello',this.name);
}
},
}
</script>
<style scoped>
.student{
background-color: orange;
padding: 5px;
margin-top: 30px;
}
</style>
App.vue
<template>
<div class="app">
<h1>{{msg}}</h1>
<School/>
<Student/>
</div>
</template>
<script>
import School from './components/School';
import Student from './components/Student'
export default {
name:'App',
components:{Student,School},
data(){
return{
msg:'你好啊!'
}
},
}
</script>
<style scoped>
.app{
background-color: gray;
padding: 5px;
}
</style>
main.js
// 引入Vue
import Vue from "vue";
// 引入App
import App from './App.vue';
// 关闭生产提示
Vue.config.productionTip=false;
// window.x=false;
// const Demo = Vue.extend({});
// const d = new Demo();
// Vue.prototype.x = d;
// 创建vm
new Vue({
el:'#app',
render:h=>h(App),
beforeCreate(){
Vue.prototype.$bus = this; //安装全局事件总线
}
});
总结
-
一种组件间通信的方式,适用于任意组件间通信。
-
安装全局事件总线:
new Vue({ ...... beforeCreate() { Vue.prototype.$bus = this //安装全局事件总线,$bus就是当前应用的vm }, ...... }) -
使用事件总线:
-
接收数据:A组件想接收数据,则在A组件中给$bus绑定自定义事件,事件的回调留在A组件自身。
methods(){ demo(data){......} } ...... mounted() { this.$bus.$on('xxxx',this.demo) } -
提供数据:
this.$bus.$emit('xxxx',数据)
-
-
最好在beforeDestroy钩子中,用$off去解绑当前组件所用到的事件。
35、ToDoList-----全局事件总线
在ToDoList自定义事件的基础上修改
1、安装全局事件总线(main.js)
beforeCreate(){
Vue.prototype.$bus = this; // 安装全局事件总线
}
2、删除App组件给MyList组件传的数据(剩下todos)
<MyList :todos="todos"></MyList>
3、删除MyList接收的数据(剩下todos)以及不要向MyItem传送数据
1、
props:['todos']
2、
<MyItem
v-for="todoObj in todos"
:key="todoObj.id"
:thing="todoObj"
/>
4、删除MyItem接收的数据(剩下thing)
props:[ 'thing']
5、在App组件声明绑定事件和解绑事件逻辑
mounted(){
this.$bus.$on('checkTodo',this.checkTodo);
this.$bus.$on('deleteTodo',this.deleteTodo);
},
beforeDestroy(){
this.$bus.$off('checkTodo');
this.$bus.$off('deleteTodo');
}
6、在MyItem中声明触发事件逻辑(即传送数据)
// 勾选or取消勾选
handleCheck(id){
// console.log(id);
// 通知App组件将对应的todo对象的done值取反
// this.checkTodo(id);
this.$bus.$emit('checkTodo',id);
},
deleteItem(id,title){
if(confirm('确定删除"'+title+'"这个任务项吗?')){
// console.log(id,title);
// 通知App删除
// this.deleteTodo(id);
this.$bus.$emit('deleteTodo',id);
}
}
36、消息订阅与发布
-
一种组件间通信的方式,适用于任意组件间通信。
-
使用步骤:
-
安装pubsub:
npm i pubsub-js -
引入:
import pubsub from 'pubsub-js' -
接收数据:A组件想接收数据,则在A组件中订阅消息,订阅的回调留在A组件自身。
methods(){ demo(data){......} } ...... mounted() { this.pid = pubsub.subscribe('xxx',this.demo) //订阅消息 } -
提供数据:
pubsub.publish('xxx',数据) -
最好在beforeDestroy钩子中,用
PubSub.unsubscribe(pid)去取消订阅。
-
订阅消息
methods: {
demo(msgName,data){
console.log("有人发布了hello消息,hello消息的回调执行了",data);
}
},
mounted(){
/* this.pubId = pubsub.subscribe('hello',(msgName,data)=>{
console.log(this);
console.log("有人发布了hello消息,hello消息的回调执行了",data);
}); */
this.pubId = pubsub.subscribe('hello',this.demo);
},
beforeDestroy(){
// this.$bus.$off('hello');
pubsub.unsubscribe(this.pubId);
}
发布消息
methods: {
sendStudentName(){
// this.$bus.$emit('hello',this.name);
pubSub.publish('hello',666);
}
},
37、TodoList---消息订阅与发布
在之前案例的基础上修改
1、修改App组件methods中的deleteTodo方法,参数需要改成两个,使用_占位
// 删除一个todo项
deleteTodo(_,id){
this.todos = this.todos.filter(todo=>todo.id !==id);
},
2、修改App组件
mounted(){
this.$bus.$on('checkTodo',this.checkTodo);
this.pubId=pubsub.subscribe('deleteTodo',this.deleteTodo)
},
beforeDestroy(){
this.$bus.$off('checkTodo');
// this.$bus.$off('deleteTodo');
pubsub.unsubscribe(this.pubId);
}
3、修改MyItem组件methods
deleteItem(id,title){
if(confirm('确定删除"'+title+'"这个任务项吗?')){
// console.log(id,title);
// 通知App删除
// this.deleteTodo(id);
// this.$bus.$emit('deleteTodo',id);
pubSub.publish('deleteTodo',id);
}
}
38、TodoList--添加编辑功能
源码
MyHeader.vue
<template>
<div class="todo-header">
<!-- <input v-model="title" type="text" placeholder="请输入你的任务名称,按回车键确认" @keyup.enter="add"/> -->
<input type="text" placeholder="请输入你的任务名称,按回车键确认" @keyup.enter="add"/>
</div>
</template>
<script>
import {nanoid} from 'nanoid'
export default {
name:'MyHeader',
/* data(){
return{
title:'',
}
}, */
methods: {
add(event){
// 判断输入框是否为空
if(!event.target.value.trim()){
return alert("输入不能为空!");
}
// 将用户的输入包装成为一个todo对象
const todoObj = {
id:nanoid(),
title:event.target.value,
done:false
}
// 将对象交给App,让App添加对象
this.$emit('addTodo',todoObj);
// 清空输入框
event.target.value='';
// console.log(event.target.value);
}
},
}
</script>
<style scoped>
/*header*/
.todo-header input {
width: 560px;
height: 28px;
font-size: 14px;
border: 1px solid #ccc;
border-radius: 4px;
padding: 4px 7px;
}
.todo-header input:focus {
outline: none;
border-color: rgba(82, 168, 236, 0.8);
box-shadow: inset 0 1px 1px rgba(0, 0, 0, 0.075), 0 0 8px rgba(82, 168, 236, 0.6);
}
</style>
MyList.vue
<template>
<ul class="todo-main">
<MyItem
v-for="todoObj in todos"
:key="todoObj.id"
:thing="todoObj"
/>
</ul>
</template>
<script>
import MyItem from './MyItem';
export default {
name:'MyList',
components:{
MyItem,
},
props:[
'todos',
]
}
</script>
<style scoped>
/*main*/
.todo-main {
margin-left: 0px;
border: 1px solid #ddd;
border-radius: 2px;
padding: 0px;
}
.todo-empty {
height: 40px;
line-height: 40px;
border: 1px solid #ddd;
border-radius: 2px;
padding-left: 5px;
margin-top: 10px;
}
</style>
MyItem.vue
<template>
<li >
<label>
<input type="checkbox" :checked='thing.done' @change="handleCheck(thing.id)"/>
<!-- 如下代码也能实现功能,但是不太推荐,违背了不能修改props的原则 -->
<!-- <input type="checkbox" v-model="thing.done"/> -->
<span v-show="!thing.isEdit">{{thing.title}}</span>
<input
type="text"
v-show="thing.isEdit"
:value="thing.title"
@blur="handleBlur(thing,$event)"
ref="inputTitle"
>
</label>
<button @click="deleteItem(thing.id,thing.title)" class="btn btn-danger">删除</button>
<button v-show="!thing.isEdit" @click="handleEdit(thing)" class="btn btn-edit">编辑</button>
</li>
</template>
<script>
import pubSub from 'pubsub-js'
import func from 'vue-editor-bridge';
export default {
name:'MyItem',
props:[
// 声明接收thing对象
'thing',
],
methods:{
// 勾选or取消勾选
handleCheck(id){
// console.log(id);
// 通知App组件将对应的todo对象的done值取反
// this.checkTodo(id);
this.$bus.$emit('checkTodo',id);
},
deleteItem(id,title){
if(confirm('确定删除"'+title+'"这个任务项吗?')){
// console.log(id,title);
// 通知App删除
// this.deleteTodo(id);
// this.$bus.$emit('deleteTodo',id);
pubSub.publish('deleteTodo',id);
}
},
// 编辑功能
handleEdit(thing){
if(Object.prototype.hasOwnProperty.call(thing, 'isEdit')){
console.log('有');
thing.isEdit=true;
}else{
console.log('无');
this.$set(thing,'isEdit',true);
}
/* setTimeout(()=>{
this.$refs.inputTitle.focus();
},200) ; */
// 页面重新解析完毕再执行这个函数
this.$nextTick(function(){
this.$refs.inputTitle.focus();
});
},
// 失去焦点回调,实现修改数据的地方
handleBlur(thing,e){
thing.isEdit=false;
if(!e.target.value.trim()){
return alert('输入不能为空!');
}
this.$bus.$emit('updateTodo',thing.id,e.target.value);
}
}
}
</script>
<style scoped>
/*item*/
li {
list-style: none;
height: 36px;
line-height: 36px;
padding: 0 5px;
border-bottom: 1px solid #ddd;
}
li label {
float: left;
cursor: pointer;
}
li label li input {
vertical-align: middle;
margin-right: 6px;
position: relative;
top: -1px;
}
li button {
float: right;
display: none;
margin-top: 3px;
}
li:before {
content: initial;
}
li:last-child {
border-bottom: none;
}
li:hover{
background-color: yellowgreen;
}
li:hover button{
display: block;
}
</style>
MyFooter.vue
<template>
<div class="todo-footer" v-show="total">
<label>
<!-- <input type="checkbox" :checked='isAll' @change='checkAll'/> -->
<input type="checkbox" v-model="isAll"/>
</label>
<span>
<span>已完成{{doneTotal}}</span> / 全部{{total}}
</span>
<button class="btn btn-danger" @click="clearDone">清除已完成任务</button>
</div>
</template>
<script>
export default {
name:'MyFooter',
props:[
'todos',
],
computed:{
total(){
return this.todos.length;
},
doneTotal(){
/* let i = 0;
this.todos.forEach((todo)=>{
if(todo.done){
i++;
}
})
return i; */
/* const x = this.todos.reduce((pre,current)=>{
console.log("@",pre,current);
return pre+(current.done ? 1 : 0);
},0);
return x; */
return this.todos.reduce((pre,current)=>pre+(current.done ? 1 : 0),0);
},
/* isAll(){
return (this.doneTotal===this.total &&this.total>0);
} */
isAll:{
get(){
return (this.doneTotal===this.total &&this.total>0);
},
set(value){
// this.checkAllTodo(value);
this.$emit('checkAllTodo',value);
}
}
},
methods:{
/* checkAll(e){
this.checkAllTodo(e.target.checked);
} */
clearDone(){
// this.deleteDoneTodo();
this.$emit('deleteDoneTodo');
}
}
}
</script>
<style scoped>
/*footer*/
.todo-footer {
height: 40px;
line-height: 40px;
padding-left: 6px;
margin-top: 5px;
}
.todo-footer label {
display: inline-block;
margin-right: 20px;
cursor: pointer;
}
.todo-footer label input {
position: relative;
top: -1px;
vertical-align: middle;
margin-right: 5px;
}
.todo-footer button {
float: right;
margin-top: 5px;
}
</style>
App.vue
<template>
<div id="root">
<div class="todo-container">
<div class="todo-wrap">
<MyHeader @addTodo="addTodo"></MyHeader>
<MyList :todos="todos"></MyList>
<MyFooter @deleteDoneTodo="deleteDoneTodo" @checkAllTodo="checkAllTodo" :todos="todos"></MyFooter>
</div>
</div>
</div>
</template>
<script>
import pubsub from 'pubsub-js';
import MyHeader from './components/MyHeader';
import MyList from './components/MyList';
import MyFooter from './components/MyFooter';
export default {
name:'App',
components:{
MyHeader,
MyList,
MyFooter
},
data(){
return{
todos:JSON.parse(localStorage.getItem('todos')) || []
}
},
methods: {
// 添加一个todo
addTodo(todoObj){
// console.log('我是App组件,我收到了数据:'+x);
this.todos.unshift(todoObj);
},
//取消勾选一个todo
checkTodo(id){
this.todos.forEach((todo)=>{
if(todo.id===id) todo.done=!todo.done;
})
},
//更新一个todo
updateTodo(id,title){
this.todos.forEach((todo)=>{
if(todo.id===id) todo.title=title;
})
},
// 删除一个todo项
deleteTodo(_,id){
this.todos = this.todos.filter(todo=>todo.id !==id);
},
// 全选/取消全选
checkAllTodo(done){
this.todos.forEach((todo)=>{
todo.done=done;
});
},
// 删除已完成的任务(即done为true的todo)
deleteDoneTodo(){
// 删除
// 遍历所有todo
/* this.todos.forEach((todo)=>{
// 调用方法删除
if(todo.done){
this.deleteTodo(todo.id);
}
}); */
// 提示
if(confirm('你确定要清除已完成的任务吗?')){
// 过滤掉
this.todos = this.todos.filter((todo)=>{
return !todo.done;
});
}
}
},
watch:{
todos:{
deep:true,
handler(value){
localStorage.setItem('todos',JSON.stringify(value));
}
}
},
mounted(){
this.$bus.$on('checkTodo',this.checkTodo);
this.$bus.$on('updateTodo',this.updateTodo);
this.pubId=pubsub.subscribe('deleteTodo',this.deleteTodo)
},
beforeDestroy(){
this.$bus.$off('checkTodo');
this.$bus.$off('updateTodo');
// this.$bus.$off('deleteTodo');
pubsub.unsubscribe(this.pubId);
}
}
</script>
<style>
/*base*/
body {
background: #fff;
}
.btn {
display: inline-block;
padding: 4px 12px;
margin-bottom: 0;
font-size: 14px;
line-height: 20px;
text-align: center;
vertical-align: middle;
cursor: pointer;
box-shadow: inset 0 1px 0 rgba(255, 255, 255, 0.2), 0 1px 2px rgba(0, 0, 0, 0.05);
border-radius: 4px;
}
.btn-danger {
color: #fff;
background-color: #da4f49;
border: 1px solid #bd362f;
}
.btn-edit {
color: #fff;
background-color: skyblue;
border: 1px solid rgb(70, 158, 193);
margin-right: 5px;
}
.btn-danger:hover {
color: #fff;
background-color: #bd362f;
}
.btn-edit:hover {
color: #fff;
background-color: rgb(70, 158, 193);
}
.btn:focus {
outline: none;
}
.todo-container {
width: 600px;
margin: 0 auto;
}
.todo-container .todo-wrap {
padding: 10px;
border: 1px solid #ddd;
border-radius: 5px;
}
</style>
main.js
// 引入Vue
import Vue from "vue";
// 引入App
import App from './App.vue';
// 关闭生产提示
Vue.config.productionTip=false;
// 创建vm
new Vue({
el:'#app',
render:h=>h(App),
beforeCreate(){
Vue.prototype.$bus = this; // 安装全局事件总线
}
});
nextTick
1. 语法:```this.$nextTick(回调函数)```
2. 作用:在下一次 DOM 更新结束后执行其指定的回调。
3. 什么时候用:当改变数据后,要基于更新后的新DOM进行某些操作时,要在nextTick所指定的回调函数中执行。
39、Vue中的过渡和动画效果
-
作用:在插入、更新或移除 DOM元素时,在合适的时候给元素添加样式类名。
-
图示:
-
写法:
-
准备好样式:
- 元素进入的样式:
- v-enter:进入的起点
- v-enter-active:进入过程中
- v-enter-to:进入的终点
- 元素离开的样式:
- v-leave:离开的起点
- v-leave-active:离开过程中
- v-leave-to:离开的终点
- 元素进入的样式:
-
使用
<transition>包裹要过度的元素,并配置name属性:<transition name="hello"> <h1 v-show="isShow">你好啊!</h1> </transition> -
备注:若有多个元素需要过度,则需要使用:
<transition-group>,且每个元素都要指定key值。
-
源码
test.vue
<template>
<div>
<button @click="isShow=!isShow">显示/隐藏</button>
<transition name="hello" appear>
<h1 v-show="isShow">你好啊</h1>
</transition>
</div>
</template>
<script>
export default {
name:'TestS',
data(){
return {
isShow:true
}
},
}
</script>
<style scoped>
h1{
background-color: orange;
}
.hello-enter-active{
animation: xiaolin 1s;
}
.hello-leave-active{
animation: xiaolin 1s reverse;
}
@keyframes xiaolin {
from{
transform: translateX(-100%);
}
to{
transform: translateX(0px);
}
}
</style>
test2.vue
<template>
<div>
<button @click="isShow=!isShow">显示/隐藏</button>
<!-- <transition name="hello" appear>
<h1 v-show="isShow">你好啊</h1>
</transition> -->
<transition-group name="hello" appear>
<h1 v-show="!isShow" key="1">你好啊</h1>
<h1 v-show="isShow" key="2">尚硅谷</h1>
</transition-group>
</div>
</template>
<script>
export default {
name:'TestS',
data(){
return {
isShow:true
}
},
}
</script>
<style scoped>
h1{
background-color: orange;
}
/* 进入的起点 离开的终点*/
.hello-enter,.hello-leave-to{
transform: translateX(-100%);
}
.hello-enter-active,.hello-leave-active{
transition: 0.5s linear;
}
/* 进入的终点 离开的起点*/
.hello-enter-to,.hello-leave{
transform: translateX(0);
}
</style>
test3.vue
<template>
<div>
<button @click="isShow=!isShow">显示/隐藏</button>
<!-- <transition name="hello" appear>
<h1 v-show="isShow">你好啊</h1>
</transition> -->
<transition-group
appear
name="animate__animated animate__bounce"
enter-active-class="animate__swing"
leave-active-class="animate__backOutUp"
>
<h1 v-show="!isShow" key="1">你好啊</h1>
<h1 v-show="isShow" key="2">尚硅谷</h1>
</transition-group>
</div>
</template>
<script>
import 'animate.css'
export default {
name:'TestS',
data(){
return {
isShow:true
}
},
}
</script>
<style scoped>
h1{
background-color: orange;
}
</style>
App.vue
<template>
<div>
<Test></Test>
<hr>
<Test2></Test2>
<hr>
<Test3></Test3>
</div>
</template>
<script>
import Test from './components/test';
import Test2 from './components/test2';
import Test3 from './components/test3';
export default {
name:'App',
components:{
Test,
Test2,
Test3,
}
}
</script>
main.js
// 引入Vue
import Vue from "vue";
// 引入App
import App from './App.vue';
// 关闭生产提示
Vue.config.productionTip=false;
// 创建vm
new Vue({
el:'#app',
render:h=>h(App),
beforeCreate(){
Vue.prototype.$bus = this; // 安装全局事件总线
}
});
40、TodoList案例---动画
两种方案
1、修改MyList.vue(使用transition-group)
<template>
<ul class="todo-main">
<transition-group name="todo" appear>
<MyItem
v-for="todoObj in todos"
:key="todoObj.id"
:thing="todoObj"
/>
</transition-group>
</ul>
</template>
<script>
import MyItem from './MyItem';
export default {
name:'MyList',
components:{
MyItem,
},
props:[
'todos',
]
}
</script>
<style scoped>
/*main*/
.todo-main {
margin-left: 0px;
border: 1px solid #ddd;
border-radius: 2px;
padding: 0px;
}
.todo-empty {
height: 40px;
line-height: 40px;
border: 1px solid #ddd;
border-radius: 2px;
padding-left: 5px;
margin-top: 10px;
}
.todo-enter-active{
animation: xiaolin 1s;
}
.todo-leave-active{
animation: xiaolin 1s reverse;
}
@keyframes xiaolin {
from{
transform: translateX(+100%);
}
to{
transform: translateX(0px);
}
}
</style>
2、修改MyItem.vue(使用transition)
<template>
<transition name="todo" appear>
<li >
<label>
<input type="checkbox" :checked='thing.done' @change="handleCheck(thing.id)"/>
<!-- 如下代码也能实现功能,但是不太推荐,违背了不能修改props的原则 -->
<!-- <input type="checkbox" v-model="thing.done"/> -->
<span v-show="!thing.isEdit">{{thing.title}}</span>
<input
type="text"
v-show="thing.isEdit"
:value="thing.title"
@blur="handleBlur(thing,$event)"
ref="inputTitle"
>
</label>
<button @click="deleteItem(thing.id,thing.title)" class="btn btn-danger">删除</button>
<button v-show="!thing.isEdit" @click="handleEdit(thing)" class="btn btn-edit">编辑</button>
</li>
</transition>
</template>
<script>
import pubSub from 'pubsub-js'
export default {
name:'MyItem',
props:[
// 声明接收thing对象
'thing',
],
methods:{
// 勾选or取消勾选
handleCheck(id){
// console.log(id);
// 通知App组件将对应的todo对象的done值取反
// this.checkTodo(id);
this.$bus.$emit('checkTodo',id);
},
deleteItem(id,title){
if(confirm('确定删除"'+title+'"这个任务项吗?')){
// console.log(id,title);
// 通知App删除
// this.deleteTodo(id);
// this.$bus.$emit('deleteTodo',id);
pubSub.publish('deleteTodo',id);
}
},
// 编辑功能
handleEdit(thing){
if(Object.prototype.hasOwnProperty.call(thing, 'isEdit')){
console.log('有');
thing.isEdit=true;
}else{
console.log('无');
this.$set(thing,'isEdit',true);
}
/* setTimeout(()=>{
this.$refs.inputTitle.focus();
},200) ; */
// 页面重新解析完毕再执行这个函数
this.$nextTick(function(){
this.$refs.inputTitle.focus();
});
},
// 失去焦点回调,实现修改数据的地方
handleBlur(thing,e){
thing.isEdit=false;
if(!e.target.value.trim()){
return alert('输入不能为空!');
}
this.$bus.$emit('updateTodo',thing.id,e.target.value);
}
}
}
</script>
<style scoped>
/*item*/
li {
list-style: none;
height: 36px;
line-height: 36px;
padding: 0 5px;
border-bottom: 1px solid #ddd;
}
li label {
float: left;
cursor: pointer;
}
li label li input {
vertical-align: middle;
margin-right: 6px;
position: relative;
top: -1px;
}
li button {
float: right;
display: none;
margin-top: 3px;
}
li:before {
content: initial;
}
li:last-child {
border-bottom: none;
}
li:hover{
background-color: yellowgreen;
}
li:hover button{
display: block;
}
/* .todo-enter-active{
animation: xiaolin 1s;
}
.todo-leave-active{
animation: xiaolin 1s reverse;
}
@keyframes xiaolin {
from{
transform: translateX(+100%);
}
to{
transform: translateX(0px);
}
} */
</style>
41、Vue脚手架配置代理服务器
方法一
在vue.config.js中添加如下配置:
devServer:{
proxy:"http://localhost:5000"
}
说明:
- 优点:配置简单,请求资源时直接发给前端(8080)即可。
- 缺点:不能配置多个代理,不能灵活的控制请求是否走代理。
- 工作方式:若按照上述配置代理,当请求了前端不存在的资源时,那么该请求会转发给服务器 (优先匹配前端资源)
方法二
编写vue.config.js配置具体代理规则:
module.exports = {
devServer: {
proxy: {
'/api1': {// 匹配所有以 '/api1'开头的请求路径
target: 'http://localhost:5000',// 代理目标的基础路径
changeOrigin: true,
pathRewrite: {'^/api1': ''}
},
'/api2': {// 匹配所有以 '/api2'开头的请求路径
target: 'http://localhost:5001',// 代理目标的基础路径
changeOrigin: true,
pathRewrite: {'^/api2': ''}
}
}
}
}
/*
changeOrigin设置为true时,服务器收到的请求头中的host为:localhost:5000
changeOrigin设置为false时,服务器收到的请求头中的host为:localhost:8080
changeOrigin默认值为true
*/
说明:
- 优点:可以配置多个代理,且可以灵活的控制请求是否走代理。
- 缺点:配置略微繁琐,请求资源时必须加前缀。
跨域请求:协议、域名、端口号
解决跨域:1、cors 2、jsonp 3、代理服务器 4、Nginx反向代理
服务器之间不使用ajax请求,没有跨域问题,不受同源策略影响
源码
App.vue
<template>
<div id="root">
<button @click="getStudnets">获取学生信息</button>
<button @click="getCars">获取汽车信息</button>
</div>
</template>
<script>
import axios from 'axios'
export default {
name:'App',
methods: {
getStudnets(){
axios.get('http://localhost:8080/xiaolin/students').then(
response=>{
console.log('请求成功了',response.data);
},
error=>{
console.log('请求失败了',error.message);
}
)
},
getCars(){
axios.get('http://localhost:8080/lxg/cars').then(
response=>{
console.log('请求成功了',response.data);
},
error=>{
console.log('请求失败了',error.message);
}
)
}
},
}
</script>
main.js
// 引入Vue
import Vue from "vue";
// 引入App
import App from './App.vue';
// 关闭生产提示
Vue.config.productionTip=false;
// 创建vm
new Vue({
el:'#app',
render:h=>h(App),
beforeCreate(){
Vue.prototype.$bus = this; // 安装全局事件总线
}
});
vue.config.js
const { defineConfig } = require('@vue/cli-service')
module.exports = defineConfig({
transpileDependencies: true,
//开启代理服务器(方式一)
/* devServer:{
proxy: 'http://localhost:5000'
} */
//开启代理服务器(方式二)
devServer:{
proxy:{
'/xiaolin':{
target: 'http://localhost:5000',
// 匹配所有/xiaolin开头的替换成空字符串
pathRewrite:{'^/xiaolin':''},
// ws:true, //用于支持websocket,默认true
// changeOrigin: true //用于控制请求头中的host值,默认是true
},
'/lxg':{
target: 'http://localhost:5001',
// 匹配所有/xiaolin开头的替换成空字符串
pathRewrite:{'^/lxg':''},
// ws:true, //用于支持websocket,默认true
// changeOrigin: true //用于控制请求头中的host值,默认是true
},
}
}
})
42、GitHub用户搜索案例
接口地址:api.github.com/search/user…
源码
MyList.vue
<template>
<div class="row">
<!-- 展示用户列表 -->
<div v-show="info.users.length" class="card" v-for="user in info.users" :key="user.id" >
<a :href="user.html_url" target="_blank">
<img :src="user.avatar_url" style='width:100px'/>
</a>
<p class="card-text">{{user.login}}</p>
</div>
<!-- 展示欢迎词 -->
<h1 v-show="info.isFirst">欢迎使用Github用户查询中心!</h1>
<!-- 展示加载中 -->
<div v-show="info.isLoading">
<img src="../assets/img/loading.gif" alt="">
<span class="loading">正在努力加载中......请您耐心等待!</span>
</div>
<!-- 展示错误信息 -->
<h1 v-show="info.errMsg">您的请求出错啦!{{info.errMsg}}</h1>
</div>
</template>
<script>
export default {
name:'MyList',
data(){
return {
info:{
isFirst:true,
isLoading:false,
errMsg:'',
users:[]
}
}
},
mounted(){
// this.$bus.$on('updateListData',(isFirst,isLoading,errMsg,users)=>{
this.$bus.$on('updateListData',(dataObj)=>{
// console.log("我是List组件,我收到了数据:",users);
this.info= {...this.info,...dataObj};
/* this.users=users;
this.isFirst=isFirst;
this.isLoading=isLoading;
this.errMsg=errMsg; */
});
}
}
</script>
<style scoped>
.album {
min-height: 50rem; /* Can be removed; just added for demo purposes */
padding-top: 3rem;
padding-bottom: 3rem;
background-color: #f7f7f7;
}
.card {
float: left;
width: 33.333%;
padding: .75rem;
margin-bottom: 2rem;
border: 1px solid #efefef;
text-align: center;
}
.card > img {
margin-bottom: .75rem;
border-radius: 100px;
}
.card-text {
font-size: 85%;
}
.loading{
font-size: 40px;
}
</style>
Search.vue
<template>
<section class="jumbotron">
<h3 class="jumbotron-heading">Search Github Users</h3>
<div>
<input v-model="keyWord" type="text" placeholder="enter the name you search"/>
<button @click="searchUsers">Search</button>
</div>
</section>
</template>
<script>
import axios from 'axios';
export default {
name:'SearchS',
data(){
return{
keyWord:'',
}
},
methods: {
searchUsers(){
// 请求更新List的数据
// this.$bus.$emit('updateListData',false,true,'',[]);
this.$bus.$emit('updateListData',{isFirst:false,isLoading:true,errMsg:'',users:[]});
//https://api.github.com/search/users?q=${this.keyWord}
axios.get(`https://api.github.com/search/users?q=${this.keyWord}`).then(
response => {
console.log('请求成功了',response.data.items);
// this.$bus.$emit('getUsers',response.data.items);
// this.$bus.$emit('updateListData',false,false,'',response.data.items)
// 请求成功后
this.$bus.$emit('updateListData',{isLoading:false,errMsg:'',users:response.data.items});
},
error =>{
console.log('请求失败了',error.message);
// 请求失败后
this.$bus.$emit('updateListData',{isLoading:false,errMsg:error.message,users:[]});
}
);
}
},
}
</script>
App.vue
<template>
<div class="container">
<Search/>
<MyList/>
</div>
</template>
<script>
// import './assets/css/bootstrap.css'
import Search from './components/Search'
import MyList from './components/MyList'
export default {
name:'App',
components:{
Search,
MyList
}
}
</script>
main.js
//引入Vue
import Vue from 'vue'
//引入App
import App from './App.vue'
//关闭Vue的生产提示
Vue.config.productionTip = false
//创建vm
new Vue({
el:'#app',
render: h => h(App),
beforeCreate() {
Vue.prototype.$bus = this;
},
})
bootstrap.css上官网下载
43、github搜索案例----vue-resource
现已不维护,不推荐使用,但需要了解一下
1、安装插件库:npm i vue-resource
2、引入插件库:import vueResource from 'vue-resource'
3、使用插件库:Vue.use(vueResource)
4、在Search.vue中:只需要将axios更改为this.$http即可,功能一模一样
44、slot插槽
1、效果一(不使用插槽)
2、效果二(默认插槽)
Category.vue
<template>
<div class="category">
<h3>{{title}}分类</h3>
<!-- <ul>
<li v-for="(item,index) in listData" :key="index">{{item}}</li>
</ul> -->
<!-- <img v-show="title=='美食'" src="https://s3.ax1x.com/2021/01/16/srJlq0.jpg"> -->
<!-- 定义一个插槽(占个位,等着组件的使用者进行填充) -->
<slot>默认值,若使用者没有传具体结构,我会出现</slot>
</div>
</template>
App.vue
<template>
<div class="container">
<Category title="美食" :listData="foods">
<img src="https://s3.ax1x.com/2021/01/16/srJlq0.jpg">
</Category>
<Category title="游戏" :listData="games">
<ul>
<li v-for="(game,index) in games" :key="index">{{game}}</li>
</ul>
</Category>
<Category title="电影" :listData="films">
<video controls src="http://clips.vorwaerts-gmbh.de/big_buck_bunny.mp4"></video>
</Category>
</div>
</template>
3、具名插槽
Category.vue
<template>
<div class="category">
<h3>{{title}}分类</h3>
<!-- <ul>
<li v-for="(item,index) in listData" :key="index">{{item}}</li>
</ul> -->
<!-- <img v-show="title=='美食'" src="https://s3.ax1x.com/2021/01/16/srJlq0.jpg"> -->
<!-- 定义一个插槽(占个位,等着组件的使用者进行填充) -->
<slot name="center">默认值,若使用者没有传具体结构,我会出现</slot>
<slot name="footer">默认值,若使用者没有传具体结构,我会出现</slot>
</div>
</template>
App.vue
<template>
<div class="container">
<Category title="美食" :listData="foods">
<img slot="center" src="https://s3.ax1x.com/2021/01/16/srJlq0.jpg">
<a slot="footer" href="https://www.bilibili.com">更多美食</a>
</Category>
<Category title="游戏" :listData="games">
<ul slot="center">
<li v-for="(game,index) in games" :key="index">{{game}}</li>
</ul>
<div slot="footer" class="foot">
<a href="https://www.bilibili.com">单击游戏</a>
<a href="https://www.bilibili.com">网络游戏</a>
</div>
</Category>
<Category title="电影" :listData="films">
<video slot="center" controls src="http://clips.vorwaerts-gmbh.de/big_buck_bunny.mp4"></video>
<template v-slot:footer>
<div class="foot">
<a href="https://www.bilibili.com">经典</a>
<a href="https://www.bilibili.com">热门</a>
<a href="https://www.bilibili.com">推荐</a>
</div>
<h4>欢迎前来观影</h4>
</template>
</Category>
</div>
</template>
4、作用域插槽
App.vue
<template>
<div class="container">
<Category title="游戏">
<template scope="xiaolin">
<ul>
<li v-for="(game,index) in xiaolin.games" :key="index">{{game}}</li>
</ul>
</template>
</Category>
<Category title="游戏" >
<template scope='{games}'>
<ol>
<li v-for="(game,index) in games" :key="index">{{game}}</li>
</ol>
</template>
</Category>
<Category title="游戏">
<template slot-scope="{games}">
<h4 v-for="(game,index) in games" :key="index">{{game}}</h4>
</template>
</Category>
</div>
</template>
Category.vue
<template>
<div class="category">
<h3>{{title}}分类</h3>
<slot :games="games" msg="哈哈哈">默认值,若使用者没有传具体结构,我会出现</slot>
</div>
</template>
5、总结
-
作用:让父组件可以向子组件指定位置插入html结构,也是一种组件间通信的方式,适用于 父组件 ===> 子组件 。
-
分类:默认插槽、具名插槽、作用域插槽
-
使用方式:
-
默认插槽:
父组件中: <Category> <div>html结构1</div> </Category> 子组件中: <template> <div> <!-- 定义插槽 --> <slot>插槽默认内容...</slot> </div> </template> -
具名插槽:
父组件中: <Category> <template slot="center"> <div>html结构1</div> </template> <template v-slot:footer> <div>html结构2</div> </template> </Category> 子组件中: <template> <div> <!-- 定义插槽 --> <slot name="center">插槽默认内容...</slot> <slot name="footer">插槽默认内容...</slot> </div> </template> -
作用域插槽:
-
理解:数据在组件的自身,但根据数据生成的结构需要组件的使用者来决定。(games数据在Category组件中,但使用数据所遍历出来的结构由App组件决定)
-
具体编码:
父组件中: <Category> <template scope="scopeData"> <!-- 生成的是ul列表 --> <ul> <li v-for="g in scopeData.games" :key="g">{{g}}</li> </ul> </template> </Category> <Category> <template slot-scope="scopeData"> <!-- 生成的是h4标题 --> <h4 v-for="g in scopeData.games" :key="g">{{g}}</h4> </template> </Category> 子组件中: <template> <div> <slot :games="games"></slot> </div> </template> <script> export default { name:'Category', props:['title'], //数据在子组件自身 data() { return { games:['红色警戒','穿越火线','劲舞团','超级玛丽'] } }, } </script>
-
-
45、vuex
1、理解vuex
1、vuex是什么?
1、概念:专门在Vue中实现集中式状态(数据)管理的一个Vue插件,对Vue应用中多个组件的共享状态进行集中式的管理(读/写),也是一种组件间通信的方式,且适用于组件间通信。
2、GitHub地址:https://github.com/vuejs/vuex
2、什么时候使用vuex
- 多个组件依赖同一状态
- 来自不同组件的行为需要变更同一状态
2、案例-vue版本
Count.vue
<template>
<div>
<h1>当前求和为:{{sum}}</h1>
<select v-model.number="n">
<option value="1">1</option>
<option value="2">2</option>
<option value="3">3</option>
<!-- <option :value="1">1</option>
<option :value="2">2</option>
<option :value="3">3</option> -->
</select>
<button @click="increment">+</button>
<button @click="decrement">-</button>
<button @click="incrementOdd">当前求和为奇数再加</button>
<button @click="incrementWait">等一等再加</button>
</div>
</template>
<script>
export default {
name:'CountS',
data(){
return{
sum:0,//当前的和
n:1,//用户选中的数字
}
},
methods:{
increment(){
this.sum+=this.n;
},
decrement(){
this.sum-=this.n;
},
incrementOdd(){
if(this.sum%2){
this.sum+=this.n;
}
},
incrementWait(){
setTimeout(()=>{
this.sum+=this.n;
},300);
},
}
}
</script>
<style scoped>
button{
margin-right: 10px;
}
</style>
App.vue
<template>
<div>
<Count></Count>
</div>
</template>
<script>
import Count from './components/Count'
export default {
name:'App',
components:{
Count
},
}
</script>
main.js
//引入Vue
import Vue from 'vue'
//引入App
import App from './App.vue'
//引入插件
import vueResource from 'vue-resource'
//关闭Vue的生产提示
Vue.config.productionTip = false
// 使用插件
Vue.use(vueResource)
//创建vm
new Vue({
el:'#app',
render: h => h(App),
beforeCreate() {
Vue.prototype.$bus = this;
},
})
3、Vuex工作原理图
Mutate:包含多个直接更新state的方法,值为对象,不能写异步代码
State:vuex管理的状态对象------保存数据,唯一的
Actions:包含多个响应用户动作的回调函数,值为对象;通过commit()触发mutation函数调用,间接更新state;使用dispatch触发actions中的回调;可以包含异步代码
getters:包含多个用于返回数据的函数,值为对象
modules:包含多个module,一个module就是一个store的配置对象,与一个组件(包含有共享数据)对应
4、搭建vuex环境
1、npm i vuex
2、Vue.use(Vuex)
3、store
4、vc=>store
vue2中用vuex的3版本:npm i vuex@3
vue3中用vuex的4版本
1、在src下新建文件夹store,在文件夹中新建文件index.js
2、在main.js中引入store
3、在new Vue中添加store配置项
index.js
// 该文件用于创建Vuex中最为核心的store
import Vue from 'vue'
// 引入Vuex
import Vuex from 'vuex'
Vue.use(Vuex)
// 准备actions---用于响应组件中的动作
const actions = {}
// 准备mutations---用于操作数据(state)
const mutations = {}
// 准备state---用于存储数据
const state = {}
// 创建store 暴露store
export default new Vuex.Store({
actions,
mutations,
state,
})
5、vuex实现案例
Count.vue
<template>
<div>
<h1>当前求和为:{{$store.state.sum}}</h1>
<select v-model.number="n">
<option value="1">1</option>
<option value="2">2</option>
<option value="3">3</option>
<!-- <option :value="1">1</option>
<option :value="2">2</option>
<option :value="3">3</option> -->
</select>
<button @click="increment">+</button>
<button @click="decrement">-</button>
<button @click="incrementOdd">当前求和为奇数再加</button>
<button @click="incrementWait">等一等再加</button>
</div>
</template>
<script>
export default {
name:'CountS',
data(){
return{
n:1,//用户选中的数字
}
},
methods:{
increment(){
// this.$store.dispatch('add',this.n);
this.$store.commit('ADD',this.n);
},
decrement(){
// this.$store.dispatch('decrement',this.n);
this.$store.commit('DECREMENT',this.n);
},
incrementOdd(){
/* if(this.$store.state.sum % 2){
this.$store.dispatch('add',this.n);
} */
this.$store.dispatch('addOdd',this.n);
},
incrementWait(){
/* setTimeout(()=>{
this.$store.dispatch('add',this.n);
},500); */
this.$store.dispatch('addWait',this.n);
},
},
}
</script>
<style scoped>
button{
margin-right: 10px;
}
</style>
index.js
// 该文件用于创建Vuex中最为核心的store
import Vue from 'vue'
// 引入Vuex
import Vuex from 'vuex'
Vue.use(Vuex)
// 准备actions---用于响应组件中的动作
const actions = {
/* add(context,value){
// console.log('actions中的add被调用了',context,value);
context.commit('ADD',value);
},
decrement(context,value){
context.commit('DECREMENT',value);
}, */
addOdd(context,value){
// console.log('actions中的add被调用了',context,value);
if(context.state.sum % 2){
context.commit('ADD',value);
}
},
addWait(context,value){
// console.log('actions中的add被调用了',context,value);
setTimeout(()=>{
context.commit('ADD',value);
},500)
},
}
// 准备mutations---用于操作数据(state)
const mutations = {
ADD(state,value){
// console.log('mutations中的ADD被调用了',state,value);
state.sum+=value;
},
DECREMENT(state,value){
state.sum-=value;
}
}
// 准备state---用于存储数据
const state = {
sum:0,//当前的和
}
// 创建store 暴露store
export default new Vuex.Store({
actions,
mutations,
state,
})
App.vue
<template>
<div>
<Count></Count>
</div>
</template>
<script>
import Count from './components/Count'
export default {
name:'App',
components:{
Count
},
mounted() {
console.log('App',this);
},
}
</script>
main.js
//引入Vue
import Vue from 'vue'
//引入App
import App from './App.vue'
//引入插件
import vueResource from 'vue-resource'
// 引入store
import store from './store'
//关闭Vue的生产提示
Vue.config.productionTip = false
// 使用插件
Vue.use(vueResource)
// Vue.use(Vuex)
//创建vm
new Vue({
el:'#app',
render: h => h(App),
beforeCreate() {
Vue.prototype.$bus = this;
},
// store:'hello',
store,
data:{
msg:'test'
}
})
6、总结
-
初始化数据、配置
actions、配置mutations,操作文件store.js//引入Vue核心库 import Vue from 'vue' //引入Vuex import Vuex from 'vuex' //引用Vuex Vue.use(Vuex) const actions = { //响应组件中加的动作 jia(context,value){ // console.log('actions中的jia被调用了',miniStore,value) context.commit('JIA',value) }, } const mutations = { //执行加 JIA(state,value){ // console.log('mutations中的JIA被调用了',state,value) state.sum += value } } //初始化数据 const state = { sum:0 } //创建并暴露store export default new Vuex.Store({ actions, mutations, state, }) -
组件中读取vuex中的数据:
$store.state.sum -
组件中修改vuex中的数据:
$store.dispatch('action中的方法名',数据)或$store.commit('mutations中的方法名',数据)备注:若没有网络请求或其他业务逻辑,组件中也可以越过actions,即不写
dispatch,直接编写commit
7、getters的使用
-
概念:当state中的数据需要经过加工后再使用时,可以使用getters加工。
-
在
store.js中追加getters配置...... const getters = { bigSum(state){ return state.sum * 10 } } //创建并暴露store export default new Vuex.Store({ ...... getters }) -
组件中读取数据:
$store.getters.bigSum
1、修改index.js
// 准备getters----用于量state中的数据进行加工
const getters = {
bigSum(state){
return state.sum*10
}
}
// 创建store 暴露store
export default new Vuex.Store({
actions,
mutations,
state,
getters
})
2、 修该Count.vue
<h3>当前求和的10倍是:{{$store.getters.bigSum}}</h3>
8、mapState与mapGetters
修改Count.vue
<h1>当前求和为:{{sum}}</h1>
<h3>当前求和的10倍是:{{bigSum}}</h3>
<h3>我在{{school}},学习{{subject}}</h3>
computed:{
// 靠程序员自己去写计算属性
/* he(){
return this.$store.state.sum
},
xuexiao(){
return this.$store.state.school
},
subject(){
return this.$store.state.subject
}, */
sum(){
return this.$store.state.sum
},
school(){
return this.$store.state.school
},
subject(){
return this.$store.state.subject
},
// 借助mapState生成计算属性,从state读取数据(对象写法)
// ...mapState({he:'sum',xuexiao:'school',subject:'subject'}),
// 借助mapState生成计算属性,从state读取数据(数组写法)
...mapState(['sum','school','subject']),
/* ******************************* */
/* bigSum(){
return this.$store.getters.bigSum
}, */
// 借助mapGetters生成计算属性,从state读取数据(对象写法)
// ...mapGetters({bigSum:'bigSum'})
// 借助mapGetters生成计算属性,从state读取数据(数组写法)
...mapGetters(['bigSum'])
},
9、mapMutation和mapActions
修改Count.vue
<button @click="increment(n)">+</button>
<button @click="decrement(n)">-</button>
<button @click="incrementOdd(n)">当前求和为奇数再加</button>
<button @click="incrementWait(n)">等一等再加</button>
methods:{
// 自己写
/* increment(){
this.$store.commit('ADD',this.n);
},
decrement(){
this.$store.commit('DECREMENT',this.n);
}, */
// 借助mapMutations生成对应的方法,方法中会调用commit去联系mutation(对象写法)
...mapMutations({increment:'ADD',decrement:'DECREMENT'}),
// 借助mapMutations生成对应的方法,方法中会调用commit去联系mutation(数组写法)
// ...mapMutations(['ADD','DECREMENT']),
/* ************************************* */
/* incrementOdd(){
this.$store.dispatch('addOdd',this.n);
},
incrementWait(){
this.$store.dispatch('addWait',this.n);
}, */
...mapActions({incrementOdd:'addOdd',incrementWait:'addWait'}),
// ...mapActions(['addOdd','addWait']),
},
10、四个map方法总结
-
mapState方法:用于帮助我们映射
state中的数据为计算属性computed: { //借助mapState生成计算属性:sum、school、subject(对象写法) ...mapState({sum:'sum',school:'school',subject:'subject'}), //借助mapState生成计算属性:sum、school、subject(数组写法) ...mapState(['sum','school','subject']), }, -
mapGetters方法:用于帮助我们映射
getters中的数据为计算属性computed: { //借助mapGetters生成计算属性:bigSum(对象写法) ...mapGetters({bigSum:'bigSum'}), //借助mapGetters生成计算属性:bigSum(数组写法) ...mapGetters(['bigSum']) }, -
mapActions方法:用于帮助我们生成与
actions对话的方法,即:包含$store.dispatch(xxx)的函数methods:{ //靠mapActions生成:incrementOdd、incrementWait(对象形式) ...mapActions({incrementOdd:'jiaOdd',incrementWait:'jiaWait'}) //靠mapActions生成:incrementOdd、incrementWait(数组形式) ...mapActions(['jiaOdd','jiaWait']) } -
mapMutations方法:用于帮助我们生成与
mutations对话的方法,即:包含$store.commit(xxx)的函数methods:{ //靠mapActions生成:increment、decrement(对象形式) ...mapMutations({increment:'JIA',decrement:'JIAN'}), //靠mapMutations生成:JIA、JIAN(对象形式) ...mapMutations(['JIA','JIAN']), }
备注:mapActions与mapMutations使用时,若需要传递参数需要:在模板中绑定事件时传递好参数,否则参数是事件对象。
11、多组件共享数据
新建Person.vue
<template>
<div>
<h1>人员列表</h1>
<h3 style="color:red">Count组件的求和为:{{sum}}</h3>
<input type="text" placeholder="请输入姓名" v-model="name">
<button @click="add">添加</button>
<ul>
<li v-for="p in personList" :key="p.id">{{p.name}}</li> </ul>
</div>
</template>
<script>
import {nanoid} from 'nanoid'
// import { mapState } from 'vuex'
export default {
name:"PersonS",
data(){
return{
name:''
}
},
computed:{
personList(){
return this.$store.state.personList;
},
sum(){
return this.$store.state.sum;
}
// ...mapState(['personList']),
},
methods:{
add(){
const personObj = {id:nanoid(),name:this.name}
// console.log(person);
this.$store.commit('ADD_PERSON',personObj)
this.name = ''
}
}
}
</script>
<style>
</style>
修改index.js
// 准备mutations---用于操作数据(state)
const mutations = {
ADD(state,value){
console.log('mutations中的ADD被调用了',state,value);
state.sum+=value;
},
DECREMENT(state,value){
state.sum-=value;
},
ADD_PERSON(state,value){
console.log('mutations中的ADD_PERSON被调用了',state,value);
state.personList.unshift(value)
}
}
// 准备state---用于存储数据
const state = {
sum:0,//当前的和
school:'尚硅谷',
subject:'前端',
personList:[
{id:'001',name:'张三'}
]
}
在Count组件中使用personList数据
<h3 style="color:red">Person组件的总人数是:{{personList.length}}</h3>
...mapState(['sum','school','subject','personList']),
12、模块化和命名空间
-
目的:让代码更好维护,让多种数据分类更加明确。
-
修改
store.jsconst countAbout = { namespaced:true,//开启命名空间 state:{x:1}, mutations: { ... }, actions: { ... }, getters: { bigSum(state){ return state.sum * 10 } } } const personAbout = { namespaced:true,//开启命名空间 state:{ ... }, mutations: { ... }, actions: { ... } } const store = new Vuex.Store({ modules: { countAbout, personAbout } }) -
开启命名空间后,组件中读取state数据:
//方式一:自己直接读取 this.$store.state.personAbout.list //方式二:借助mapState读取: ...mapState('countAbout',['sum','school','subject']), -
开启命名空间后,组件中读取getters数据:
//方式一:自己直接读取 this.$store.getters['personAbout/firstPersonName'] //方式二:借助mapGetters读取: ...mapGetters('countAbout',['bigSum']) -
开启命名空间后,组件中调用dispatch
//方式一:自己直接dispatch this.$store.dispatch('personAbout/addPersonWang',person) //方式二:借助mapActions: ...mapActions('countAbout',{incrementOdd:'jiaOdd',incrementWait:'jiaWait'}) -
开启命名空间后,组件中调用commit
//方式一:自己直接commit this.$store.commit('personAbout/ADD_PERSON',person) //方式二:借助mapMutations: ...mapMutations('countAbout',{increment:'JIA',decrement:'JIAN'}),
源码
Count.vue
<template>
<div>
<h1>当前求和为:{{sum}}</h1>
<h3>当前求和的10倍是:{{bigSum}}</h3>
<h3>我在{{school}},学习{{subject}}</h3>
<h3 style="color:red">Person组件的总人数是:{{personList.length}}</h3>
<select v-model.number="n">
<option value="1">1</option>
<option value="2">2</option>
<option value="3">3</option>
</select>
<button @click="increment(n)">+</button>
<button @click="decrement(n)">-</button>
<button @click="incrementOdd(n)">当前求和为奇数再加</button>
<button @click="incrementWait(n)">等一等再加</button>
</div>
</template>
<script>
import {mapState,mapMutations,mapGetters,mapActions} from 'vuex'
export default {
name:'CountS',
data(){
return{
n:1,//用户选中的数字
}
},
computed:{
// 借助mapState生成计算属性,从state读取数据(数组写法)
// ...mapState(['countAbout','personAbout']),
...mapState('countAbout',['sum','school','subject']),
...mapState('personAbout',['personList']),
// 借助mapGetters生成计算属性,从state读取数据(数组写法)
...mapGetters('countAbout',['bigSum'])
},
methods:{
// 借助mapMutations生成对应的方法,方法中会调用commit去联系mutation(对象写法)
...mapMutations('countAbout',{increment:'ADD',decrement:'DECREMENT'}),
...mapActions('countAbout',{incrementOdd:'addOdd',incrementWait:'addWait'}),
},
mounted(){
// const x = mapState({he:'sum',xuexiao:'school',subject:'subject'})
// console.log(x);
}
}
</script>
<style scoped>
button{
margin-right: 10px;
}
</style>
Person.vue
<template>
<div>
<h1>人员列表</h1>
<h3 style="color:red">Count组件的求和为:{{sum}}</h3>
<h3>列表中第一个人的名字是:{{firstPersonName}}</h3>
<input type="text" placeholder="请输入姓名" v-model="name">
<button @click="add">添加</button>
<button @click="addWang">添加一个姓王的人</button>
<button @click="addText">添加一句话</button>
<ul>
<li v-for="p in personList" :key="p.id">{{p.name}}</li> </ul>
</div>
</template>
<script>
import {nanoid} from 'nanoid'
// import { mapState } from 'vuex'
export default {
name:"PersonS",
data(){
return{
name:''
}
},
computed:{
personList(){
return this.$store.state.personAbout.personList;
},
sum(){
return this.$store.state.countAbout.sum;
},
firstPersonName(){
return this.$store.getters['personAbout/firstPersonName']
}
// ...mapState(['personList']),
},
methods:{
add(){
const personObj = {id:nanoid(),name:this.name}
// console.log(person);
this.$store.commit('personAbout/ADD_PERSON',personObj)
this.name = ''
},
addWang(){
const personObj = {id:nanoid(),name:this.name}
this.$store.dispatch('personAbout/addPersonWang',personObj)
this.name = ''
},
addText(){
this.$store.dispatch('personAbout/addPersonServer')
}
}
}
</script>
<style>
</style>
App.vue
<template>
<div>
<Count></Count>
<hr>
<Person></Person>
</div>
</template>
<script>
import Count from './components/Count'
import Person from './components/Person'
export default {
name:'App',
components:{
Count,
Person
},
mounted() {
// console.log('App',this);
},
}
</script>
main.js
//引入Vue
import Vue from 'vue'
//引入App
import App from './App.vue'
//引入插件
import vueResource from 'vue-resource'
// 引入store
import store from './store'
//关闭Vue的生产提示
Vue.config.productionTip = false
// 使用插件
Vue.use(vueResource)
// Vue.use(Vuex)
//创建vm
new Vue({
el:'#app',
render: h => h(App),
beforeCreate() {
Vue.prototype.$bus = this;
},
// store:'hello',
store,
data:{
msg:'test'
}
})
count.js
// 求和组件相关的配置
const countOptions = {
namespaced:true,
actions:{
addOdd(context,value){
console.log('actions中的add被调用了',context,value);
if(context.state.sum % 2){
context.commit('ADD',value);
}
},
addWait(context,value){
// console.log('actions中的add被调用了',context,value);
setTimeout(()=>{
context.commit('ADD',value);
},500)
},
},
mutations:{
ADD(state,value){
console.log('mutations中的ADD被调用了',state,value);
state.sum+=value;
},
DECREMENT(state,value){
state.sum-=value;
},
},
state:{
sum:0,//当前的和
school:'尚硅谷',
subject:'前端',
},
getters:{
bigSum(state){
return state.sum*10
}
}
}
export default countOptions
person.js
// 人员管理组件相关的配置
import axios from "axios";
import { nanoid } from "nanoid";
const personOptions = {
namespaced:true,
actions:{
addPersonWang(context,value){
// console.log(context,value)
if(value.name.indexOf('王')===0){
context.commit('ADD_PERSON',value)
}else{
alert('只能添加姓王的人哦')
}
},
addPersonServer(context){
axios.get('https://api.uixsj.cn/hitokoto/get?type=social').then(
response=>{
context.commit('ADD_PERSON',{id:nanoid(),name:response.data})
},
error=>{
alert(error.message)
}
)
}
},
mutations:{
ADD_PERSON(state,value){
console.log('mutations中的ADD_PERSON被调用了',state,value);
state.personList.unshift(value)
}
},
state:{
personList:[
{id:'001',name:'张三'}
]
},
getters:{
firstPersonName(state){
return state.personList[0].name
}
}
}
export default personOptions
index.js
// 该文件用于创建Vuex中最为核心的store
import Vue from 'vue'
// 引入Vuex
import Vuex from 'vuex'
import countOptions from './count'
import personOptions from './person'
Vue.use(Vuex)
// 创建store 暴露store
export default new Vuex.Store({
modules:{
countAbout:countOptions,
personAbout:personOptions
}
})
46、vue-router
1、基本介绍
1、理解:vue的一个插件库,专门用来实现SPA应用
2、SPA的理解
1、单页Web应用(single page web application,SPA)
2、整个应用只有一个完整的页面
3、点击页面中的导航链接不会刷新页面,只会做页面的局部更新
4、数据需要通过ajax请求获取
3、路由的理解
1、什么是路由
1.一个路由就是一组映射关系(key - value)
2. key 为路径, value 可能是 function 或 component
2、路由分类
1. 后端路由:
1) 理解:value 是 function, 用于处理客户端提交的请求。
2) 工作过程:服务器接收到一个请求时, 根据请求路径找到匹配的函数 来处理请求, 返回响应数据。
2. 前端路由:
1) 理解:value 是 component,用于展示页面内容。
2) 工作过程:当浏览器的路径改变时, 对应的组件就会显示
2、基本路由
-
安装vue-router,命令:
npm i vue-router@3 -
应用插件:
Vue.use(VueRouter) -
编写router配置项:
//引入VueRouter import VueRouter from 'vue-router' //引入Luyou 组件 import About from '../components/About' import Home from '../components/Home' //创建router实例对象,去管理一组一组的路由规则 const router = new VueRouter({ routes:[ { path:'/about', component:About }, { path:'/home', component:Home } ] }) //暴露router export default router -
实现切换(active-class可配置高亮样式)
<router-link active-class="active" to="/about">About</router-link> -
指定展示位置
<router-view></router-view>
源码
About.vue
<template>
<h2>我是About的内容</h2>
</template>
<script>
export default {
name:"AboutMe"
}
</script>
Home.vue
<template>
<h2>我是Home的内容</h2>
</template>
<script>
export default {
name:"TheHome"
}
</script>
router/index.js
//该文件专门用于创建整个应用的路由器
import VueRouter from 'vue-router'
// 引入组件
import About from '../components/About'
import Home from '../components/Home'
// 创建一个路由器
const router = new VueRouter({
routes:[
{
path:'/about',
component:About
},
{
path:'/home',
component:Home
},
]
})
export default router
App.vue
<template>
<div>
<div class="row">
<div class="col-xs-offset-2 col-xs-8">
<div class="page-header">
<h2>Vue Router Demo</h2>
</div>
</div>
</div>
<div class="row">
<div class="col-xs-2 col-xs-offset-2">
<div class="list-group">
<!-- 原始html我们使用a标签实现页面的跳转 -->
<!-- <a class="list-group-item active" href="./about.html">About</a> -->
<!-- <a class="list-group-item" href="./home.html">Home</a> -->
<!-- Vue中接祖router-link实现路径切换 -->
<router-link class="list-group-item" active-class="active" to="/about">About</router-link>
<router-link class="list-group-item" active-class="active" to="/home">Home</router-link>
</div>
</div>
<div class="col-xs-6">
<div class="panel">
<div class="panel-body">
<!-- 此处看用户点击什么,再展示什么 -->
<!-- 指定组件的呈现位置 -->
<router-view></router-view>
</div>
</div>
</div>
</div>
</div>
</template>
<script>
export default {
name:'App',
}
</script>
main.js
//引入Vue
import Vue from 'vue'
//引入App
import App from './App.vue'
// 引入VueRouter
import VueRouter from 'vue-router'
// 引入路由器
import router from './router'
//关闭Vue的生产提示
Vue.config.productionTip = false
// 应用插件
Vue.use(VueRouter)
//创建vm
new Vue({
el:'#app',
render: h => h(App),
router:router
})
3、几个注意点
-
路由组件通常存放在
pages文件夹,一般组件通常存放在components文件夹。 -
通过切换,“隐藏”了的路由组件,默认是被销毁掉的,需要的时候再去挂载。
-
每个组件都有自己的
$route属性,里面存储着自己的路由信息。 -
整个应用只有一个router,可以通过组件的
$router属性获取到。
4、嵌套(多级)路由
-
配置路由规则,使用children配置项:
routes:[ { path:'/about', component:About, }, { path:'/home', component:Home, children:[ //通过children配置子级路由 { path:'news', //此处一定不要写:/news component:News }, { path:'message',//此处一定不要写:/message component:Message } ] } ] -
跳转(要写完整路径):
<router-link to="/home/news">News</router-link>
源码
Banner.vue
<template>
<div class="col-xs-offset-2 col-xs-8">
<div class="page-header">
<h2>Vue Router Demo</h2>
</div>
</div>
</template>
<script>
export default {
name:"BannerS"
}
</script>
Home.vue
<template>
<div>
<h2>Home组件内容</h2>
<div>
<ul class="nav nav-tabs">
<li>
<router-link class="list-group-item" active-class="active" to="/home/news">News</router-link>
</li>
<li>
<router-link class="list-group-item" active-class="active" to="/home/message">Message</router-link>
</li>
</ul>
<router-view></router-view>
</div>
</div>
</template>
<script>
export default {
name:"TheHome",
/* beforeDestroy() {
console.log("home即将销毁了")
}, */
/* mounted(){
console.log("home挂载好了",this);
window.hoemRoute = this.$route
window.homeRouter = this.$router
} */
}
</script>
Message.vue
<template>
<div>
<ul>
<li>
<a href="/message1">message001</a>
</li>
<li>
<a href="/message2">message002</a>
</li>
<li>
<a href="/message/3">message003</a>
</li>
</ul>
</div>
</template>
<script>
export default {
name:"MessageS"
}
</script>
News.vue
<template>
<ul>
<li>news001</li>
<li>news002</li>
<li>news003</li>
</ul>
</template>
<script>
export default {
name:"NewS"
}
</script>
router/index.js
//该文件专门用于创建整个应用的路由器
import VueRouter from 'vue-router'
// 引入组件
import About from '../pages/About'
import Home from '../pages/Home'
import News from '../pages/News'
import Message from '../pages/Message'
// 创建一个路由器
const router = new VueRouter({
routes:[
{
path:'/about',
component:About
},
{
path:'/home',
component:Home,
children:[
{
path:"message",
component:Message,
},
{
path:"news",
component:News,
}
]
},
]
})
export default router
App.vue
<template>
<div>
<div class="row">
<Banner></Banner>
</div>
<div class="row">
<div class="col-xs-2 col-xs-offset-2">
<div class="list-group">
<!-- 原始html我们使用a标签实现页面的跳转 -->
<!-- <a class="list-group-item active" href="./about.html">About</a> -->
<!-- <a class="list-group-item" href="./home.html">Home</a> -->
<!-- Vue中接祖router-link实现路径切换 -->
<router-link class="list-group-item" active-class="active" to="/about">About</router-link>
<router-link class="list-group-item" active-class="active" to="/home">Home</router-link>
</div>
</div>
<div class="col-xs-6">
<div class="panel">
<div class="panel-body">
<!-- 此处看用户点击什么,再展示什么 -->
<!-- 指定组件的呈现位置 -->
<router-view></router-view>
</div>
</div>
</div>
</div>
</div>
</template>
<script>
import Banner from './components/Banner'
export default {
name:'App',
components:{
Banner
}
}
</script>
main.js
//引入Vue
import Vue from 'vue'
//引入App
import App from './App.vue'
// 引入VueRouter
import VueRouter from 'vue-router'
// 引入路由器
import router from './router'
//关闭Vue的生产提示
Vue.config.productionTip = false
// 应用插件
Vue.use(VueRouter)
//创建vm
new Vue({
el:'#app',
render: h => h(App),
router:router
})
About.vue
<template>
<h2>我是About的内容</h2>
</template>
<script>
export default {
name:"AboutMe",
/* beforeDestroy() {
console.log("about即将销毁了")
}, */
mounted(){
console.log("about挂载好了",this);
window.aboutRoute = this.$route
window.aboutRouter = this.$router
}
}
</script>
5、路由传参
-
传递参数
<!-- 跳转并携带query参数,to的字符串写法 --> <router-link :to="/home/message/detail?id=666&title=你好">跳转</router-link> <!-- 跳转并携带query参数,to的对象写法 --> <router-link :to="{ path:'/home/message/detail', query:{ id:666, title:'你好' } }" >跳转</router-link> -
接收参数:
$route.query.id $route.query.title
源码
Detail.vue
<template>
<ul>
<li>消息编号:{{$route.query.id}}</li>
<li>消息标题:{{$route.query.title}}</li>
</ul>
</template>
<script>
export default {
name:"DetailS",
mounted(){
console.log(this.$route);
}
}
</script>
<style>
</style>
Message.vue
<template>
<div>
<ul>
<li v-for="m in messageList" :key="m.id">
<!-- 跳转路由并携带query参数,to的字符串写法 -->
<!-- <router-link :to="`/home/message/detail?id=${m.id}&title=${m.title}`">{{m.title}}</router-link> -->
<!-- 跳转路由并携带query参数,to的字符串写法 -->
<router-link :to="{
path:'/home/message/detail',
query:{
id:m.id,
title:m.title
}
}">
{{m.title}}
</router-link>
</li>
</ul>
<hr>
<router-view></router-view>
</div>
</template>
<script>
export default {
name:"MessageS",
data(){
return {
messageList:[
{id:'001',title:'消息001'},
{id:'002',title:'消息002'},
{id:'003',title:'消息003'},
]
}
}
}
</script>
router/index.js
//该文件专门用于创建整个应用的路由器
import VueRouter from 'vue-router'
// 引入组件
import About from '../pages/About'
import Home from '../pages/Home'
import News from '../pages/News'
import Message from '../pages/Message'
import Detail from '../pages/Detail'
// 创建一个路由器
const router = new VueRouter({
routes:[
{
path:'/about',
component:About
},
{
path:'/home',
component:Home,
children:[
{
path:"message",
component:Message,
children:[
{
path:'detail',
component:Detail
}
]
},
{
path:"news",
component:News,
}
]
},
]
})
export default router
6、命名路由
-
作用:可以简化路由的跳转。
-
如何使用
-
给路由命名:
{ path:'/demo', component:Demo, children:[ { path:'test', component:Test, children:[ { name:'hello' //给路由命名 path:'welcome', component:Hello, } ] } ] } -
简化跳转:
<!--简化前,需要写完整的路径 --> <router-link to="/demo/test/welcome">跳转</router-link> <!--简化后,直接通过名字跳转 --> <router-link :to="{name:'hello'}">跳转</router-link> <!--简化写法配合传递参数 --> <router-link :to="{ name:'hello', query:{ id:666, title:'你好' } }" >跳转</router-link>
-
7、params参数
-
配置路由,声明接收params参数
{ path:'/home', component:Home, children:[ { path:'news', component:News }, { component:Message, children:[ { name:'xiangqing', path:'detail/:id/:title', //使用占位符声明接收params参数 component:Detail } ] } ] } -
传递参数
<!-- 跳转并携带params参数,to的字符串写法 --> <router-link :to="/home/message/detail/666/你好">跳转</router-link> <!-- 跳转并携带params参数,to的对象写法 --> <router-link :to="{ name:'xiangqing', params:{ id:666, title:'你好' } }" >跳转</router-link>特别注意:路由携带params参数时,若使用to的对象写法,则不能使用path配置项,必须使用name配置!
-
接收参数:
$route.params.id $route.params.title
8、路由的props配置
作用:让路由组件更方便的收到参数
{
name:'xiangqing',
path:'detail/:id',
component:Detail,
*//第一种写法:props值为对象,该对象中所有的key-value的组合最终都会通过props传给Detail组件*
*// props:{a:900}*
*//第二种写法:props值为布尔值,布尔值为true,则把路由收到的所有params参数通过props传给Detail组件*
*// props:true*
*//第三种写法:props值为函数,该函数返回的对象中每一组key-value都会通过props传给Detail组件*
props(route){
return {
id:route.query.id,
title:route.query.title
}
}
}
源码
index.js
//该文件专门用于创建整个应用的路由器
import VueRouter from 'vue-router'
// 引入组件
import About from '../pages/About'
import Home from '../pages/Home'
import News from '../pages/News'
import Message from '../pages/Message'
import Detail from '../pages/Detail'
// 创建一个路由器
const router = new VueRouter({
routes:[
{
name:'guanyu',
path:'/about',
component:About
},
{
path:'/home',
component:Home,
children:[
{
// name:'xiaoxi',
path:"message",
component:Message,
children:[
{
name:'xiangqing',
// path:'detail/:id/:title',
path:'detail',
component:Detail,
// props的第一种写法,值为对象,该对象的所有key-value都会以props的形式传给Detail组件
/* props:{
a:1,
b:"hello"
} */
// props的第二种写法,值为布尔值,若为true则会把该路由组件收到的所有params参数,以props的形式传给detail组件
// props:true
// props的第三种写法,值为函数
/* props($route){
return {
id:$route.query.id,
title:$route.query.title
}
} */
props({query:{id,title}}){
return {id,title}
}
}
]
},
{
path:"news",
component:News,
}
]
},
]
})
export default router
Detail.vue
<template>
<ul>
<!-- <li>消息编号:{{$route.query.id}}</li>
<li>消息标题:{{$route.query.title}}</li> -->
<!-- <li>消息编号:{{$route.params.id}}</li>
<li>消息标题:{{$route.params.title}}</li> -->
<li>消息编号:{{id}}</li>
<li>消息标题:{{title}}</li>
<!-- <li>a:{{a}}</li>
<li>b:{{b}}</li> -->
</ul>
</template>
<script>
export default {
name:"DetailS",
// props:['a','b'],
props:['id','title'],
mounted(){
console.log(this.$route);
}
}
</script>
<style>
</style>
Message.vue
<template>
<div>
<ul>
<li v-for="m in messageList" :key="m.id">
<!-- 跳转路由并携带params参数,to的字符串写法 -->
<!-- <router-link :to="`/home/message/detail/${m.id}/${m.title}`">{{m.title}}</router-link> -->
<!-- 跳转路由并携带params参数,to的字符串写法 -->
<router-link :to="{
// path:'/home/message/detail',
name:'xiangqing',
/* params:{
id:m.id,
title:m.title
} */
query:{
id:m.id,
title:m.title
}
}">
{{m.title}}
</router-link>
</li>
</ul>
<hr>
<router-view></router-view>
</div>
</template>
<script>
export default {
name:"MessageS",
data(){
return {
messageList:[
{id:'001',title:'消息001'},
{id:'002',title:'消息002'},
{id:'003',title:'消息003'},
]
}
}
}
</script>
9、<router-link>的replace属性
1、作用:控制路由跳转时操作浏览器历史记录的模式
2、浏览器的历史记录有两种写入方式:分别为push和replace,push是追加历史记录,replace是替换当前记录。路由跳转时候默认为push
2、如何开启replace模式:<router-link replace .......>News</router-link>
10、编程式路由导航
1、作用:不借助<router-link> 实现路由跳转,让路由跳转更加灵活
2、具体编码:
//$router的两个API
this.$router.push({
name:'xiangqing',
params:{
id:xxx,
title:xxx
}
})
this.$router.replace({
name:'xiangqing',
params:{
id:xxx,
title:xxx
}
})
this.$router.forward() //前进
this.$router.back() //后退
this.$router.go() //可前进也可后退
源码
banner.vue
<template>
<div class="col-xs-offset-2 col-xs-8">
<div class="page-header">
<h2>Vue Router Demo</h2>
<button @click="back">后退</button>
<button @click="forward">前进</button>
<button @click="go">go前进三步</button>
</div>
</div>
</template>
<script>
export default {
name:"BannerS",
methods:{
back(){
// console.log(this.$router);
this.$router.back()
},
forward(){
// console.log(this.$router);
this.$router.forward()
},
go(){
// console.log(this.$router);
this.$router.go(3)
},
}
}
</script>
Message.vue
<template>
<div>
<ul>
<li v-for="m in messageList" :key="m.id">
<!-- 跳转路由并携带params参数,to的字符串写法 -->
<!-- <router-link :to="`/home/message/detail/${m.id}/${m.title}`">{{m.title}}</router-link> -->
<!-- 跳转路由并携带params参数,to的字符串写法 -->
<router-link :to="{
// path:'/home/message/detail',
name:'xiangqing',
/* params:{
id:m.id,
title:m.title
} */
query:{
id:m.id,
title:m.title
}
}">
{{m.title}}
</router-link>
<button @click="pushShow(m)">push查看</button>
<button @click="replaceShow(m)">replace查看</button>
</li>
</ul>
<hr>
<router-view></router-view>
</div>
</template>
<script>
export default {
name:"MessageS",
data(){
return {
messageList:[
{id:'001',title:'消息001'},
{id:'002',title:'消息002'},
{id:'003',title:'消息003'},
]
}
},
methods:{
pushShow(m){
// console.log(this.$router);
this.$router.push({
name:'xiangqing',
query:{
id:m.id,
title:m.title
}
})
},
replaceShow(m){
// console.log(this.$router);
this.$router.replace({
name:'xiangqing',
query:{
id:m.id,
title:m.title
}
})
}
},
}
</script>
11、缓存路由组件
1、作用:让不展示的路由组件保持挂载,不被销毁。
2、 具体编码:(include填写组件名)
<!-- 缓存多个路由组件 -->
<!-- <keep-alive :include="['NewS','Message']">
<router-view></router-view>
</keep-alive> -->
<!-- 缓存一个路由组件 -->
<keep-alive include="NewS">
<router-view></router-view>
</keep-alive>
12、两个新的生命周期
1、作用:路由组件所独有的两个钩子,用于捕获路由组件的激活状态。
2、 具体名字:
```activated```路由组件被激活时触发。
deactivated路由组件失活时触发。
13、路由守卫
-
作用:对路由进行权限控制
-
分类:全局守卫、独享守卫、组件内守卫
-
全局守卫:
//全局前置守卫:初始化时执行、每次路由切换前执行 router.beforeEach((to,from,next)=>{ console.log('beforeEach',to,from) if(to.meta.isAuth){ //判断当前路由是否需要进行权限控制 if(localStorage.getItem('school') === 'atguigu'){ //权限控制的具体规则 next() //放行 }else{ alert('暂无权限查看') // next({name:'guanyu'}) } }else{ next() //放行 } }) //全局后置守卫:初始化时执行、每次路由切换后执行 router.afterEach((to,from)=>{ console.log('afterEach',to,from) if(to.meta.title){ document.title = to.meta.title //修改网页的title }else{ document.title = 'vue_test' } }) -
独享守卫:
beforeEnter(to,from,next){ console.log('beforeEnter',to,from) if(to.meta.isAuth){ //判断当前路由是否需要进行权限控制 if(localStorage.getItem('school') === 'atguigu'){ next() }else{ alert('暂无权限查看') // next({name:'guanyu'}) } }else{ next() } } -
组件内守卫:
//进入守卫:通过路由规则,进入该组件时被调用 beforeRouteEnter (to, from, next) { }, //离开守卫:通过路由规则,离开该组件时被调用 beforeRouteLeave (to, from, next) { }
源码
router/index.js
//该文件专门用于创建整个应用的路由器
import VueRouter from 'vue-router'
// 引入组件
import About from '../pages/About'
import Home from '../pages/Home'
import News from '../pages/News'
import Message from '../pages/Message'
import Detail from '../pages/Detail'
// 创建一个路由器
const router = new VueRouter({
routes:[
{
name:'guanyu',
path:'/about',
component:About,
meta:{isAuth:true,title:'关于'}
},
{
name:"zhuye",
path:'/home',
component:Home,
meta:{title:'主页'},
children:[
{
name:'xiaoxi',
path:"message",
component:Message,
meta:{isAuth:true,title:'消息'},
children:[
{
name:'xiangqing',
// path:'detail/:id/:title',
path:'detail',
component:Detail,
meta:{isAuth:true,title:'详情'},
// props的第一种写法,值为对象,该对象的所有key-value都会以props的形式传给Detail组件
/* props:{
a:1,
b:"hello"
} */
// props的第二种写法,值为布尔值,若为true则会把该路由组件收到的所有params参数,以props的形式传给detail组件
// props:true
// props的第三种写法,值为函数
/* props($route){
return {
id:$route.query.id,
title:$route.query.title
}
} */
props({query:{id,title}}){
return {id,title}
}
}
]
},
{
name:'xinwen',
path:"news",
component:News,
meta:{isAuth:true,title:'新闻'},
/* beforeEnter:(to,from,next)=>{
console.log('独享路由守卫',to,from,next)
if(to.meta.isAuth){
if(localStorage.getItem('school')==='atguigu'){
next()
}else{
alert('学校名不对,没有权限查看')
}
}else{
next()
}
} */
}
]
},
]
})
// 全局前置路由守卫----初始化时被调用,还有每次路由切换之前被调用
/* router.beforeEach((to,from,next)=>{
console.log('前置路由守卫',to,from,next)
// if(to.path==='/home/news' || to.path==='/home/message'){
// if(to.name==='xinwen' || to.name==='xiaoxi'){
if(to.meta.isAuth){
if(localStorage.getItem('school')==='atguigu'){
// document.title=to.meta.title || '尚硅谷系统'
next()
}else{
alert('学校名不对,没有权限查看')
}
}else{
// document.title=to.meta.title || '尚硅谷系统'
next()
}
}) */
// 全局后置路由守卫----初始化时被调用,还有每次路由切换之后被调用
/* router.afterEach((to,from)=>{
console.log('后置路由守卫',to,from)
document.title=to.meta.title || '尚硅谷系统'
}) */
export default router
About.vue
<template>
<h2>我是About的内容</h2>
</template>
<script>
export default {
name:"AboutMe",
/* beforeDestroy() {
console.log("about即将销毁了")
}, */
/* mounted(){
console.log("about挂载好了",this);
window.aboutRoute = this.$route
window.aboutRouter = this.$router
} */
// 通过路由规则,进入该组件时被调用
beforeRouteEnter(to,from,next){
console.log('About---beforeRouteEnter',to,from,next)
if(to.meta.isAuth){
if(localStorage.getItem('school')==='atguigu'){
next()
}else{
alert('学校名不对,没有权限查看')
}
}else{
next()
}
},
// 通过路由规则,离开该组件被调用
beforeRouteLeave(to,from,next){
console.log('About---beforeRouteLeave',to,from,next)
next()
}
}
</script>
14.路由器的两种工作模式
- 对于一个url来说,什么是hash值?—— #及其后面的内容就是hash值。
- hash值不会包含在 HTTP 请求中,即:hash值不会带给服务器。
- hash模式:
- 地址中永远带着#号,不美观 。
- 若以后将地址通过第三方手机app分享,若app校验严格,则地址会被标记为不合法。
- 兼容性较好。
- history模式:
- 地址干净,美观 。
- 兼容性和hash模式相比略差。
- 应用部署上线时需要后端人员支持,解决刷新页面服务端404的问题。
1、修改路由器工作模式(mode配置项)
// 创建一个路由器
const router = new VueRouter({
mode:'history',
routes:[
{
name:'guanyu',
path:'/about',
component:About,
meta:{isAuth:true,title:'关于'}
},
2、将vue项目打包成静态资源
npm run build
3、使用node.js写一台简易服务器
-
初始化项目
npm init
-
安装express框架
npm i express
-
新建server.js编写服务器逻辑代码
const express = require('express') const app = express() app.use(express.static(__dirname+'/static')) app.get('/person',(req,res)=>{ res.send({ name:'tom', age:18 }) }) app.listen(5005,(err)=>{ if(!err) console.log('服务器启动成功了!') }) -
安装history中间件解决,404问题
npm i connect-history-api-fallback
-
引入并使用
const express = require('express') const history = require('connect-history-api-fallback') const app = express() //以下这行代码必须在使用静态资源之前 app.use(history()) app.use(express.static(__dirname+'/static')) app.get('/person',(req,res)=>{ res.send({ name:'tom', age:18 }) }) app.listen(5005,(err)=>{ if(!err) console.log('服务器启动成功了!') })
47、Vue----UI组件库
1、移动端常用 UI 组件库
- Vant youzan.github.io/vant
- Cube UI didi.github.io/cube-ui
- Mint UI mint-ui.github.io
2、PC端常用UI组件库
- Element UI element.eleme.cn
- IView UI www.iviewui.co

浙公网安备 33010602011771号