实验二 结构化分析与设计
| 博客班级 | https://edu.cnblogs.com/campus/ahgc/AHPU-SE-19/ |
|---|---|
| 作业要求 | https://edu.cnblogs.com/campus/ahgc/AHPU-SE-19/homework/11540 |
| 作业目标 | 掌握结构化的分析方法、测试的基本方法 |
| 学号 | 3190704134 |
一.实验目的:
(1)掌握结构化的分析方法
(2)掌握分层数据流图的绘制、数据字典和加工说明的编制
(3)掌握数据流图映射为软件结构图的方法
(4)掌握需求说明书和设计说明书的主要内容,学习软件需求说明书和设计说明书的编写
(5)掌握测试的基本方法
二.实验内容:
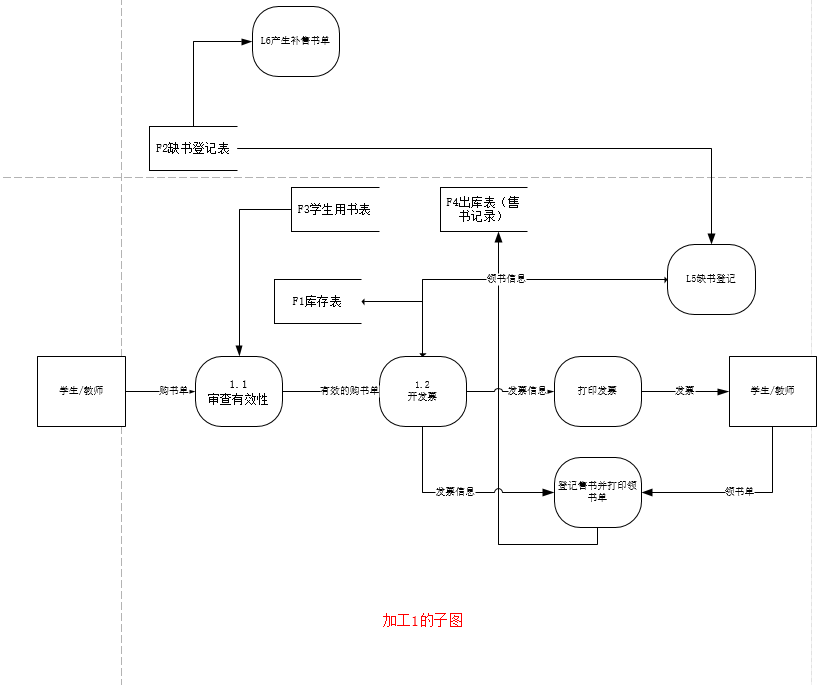
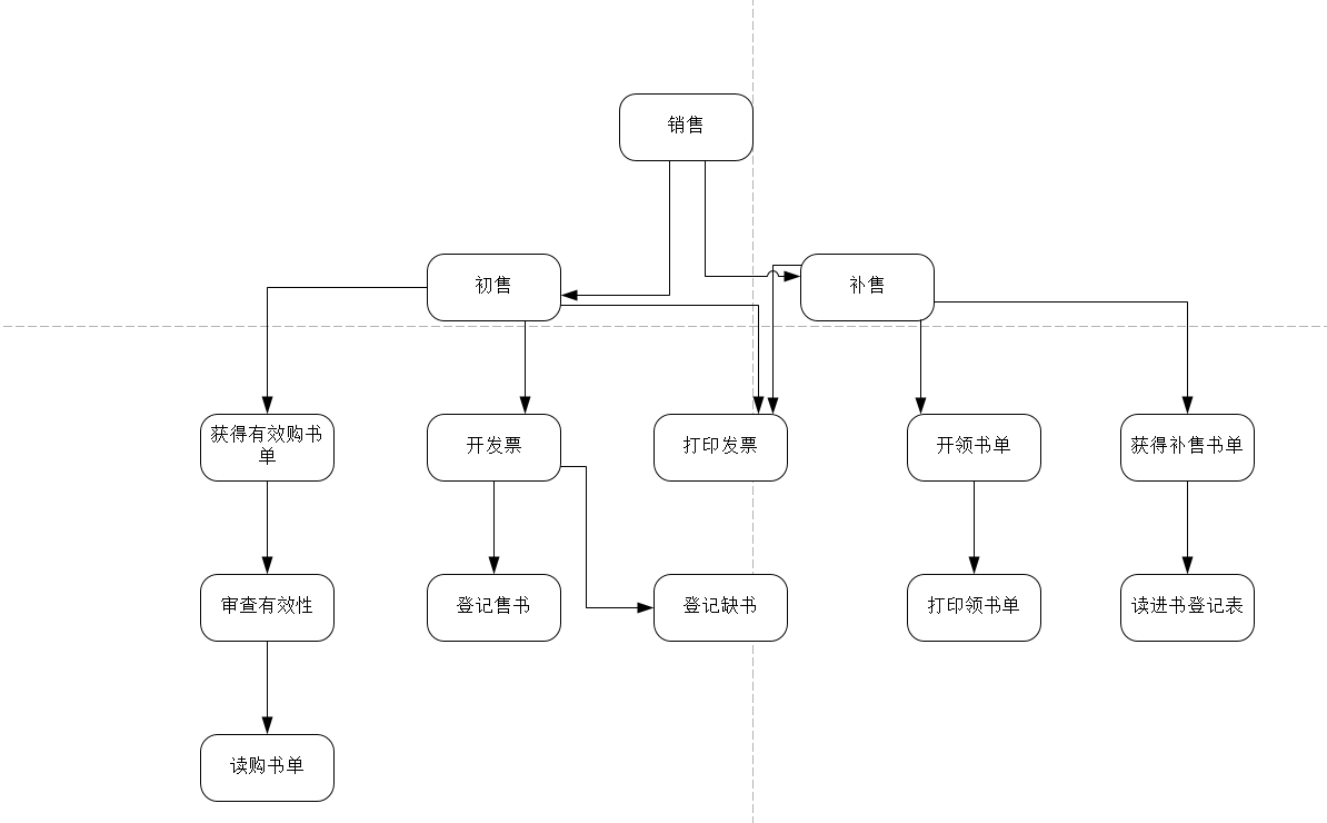
【实例2】教材订购系统
销售系统的工作过程为:首先由教师或学生提交购书单,经教材发行人员审核是有效购书单后,开发票、登记并返给教师或学生领
书单,教师或学生即可去书库领书。
采购系统的主要工作过程为:若是脱销教材,则登记缺书,发缺书单给书库采购人员;一旦新书入库后,即发进书单通知给教材发
行人员
(1)为教材订购系统绘制分层数据流图并绘制数据字典
分层数据流图



数据字典

(2)将系统的分层数据流图映射为软件结构图,绘制软件结构图



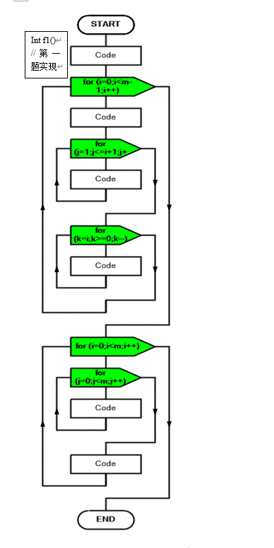
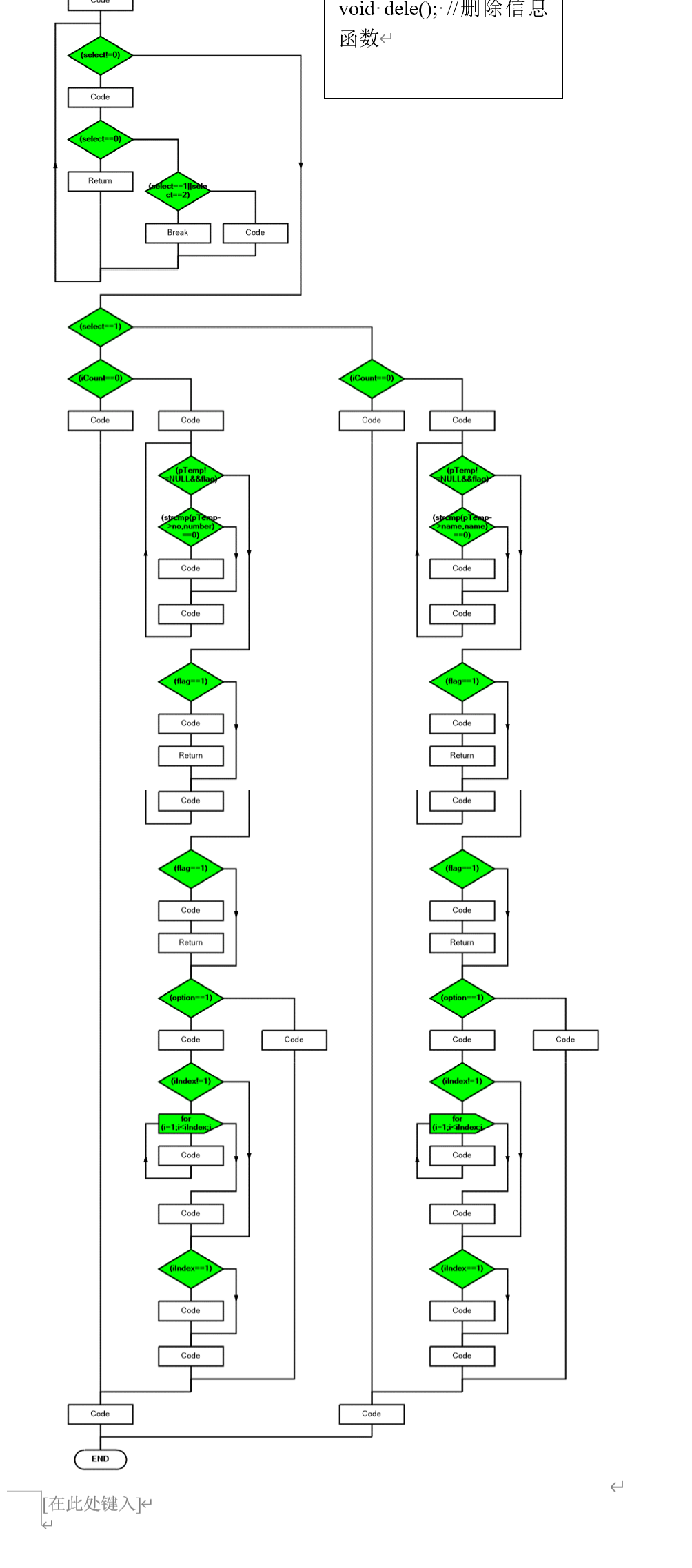
(3)为关键模块进行详细设计,如绘制关键模块的流程图




(4)实现系统部分功能并测试






四.思考题
(1)简述需求说明书,概要设计,详细设计说明书的主要内容
概要设计说明书又可称系统设计说明书,这里所说的系统是指程序系统。编制的目的是说明对程序 系统的设计考虑,包括程序系统的基本处理流程、程序系统的组织结构、模块划分、功能分配、接口设计、运行设计、安全设计、数据结构设计和出错处理设计等,为程序的详细设计提供基础。
(2)结构化分析方法与面向对象分析方法有无本质上的不同?
答:结构化系统分析方法是采用自项向下,由外到内,逐层分解的思想对复杂的系统进行分解化简,从而有效地控制了系统分析每步的难度, 并运用数据流图、加工说明和数据字典作为表达工具的一种系统分析技术。
而面向对象的分析方法则是通过将数据和逻辑结构抽象成为对象,运用对象网性和方法等来操作和处理业务数据和逻辑的系统分析方法。
两者的区别在于:当软件项目较小、系统分析员能力足够高的时候,结构化方法能快速的找到最简洁、高效率的逻辑模型,结构化方法对复杂问题的帮助有限,而面向对象的分析方法提供了一种方便的、 可特续观测和扩展系统的机制,通过信息隐藏和封装等手段屏蔽了对象内部的执行细节,控制了错误的蔓延,对于需求变化额繁的系统,可以用面向对象软件系统的方法。
(3)对数据流图进行审查有何意义
检查图中是否存在错误或不合理(不理想)的部分确保两大特性
一致性:分层DFD中不存在矛盾和冲突。
完整性:是否有遗漏的数据流、加工等
实验总结
软件开发是一个需要很多时间与精力去做的事,不仅仅是代码的开发与完善,各类文档、流程图等这类看似只是为软件开发辅助的东西,却是后期软件维护与完善和团队合作至关重要的东西。还记得那句玩笑话,“我最讨厌的两件事,一是我为代码写文档,二是别人写的代码没有文档”,玩笑之间,说出了很多软件开发者的心声。
psp表格总结
| 任务内容 | 计划完成所需时间(min) | 实际完成所需时间(min) |
|---|---|---|
| 计划 | 10 | 10 |
| 完成任务所需时间,并规划工作步骤 | 10 | 10 |
| 开发 | 260 | 270 |
| 需求分析 | 0 | 0 |
| 生成设计文档 | 100 | 100 |
| 设计复审 | 0 | 0 |
| 代码规范 | 0 | 0 |
| 具体设计 | 10 | 10 |
| 具体编码 | 5 | 5 |
| 代码复审 | 5 | 5 |
| 测试 | 40 | 60 |
| 报告 | 0 | 0 |
| 测试报告 | 0 | 0 |
| 计算工作量 | 0 | 0 |
| 事后总结,并提出过程改进计划 | 10 | 10 |
浙公网安备 33010602011771号