两线制直流电源电压显示表(可测范围0.8V—80V)
一 任务:设计并制作一台两线制直流电源电压显示表。作为典型的电池类电源电压监视器,它使用两根引线连接直流电源,它的电路直接从电源取电(禁止外部供电),同时测量并显示电压,电路系统结构如图1所示。

二 要求:
- 设计如图1中的两线制电压表,要求输入的信号Ui范围是0.9V—60V。在这个电压范围内,电压表必须能够正常工作,显示器显示要能够跟随输入电压变化而变化。
- 显示分辨率不低于0.01V。
- 以0V作为最小量程端,以60V作为最大量程端,要求.0.9V—60V实际量程中任何一点测量值的满量程相对误差不大于0.2%。
- 方案论证
1.主控芯片的选择
方案1:采用STM8L151K4T6,进行AD采样,此方案主控芯片,为8位CPU,12位ADC,主频最高可达16MHZ,功耗极低
方案二:采用STM32F103C8T6,进行AD采样,此方案主控芯片,为32位CPU,12位ADC,主频最高可达72MHZ,虽然数据运算速度较快,功耗较高。
综上所述,考虑到功耗的原因,故选择方案一。
2.显示器的选择
方案一:采用6位数码管段式液晶,经过测试当液晶正常工作时,工作电流为300uA,功耗极低。
方案二:采用0.96寸OLED,当OLED正常工作时,工作电流较大,功耗较高。
综上所述,故选择方案一。
3.总体方案描述
如下图1所示,系统总体方案如下,输入电压经过线性稳压电路后,给其他模块供电,如何输入电压经过AD采样电路处理以后,信号送至STM8L151K4T6当中处理,处理完成以后,通过液晶显示。

- 电路与程序设计
1.线性稳压电路
线性稳压电路如下图2所示,当输入电压为1.2V—60V时,应保证线性稳压电路的输出为2.5V,首先通过NPN三极管,PNP三极管,构成负反馈电路,使负反馈电路的输出最低为1.2V,然后再通过DC-DC升压芯片,将1.2V升高至2.7V,2.7V电压,通过稳压管,转换为2.5V。NPN三极管和PNP三极管选择需要注意,三极管的放大倍数较大,而且三极管的Vce至少大于60V。
工作原理分析:
(1) 当VCC上电时,三极管NPN2导通,三极管PNP1的基级电压,被拉低。三极管PNP1被导通,导通以后,因为二极管的钳位作用,PNP1的发射级电压Ve为,二极管导通电压之和。PNP1的发射级电压Ve经过负反馈反馈到,三极管NPN1的基级上,导致三极管NPN1导通,NPN2的基级电压被拉低,NPN2关闭。电容EC1放电,当电压到降低,不能使NPN1导通时,NPN1关闭,NPN2导通,PNP1导通。EC1充电。线性稳压电路重复上述过程。
(2) PNP1的发射级电压Ve经过DC—DC升压芯片以后,升高至2.7V,后接2.5V稳压二极管,稳出2.5V电压,给后续电路供电。
2.AD采样电路
AD采样电路通过电阻分压的方式对输入电压,进行分压,根据VCC输入电源不同电压不同,一共将AD采样分为4挡,如下表1所示。
| 档数 | VCC |
| 第一档 | 0V≤VCC<5V |
| 第二档 | 5V≤VCC<20V |
| 第三档 | 20V≤VCC<40V |
| 第四档 | 40V≤VCC<80V |
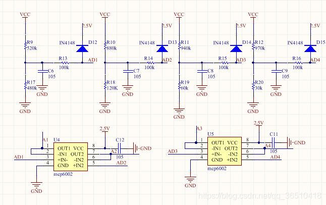
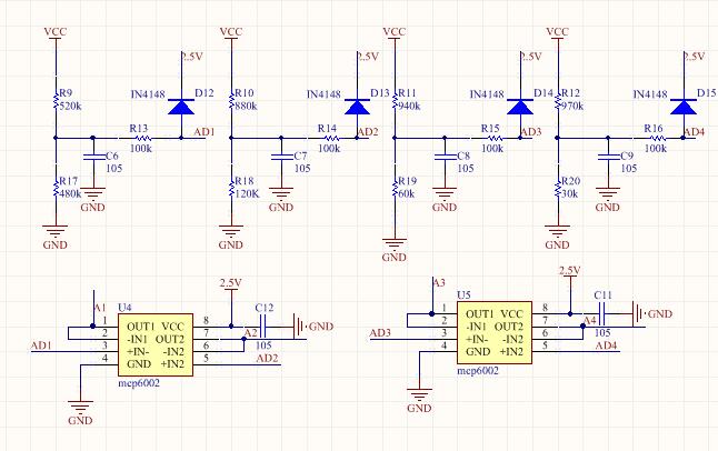
AD采样电路如下图3所示,电阻分压以后,需要注意电容滤波,注意当VCC较大时,需要进行对运放的保护,可以采用二极管进行保护。
3.程序设计
程序开始对外设进行初始化,初始化完成以后,进行AD采样,然后进行数字滤波,最后通过显示屏显示,具体如下图4所示。
- 理论分析与计算
1.线性稳压电路
因其NPN,PNP三极管需要满足,集电极和发射级之间的耐压值需要大于60V,故NPN三极管选择TIP41C, PNP三极管选择TIP42C.TIP41C和TIP42C的集电极和发射级之间的耐压值为100V,DC-DC升压芯片,采用PT1301。
PT1301输出电压,可以如下公式计算。
![]()
(式1)
由式1可知,当Vout=2.7V,R2=1MΩ时,R1=1.16MΩ。
另外如图2线性稳压电路所示,2.5V稳压电路中,电阻阻值计算公式如下。
![]()
(式2)
当Vout=2.7V,I=3mA时,R为66Ω。
2.AD采样电阻分压电路
AD采样电阻分压电路如下图5所示,当VCC电压为分档临界电压时,考虑到留下余量的原因,故输出2.4即可,故用如下公式计算分压电阻阻值。
(式3)
由公式3可得,不同档位,电阻值如下表2所示。
| 档数 | VCC | R1,R2电阻值 |
| 第一档 | 0V≤VCC<5V | R1=520K,R2=480K |
| 第二档 | 5V≤VCC<20V | R1=880K,R2=120K |
| 第三档 | 20V≤VC<40V | R1=940K,R2=60K |
| 第四档 | 40V≤VC<80V | R1=970K,R2=30 |
运放采用mcp6002,为保护运放芯片,需要在运放的电压输入端进行保护,可用二极管进行钳位保护,二极管负极接2.5V电压。
- 测试方案与测试结果
1.测试仪器
一台五位半万用表,型号DM3058,2台电源箱,型号DP832。
2.测试方案
测试时,使用可调直流电源作为电压源。使用五位半表监测直流输入电压,然后通万用表的值(真实值)和显示器上的值(测量值),计算出满量程相对误差。满量程相对误差,下公式所示。
(式3)
3.测试结果
| 电源箱电压/V | 真实值/V | 测量值/V | 绝对误差/mV | 满量程相对误差 |
| 0.9 | 0.894 | 0.895 | 1.000 | 0.001% |
| 8.0 | 7.996 | 7.998 | 2.000 | 0.002% |
| 16.0 | 15.996 | 15.998 | 2.000 | 0.002% |
| 24.0 | 23.996 | 24.003 | 7.000 | 0.009% |
| 32.0 | 31.996 | 32.007 | 11.000 | 0.014% |
| 40.0 | 40.000 | 40.002 | 2.000 | 0.003% |
| 48.0 | 48.001 | 48.009 | 8.000 | 0.010% |
| 56.0 | 56.001 | 55.996 | 5.000 | 0.006% |
| 64.0 | 64.002 | 64.024 | 22.000 | 0.028% |
| 72.0 | 72.004 | 72.031 | 27.000 | 0.034% |
| 80.0 | 80.007 | 80.039 | 32.000 | 0.040% |
4.测试结果分析
通过对测试数据分析可知,当输入电压为3V-36V时,电压表可以正常工作,显示器显示要能够跟随输入电压变化而变化。显示分辨率不低于0.01V,而且在此量程范围内,任何一点测量值的满量程相对误差不大于0.3%。当输入电压为1.2V—60V时,电压表也能正常工作,任何一点测量值的满量程相对误差不大于0.2%,测试结果符合题目要求。此外在原有的基础上,将输入电压扩充至0.9V—82V时,电压表可以正常工作,且任何一点测量值的满量程相对误差不大于0.05%。
附录:原理图


浙公网安备 33010602011771号