会员
众包
新闻
博问
闪存
赞助商
HarmonyOS
Chat2DB
所有博客
当前博客
我的博客
我的园子
账号设置
会员中心
简洁模式
...
退出登录
注册
登录
Santariki
博客园
首页
博问
闪存
新随笔
订阅
管理
数据结构—案例一
案例1、一元多项式的运算
在数学上,一个一元多项式P
n
(x)可按升幂写成:
案例2、稀疏多项式的运算
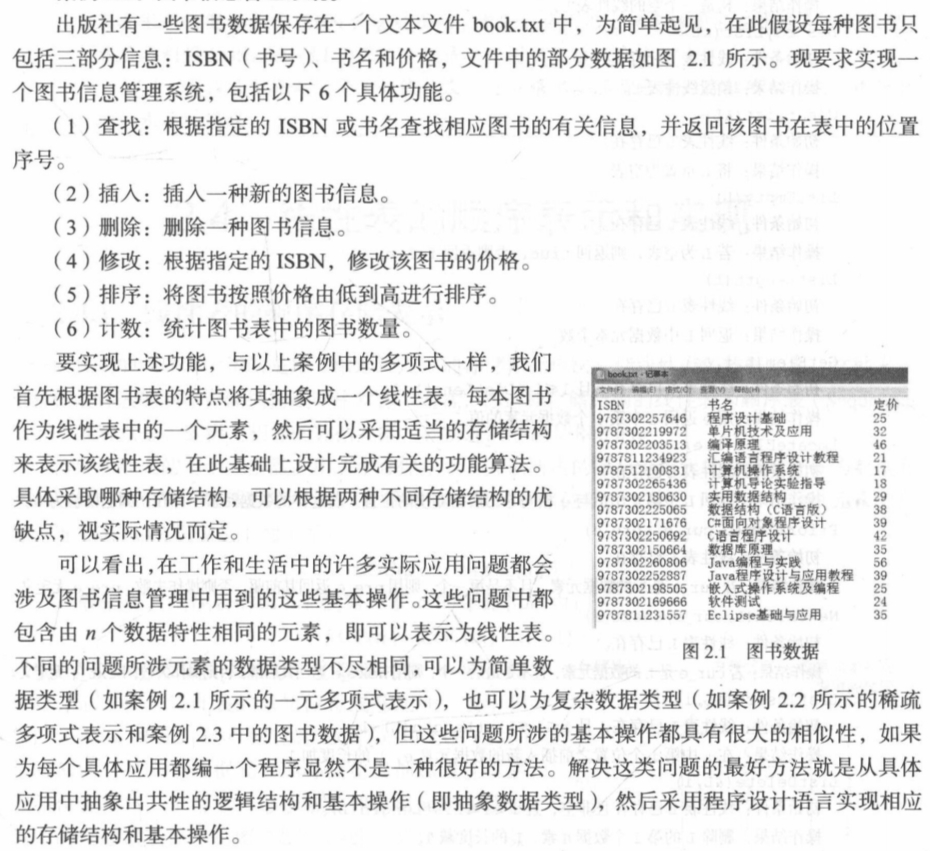
案例3、图书信息管理系统
posted on
2022-10-17 08:28
Santariki
阅读(
44
) 评论(
0
)
收藏
举报
刷新页面
返回顶部