为什么选择高防DNS云解析?(二)-中科三方
DNS的DDoS攻击最核心的原理是抢占服务器宽带容量,耗尽服务器的资源,无法响应正常的访问。因此,强大的硬件措施,高品质的网络设备能有效抵御DDoS攻击,而高防DNS云解析所具备的功能有哪些?
1. 弹性带宽
对于客户来讲,长时间买入超大带宽是不现实的,虽然DDoS/DNS攻击是最常见的DNS攻击类型,却不是经常会发生的,所以弹性带宽的应用被广泛采用。弹性带宽就是对带宽资源的利用率达到最大化,根据网络状态动态化改变IP所拥有的带宽。当服务器并未遭受到攻击时,带宽将设定为保障客户可以正常快速访问网站的资源量,而当DNS安全监测(后文中将简单提及)到服务器受到DDoS攻击时,带宽限速将瞬间扩大,使服务器的带宽容量在短时间内不会被消耗干净,用户还能正常的进行网站访问。中科三方提供的弹性带宽最高可防御高达1TDDoS攻击防护和超过6亿QPS查询防护。
2. 流量清洗
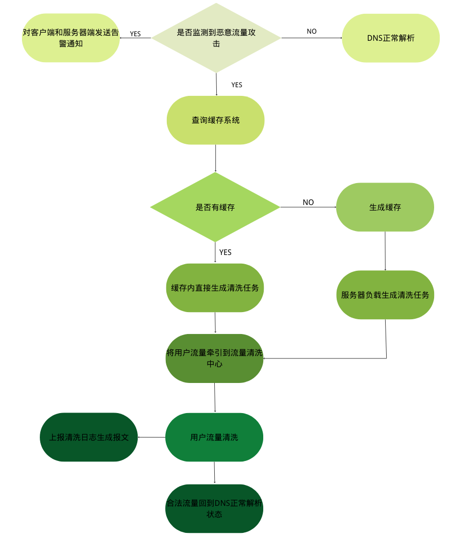
流量清洗是针对现有的DNS DDoS攻击的有效防御机制之一,它通过对DNS攻击进行检测和分析,对已有缓存的域名结果应答进行预构建,从而过滤掉DDoS攻击流量。因DDoS攻击具有伪造的源IP地址单一,DNS服务器的带宽容量会迅速扩大,查询的响应时间会瞬间拉长的特点,通过特定的网络流量算法(网络流量信息熵)可以准确地检测和清理恶意的流量攻击,一旦检测到DDoS攻击,客户端和服务器端都将收到预警信息。流量清洗技术还具备一定的“记忆”功能,即当DNS服务器面对相同地址的再次恶意攻击或是市面上已经出现过的恶意访问地址查询时,会由缓存系统直接应答,从而缓解了权威解析服务器的负载压力,缩短了解析的应答时间(图2, 流量清理过程图)。

图2 流量清理过程图
当然,流量清理也不是绝对安全的,这项高防机制也存在一定的弊端。例如,他在对DDoS攻击进行拦截时,可能也会拦截正常的查询访问产生错误报文;资源库里储存的伪造源IP地址有限,不能第一时间针对每一次的DDoS攻击产生有效的应答,可能会造成清洗不及时;使用数据库储存域名,对系统资源消耗也是很大的。流量清洗技术仍存在着很大的可发展空间。
3. DDoS防火墙
配备专业的防DDoS防火墙,可有效抵御DDoS,UDP Flood,ICMP,IGMP,SYN Flood,ARP攻击,非TCP/IP协议层攻击等其他多种的未知攻击,通过集成的机制对这些攻击进行处理和阻断,这些防御措施是根据网络监控和数据包分析进行获取分析各类攻击从而生成对应的防御措施,即DDoS防火墙会自主研发独特的抗攻击算法,目的是占用极少的资源(CPU占比仅1%)防御大量的攻击。DDoS防火墙还具备监控的功能,一旦发现服务器遭受攻击,客户端和服务器端将同时收到警告信息。
流量清理也不是绝对安全的,这项高防机制也存在一定的弊端,例如他在对DDoS攻击进行拦截时,可能也会拦截正常的查询访问产生错误报文,资源库里的存储的伪造源IP地址有限,不能第一时间针对对每一次的DDoS攻击产生有效的应答,可能会造成清洗不及时,使用数据库存储域名,对系统资源消耗也是很大的,流量清洗技术仍存在很大的发展空间。
4. 其他高防措施
高防DNS云解析需要在智能云解析的其他功能的辅助下完成其高防的任务(表 2 智能DNS云解析其他功能)。智能云解析的内容将在《浅谈智能DNS云解析》一文中详细描述。
|
功能 |
内容 |
|
DNS健康监测 |
通过Ping命令,TCP/UDP探测和HTTP(S)协议对网络健康监测,提供故障告警通知,保障网站的正常流畅运行。 |
|
高防DNS云解析将同一个域名查询访问时指向不同的服务器地址,若干个服务器之间资源共享。在服务器遭受DDoS攻击时,可有 多个服务器分摊网络流量压力。 |
|
|
宕机切换 |
基于集群地址池技术,备份地址池在确认服务器宕机的第一时间确认启用,当服务器恢复工作是切换回原IP地址池。 |
表 2 智能DNS云解析其他功能
相关推荐:
为什么选择高防DNS云解析?(一)高防DNS如何实现对DDoS攻击的流量清洗?
什么是DNS云解析?
中科三方DNS云解析产品常见问答
什么是DNS云解析?云解析和普通解析有什么区别?
浙公网安备 33010602011771号