【中科三方】高防DNS如何实现对DDoS攻击的流量清洗?
DNS的DDoS攻击最核心的原理是抢占服务器宽带容量,耗尽服务器的资源,无法响应正常的访问。
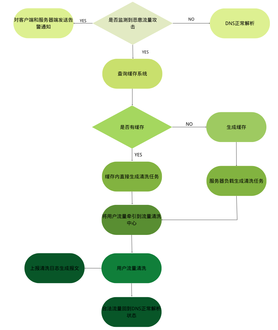
流量清洗是针对现有的DNS DDoS攻击的有效防御机制之一,它通过对DNS攻击进行检测和分析,对已有缓存的域名结果应答进行预构建,从而过滤掉DDoS攻击流量。因DDoS攻击具有伪造的源IP地址单一,DNS服务器的带宽容量会迅速扩大,查询的响应时间会瞬间拉长的特点,通过特定的网络流量算法(网络流量信息熵)可以准确地检测和清理恶意的流量攻击,一旦检测到DDoS攻击,客户端和服务器端都将收到预警信息。流量清洗技术还具备一定的“记忆”功能,即当DNS服务器面对相同地址的再次恶意攻击或是市面上已经出现过的恶意访问地址查询时,会由缓存系统直接应答,从而缓解了权威解析服务器的负载压力,缩短了解析的应答时间。

当然,流量清理也不是绝对安全的,这项高防机制也存在一定的弊端。例如,他在对DDoS攻击进行拦截时,可能也会拦截正常的查询访问产生错误报文;资源库里储存的伪造源IP地址有限,不能第一时间针对每一次的DDoS攻击产生有效的应答,可能会造成清洗不及时;使用数据库储存域名,对系统资源消耗也是很大的。流量清洗技术仍存在着很大的可发展空间。
大数据时代的到来迫使人们对DNS的要求越来越高,而DNS产品功能的多样性使其遭受DDoS攻击的后果愈发严重,选择高防DNS云解析产品是对客户可以拥有高效,安全,可靠上网的必要条件,通过高防DNS云解析的监测功能和安全防护,保障DNS产品可以开发更多的功能选择。
来源路径:https://www.sfn.cn/news/technology/detail/576.html?navId=22
浙公网安备 33010602011771号