军舰队——需求分析和原型设计
| 这个作业属于哪个课程 | https://edu.cnblogs.com/campus/fzu/SE2020 |
|---|---|
| 这个作业要求在哪里 | https://edu.cnblogs.com/campus/fzu/SE2020/homework/11407 |
| 团队名称 | 军舰队 |
| 这个作业的目标 | 需求分析和原型设计;团队分工 |
博客内容
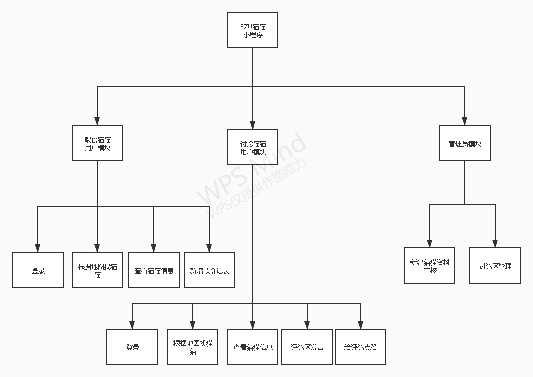
1.团队分工
WBS图

分工表
| 成员 | 当前分工 |
|---|---|
| 刘紫苑 | 原型+logo+vlog |
| 应俊杰 | 组织工作 画图 贡献分分配 |
| 刘国强 | 问卷调查 |
| 陈龙辉 | VOLG |
| 陈凯强 | vlog+需求分析+需求文档书 |
| 杨静 | PPT制作 |
| 张雨晗 | VOLG |
| 涂仲科 | 团队资源收集 |
| 王延鹏 | 写博客 |
下一步的TODO List
- 原型ui的适当修改
- 后端接口文档
- 对产品细节的进一步细化
- 分配编码的具体工作、并且学习相关知识
2.项目思维导图和燃尽图
leangoo

项目思维导图

团队开发思维导图

燃尽图

3.遇到的困难及解决方法
-
遇到的困难之一:小程序的主题不明确
- 花费的时间:一个下午线下讨论
- 尝试:一开始尝试想做TODO List,但因为功能不明确放弃;也有成员想要做实体书阅读记录,但功能太单薄。最后决定做福大动物(猫)的图鉴和喂食记录。
- 最后结果:解决
- 收获:做应用前要有好的创意,产品需要有实用性和可行性
-
遇到的困难之二:需求分析
- 花费的时间:2-3小时
- 尝试:在社交平台发布问卷;组内讨论
- 最后结果:需求文档完成
- 收获:设计产品一定要考虑用户的需求,数据调查必不可少
4.PSP和学习进度条
PSP
| PSP | Personal Software Process Stages | 预估耗时(分钟) | 实际耗时(分钟) |
|---|---|---|---|
| Planning | 计划 | 10 | 10 |
| · Estimate | · 估计这个任务需要多少时间 | 10 | 10 |
| Development | 开发 | 710 | 920 |
| · Analysis | · 需求分析 (包括学习新技术) | 80 | 120 |
| · Design Spec | · 生成设计文档 | 90 | 140 |
| · Design Review | · 设计复审 (和同事审核设计文档) | 120 | 150 |
| · Coding Standard | · 代码规范 (为目前的开发制定合适的规范) | 60 | 80 |
| · Design | · 具体设计 | 90 | 120 |
| · Coding | · 具体编码 | 90 | 100 |
| · Code Review | · 代码复审 | 90 | 100 |
| · Test | · 测试(自我测试,修改代码,提交修改) | 90 | 110 |
| Reporting | 报告 | 180 | 270 |
| · Test Report | · 测试报告 | 90 | 120 |
| · Size Measurement | · 计算工作量 | 45 | 90 |
| · Postmortem & Process Improvement Plan | · 事后总结, 并提出过程改进计划 | 45 | 60 |
| 合计 | 900 | 1200 |
学习进度条
| 第N周 | 新增代码(行) | 累计代码(行) | 本周学习耗时(小时) | 累计学习耗时(小时) | 重要成长 |
|---|---|---|---|---|---|
| 1 | 0 | 0 | 10 | 10 | 写需求文档,原型设计 |
需求分析
软件需求规格说明书
原型设计
使用工具:墨刀
原型模型链接:https://modao.cc/app/1587a0a821b0803c4c9cb24d94ca29137c838a91?simulator_type=device&sticky
原型模型介绍
用户进入小程序后的页面

首先点击下面的猫猫头像可以查看猫猫的详细资料:
猫猫资料

猫猫档案的主要信息有毛色,状态,性别,性格等,最主要的是猫猫的喂食记录,通过喂食记录,你可以看到最近一段时间内
福大的同学对猫猫的喂食食物以及喂食的量。当然,如果你也喂食了这只猫猫,你可以点击加号的悬浮球,增加一条关于你的喂食记录。
如果你对这只猫猫很感兴趣,很关心它的状况,点击下方爱心就可以将它加入你的关注。在个人界面的我的关注可以看到关注猫猫的列表。
猫猫界面的右边有讨论区,点进去就可以看到福大学子对这只猫猫的讨论:
讨论区和讨论贴内容


讨论区是帖子的集中地,在讨论区你可以发布一个新帖,分享你关于这只猫猫的所见所闻;
讨论贴是有关这只猫猫的讨论,在讨论贴里面你可以对别人发布的内容进行评论(请注意要友好交流哦)
接着如果你点击上面地图的猫猫:
它会展示
这片区域的猫猫

在这个界面不仅有常驻的猫猫(常驻猫),还有最近未被喂养的猫猫(饿了猫),在下面还有一个讨论区的入口。在这个界面同样你点击猫猫的头像,就可以看到它的详细资料,这里就不多说了。
最后展示剩下的界面

科普区可以看到猫猫的科普资料以及其他非常有用的信息。科普资料主要是喂养和疾病,你可以学习到猫猫喜欢的食物以及猫猫可能患的疾病。
撸猫和领养是关于怎么撸猫以及怎么抱猫回去养的科普资料,这些或许可以帮助你学会撸猫和养猫猫。

我的界面有我的关注,我的喂食记录,我的贴子和评论,设置,还有在线客服。我的关注上面已经说过了,就是关注的猫猫的列表。在线客服可以让您及时地反馈问题。
bilibili主页
空间主页https://space.bilibili.com/1206196838
视频地址https://www.bilibili.com/video/BV1BA411j7bK
贡献分分配规则
分配说明
贡献度分配工作公平公开公开且通过小组所有成员的同意,在本次贡献分配中,主要部分为前期工作、因而编码的贡献未在此计算内。
小组贡献分评定依据为完成任务程度和积极程度,
积极程度为对团队项目的热情和积极主动配合情况
分配细则
个人贡献分=基础分+表现分+任务分
小组总分:9人 × 5 = 45分
每人基础分为 4分
待分配分数 9 分
任务权重划分
| 任务名 | 分值 | |
|---|---|---|
| 博客编写 | 博客内容、排版 | 10 |
| 需求分析 | 内容 | 20 |
| 线上问卷 | 问题设置 | 5 |
| vlog | 编剧、剪辑 | 20 |
| 团队资源收集 | 拍照、视频 | 10 |
| ppt制作 | 15 | |
| 原型制作、logo设计 | 20 | |
| 成员任务分配如下: | ||
![]() |
成员任务分数如下:
- 应俊杰:4+9*0.1 = 4.9
- 刘紫苑:4+90.2+90.05 = 6.25
- 陈凯强:4+90.05+90.1 = 5.35
- 陈龙辉:4+9*0.1 = 4.9
- 刘国强:4+9*0.05 =4.45
- 杨静:4+9*0.15 = 5.35
- 王延鹏:4+9*0.1 = 4.9
- 张雨晗:4+9*0.05 = 4.45
- 涂仲科:4+9*0.05 = 4.45
组长根据表现分进行微调,最终结果:
| 成员 | 最终分数 |
|---|---|
| 应俊杰 | 5.0 |
| 刘紫苑 | 6.2 |
| 陈凯强 | 5.35 |
| 陈龙辉 | 5.16 |
| 刘国强 | 4.5 |
| 杨静 | 5.14 |
| 王延鹏 | 5.1 |
| 张雨晗 | 4.30 |
| 涂仲科 | 4.25 |
团队协作记录
线下



线上




浙公网安备 33010602011771号