链栈
链栈与栈的逻辑结构相同,只不过存储结构不同。
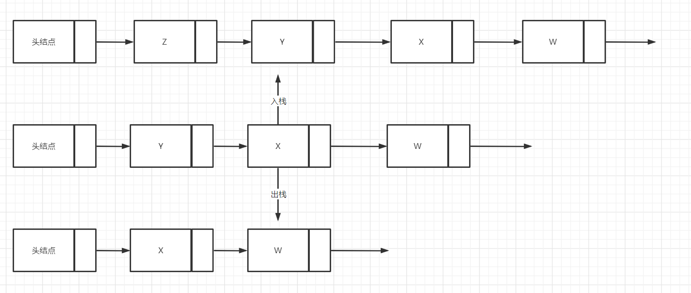
链栈的表头指针为栈顶指针。
链栈的优点是不用指定内存。只要操作系统没用光,就能一直push。
按理来说应该会有一个表示这个栈长度的私有量,但是因为我懒,所以没弄
示意图

这里仅给出链栈的pop与push操作
#include <iostream>
struct Node
{
int data;
Node *next;
};
class LinkStack
{
private:
Node *head;
public:
LinkStack()
{//构造函数
head = new Node;
head->next = nullptr;
}
bool push(int a);
bool pop(int *a);
};
bool LinkStack::push(int a)
{//压栈
Node *newNode;
try//异常处理
{
newNode = new Node();
}
catch (const std::bad_alloc &e)
{
return false;
}
newNode->data = a;
newNode->next = this->head->next;
this->head->next = newNode;
return true;
}
bool LinkStack::pop(int *a)
{//出栈
Node *node = this->head->next;
if (node == nullptr)
{
return false;
}
*a = node->data;
this->head->next = node->next;
delete node;
return true;
}
int main()
{
LinkStack a;
int b;
a.pop(&b);
a.push(6);
}

浙公网安备 33010602011771号