结对项目
| 这个作业属于哪个课程 | 软件工程2024 |
|---|---|
| 这个作业要求在哪里 | 作业要求 |
| 这个作业的目标 | 锻炼两人合作开发,培养团队能力 |
一、PSP表格
| PSP2.1 | Personal Software Process Stages | 预估耗时(分钟) | 实际耗时(分钟) |
|---|---|---|---|
| Planning | 计划 | 10 | 20 |
| · Estimate | · 估计这个任务需要多少时间 | ||
| Development | 开发 | ||
| · Analysis | · 需求分析 (包括学习新技术) | 60 | 90 |
| · Design Spec | · 生成设计文档 | 30 | 45 |
| · Design Review | · 设计复审 (和同事审核设计文档) | 15 | 25 |
| · Coding Standard | · 代码规范 (为目前的开发制定合适的规范) | 15 | 25 |
| · Design | · 具体设计 | 30 | 45 |
| · Coding | · 具体编码 | 150 | 300 |
| · Code Review | · 代码复审 | 60 | 120 |
| · Test | · 测试(自我测试,修改代码,提交修改) | 30 | 60 |
| Reporting | 报告 | ||
| · Test Report | · 测试报告 | 30 | 30 |
| · Size Measurement | · 计算工作量 | 30 | 45 |
| · Postmortem & Process Improvement Plan | · 事后总结, 并提出过程改进计划 | 30 | 45 |
| 合计 | 490 | 895 |
二、效能分析
代码覆盖率

方法使用

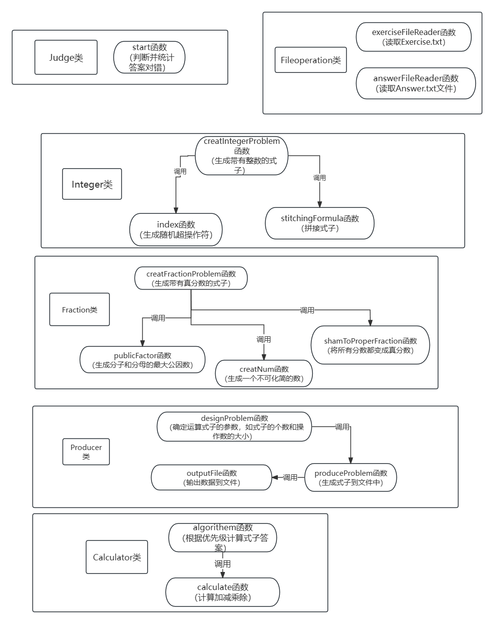
三、设计实现过程
以下展示的是程序中的所包含的类和函数

四、代码说明
以下是程序的思维导图

主函数

判断结果函数

整数生成器函数

真分数生成器函数


计算结果函数



五、测试运行
本程序测试十分糟糕,代码极其不稳定,常常出现溢出现象,导致无法大量生成四则运算式子,而判断题目答案正确与否函数没有实现,无法出现正常判断的现象,当下还无法解决
以下测试用例仅作参考
1.随机生成四则运算



2.判断题目的正确与否


六、项目小结
这次项目完成较上次而言更加糟糕,程序功能不能完全实现,关键是出现的问题不明白出现在哪里,也不知道怎么解决。
经过这次训练,更让我迫切感受到要在平常多多训练实现Java项目,同时也要掌握Java项目的测试与分析,也要熟悉Git和Github
的相关操作,之后的学业中还需要多加努力,脚踏实地!

浙公网安备 33010602011771号