JVM内存、GC与JConsole实战全解析:从理论到可视化的完整指南
本文采用 "理论阐述 → JConsole验证 → 实战分析" 的三段式结构,确保每个抽象概念都能通过可视化工具得到直观验证。
第一部分:JConsole入门与环境准备
1.1 JConsole简介与启动
JConsole是JDK自带的图形化监控工具,可以实时监控JVM内存、线程、类加载等情况。
启动方式:
# 方式1:直接启动,然后连接本地或远程JVM
jconsole
# 方式2:启动时指定目标进程
jconsole <pid>

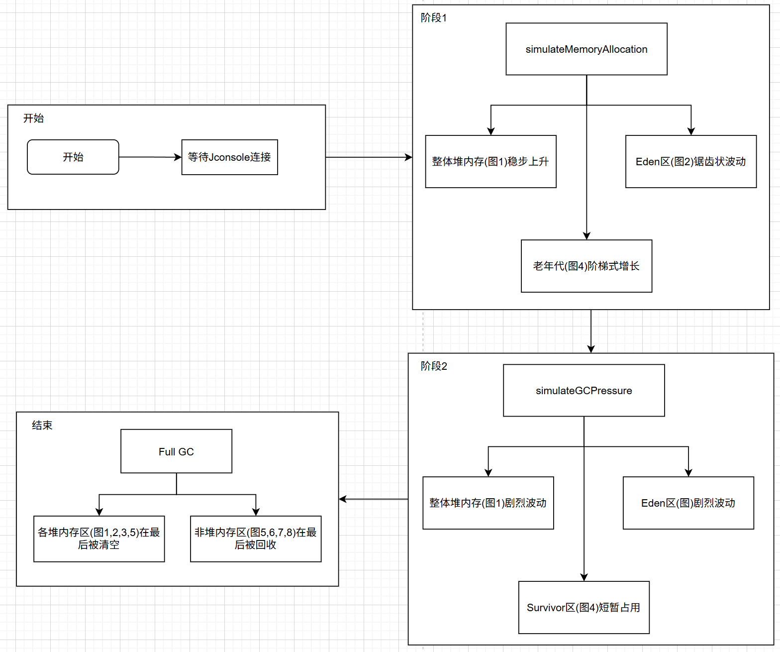
(实操步骤1:启动演示程序)
先准备一个演示程序,用于后续的监控分析:
public class MemoryMonitorDemo {
private static List<byte[]> memoryHog = new ArrayList<>();
public static void main(String[] args) throws Exception {
System.out.println("演示程序启动,PID: " + ProcessHandle.current().pid());
System.out.println("在10秒内打开JConsole并连接此进程...");
// 等待JConsole连接
Thread.sleep(10000);
// 阶段1:模拟内存分配
simulateMemoryAllocation();
// 阶段2:模拟GC压力
simulateGCPressure();
Thread.sleep(30000); // 保持运行以便观察
}
private static void simulateMemoryAllocation() {
for (int i = 0; i < 10; i++) {
// 每次分配5MB
memoryHog.add(new byte[5 * 1024 * 1024]);
try {
Thread.sleep(1000);
} catch (InterruptedException e) {
e.printStackTrace();
}
}
}
private static void simulateGCPressure() {
// 创建大量短命对象,制造GC压力
for (int i = 0; i < 1000; i++) {
byte[] shortLived = new byte[2 * 1024 * 1024]; // 2MB短命对象
// 立即释放引用,让对象变成垃圾
shortLived = null;
if (i % 100 == 0) {
System.gc(); // 建议GC,但不保证立即执行
}
}
}
}
编译运行:
javac -encoding UTF-8 MemoryMonitorDemo.java
java -Xmx100m -Xms100m -XX:+UseG1GC MemoryMonitorDemo
第二部分:内存结构可视化分析
2.1 堆内存结构实战观察
理论回顾:
- 新生代:Eden + 2个Survivor区
- 老年代:长期存活对象
- 元空间:类元数据(JDK8+)
JConsole操作步骤:
- 启动JConsole并连接演示程序
- 进入"内存"标签页
- 选择"堆内存使用情况"
下图梳理了程序逻辑、关键内存区域与监控视图的对应关系:

图1:堆内存使用量 (概览)

-
图表含义:展示了整个堆内存的使用趋势。
-
程序关联:对应程序的两个主要阶段。
- 第一阶段(平稳上升) :执行
simulateMemoryAllocation(),循环10次,每次分配5MB并持有引用。图表中堆内存从低点逐步增长到约 50-60 MB(10 * 5MB + 程序基础占用),这与代码逻辑完全吻合。 - 第二阶段(剧烈波动下降) :执行
simulateGCPressure(),创建大量2MB的短命对象并立即弃用,同时每100次循环建议一次GC。图表呈现剧烈的锯齿状波动,这是G1垃圾收集器在工作,频繁回收新生成的垃圾对象。最后的陡降至低位,是程序运行结束,JVM进行最终清理(Final GC)。
- 第一阶段(平稳上升) :执行
图2:内存池 “G1 Eden Space”

-
图表含义:展示了G1垃圾收集器中年轻代的Eden区使用情况。
-
程序关联:绝大部分新创建的对象都会先分配在Eden区。
- 图表中频繁出现的、剧烈的、类似心跳的“锯齿波”,正是第二阶段GC压力测试的典型特征。每个“波峰”代表瞬间分配了大量2MB的短命对象(
byte[] shortLived = new byte[2 * 1024 * 1024]);紧接着的“波谷”代表一次Young GC(G1 Young Generation),回收了这些刚变成垃圾的对象。 - 第一阶段的内存分配(每次5MB)也可能在这里引发数次Young GC,但波动不如第二阶段剧烈。
- 图表中频繁出现的、剧烈的、类似心跳的“锯齿波”,正是第二阶段GC压力测试的典型特征。每个“波峰”代表瞬间分配了大量2MB的短命对象(
图3:内存池 “G1 Old Gen”

-
图表含义:展示了G1垃圾收集器中老年代的使用情况。
-
程序关联:
- 在第一阶段,由于您分配的5MB数组被
memoryHog这个静态变量持续引用,它们是长期存活的对象。因此在几次Young GC后,这些对象会从年轻代晋升(Promote)到老年代。图表中老年代使用量从0开始阶梯式稳步增长,正反映了这个过程。 - 在最后阶段,程序运行结束,静态变量
memoryHog失效,老年代中的这些对象也不再被引用,因此在一次 Full GC / Mixed GC 中被彻底回收,图表线断崖式下跌至0。
- 在第一阶段,由于您分配的5MB数组被
图4:内存池 “G1 Survivor Space”

-
图表含义:展示了G1垃圾收集器中年轻代的Survivor区(存活区)使用情况。
-
程序关联:Survivor区用于存放在一次Young GC中存活下来的、但还未达到晋升年龄的对象。您的程序特点决定了很少有对象能在这里长期存活:
- 第一阶段的对象会直接晋升到老年代。
- 第二阶段的对象几乎都是“短命”的,会在Young GC中被直接回收。
- 因此,该图表显示Survivor区的使用量大部分时间极低,仅在极少数GC发生时可能有短暂的、少量的占用(图表中的小波峰),随后很快又被清空或晋升。
2.2 非堆内存分析
理论回顾:
- 方法区/元空间:类信息、常量池等
- 代码缓存:JIT编译后的本地代码
- 压缩类空间:类指针压缩
图5:非堆内存使用量 (概览)

- 图表含义:展示了非堆内存(主要是元空间 Metaspace)的使用趋势。
- 程序关联:非堆内存用于存储类元数据、常量池等。图表显示其使用量在程序运行期间基本保持稳定(约11MB),在程序最终结束时才被回收(骤降至接近0)。这符合预期,因为您的程序没有动态加载/卸载大量类。
图6:内存池 “Metaspace”

- 图表含义:展示了元空间的使用详情,它是图5“非堆内存”的主要组成部分。
- 程序关联:与图5解读一致。存储已加载的类信息。您的程序类数量固定,所以曲线平稳。程序结束时的下降与图2的非堆内存下降是同一事件。
图7 & 图8:内存池 “CodeHeap”


-
图表含义:展示了JVM中JIT编译器生成的本地代码的缓存区使用情况。
profiled nmethods和non-nmethods是不同编译状态和类型的代码存储区域。 -
程序关联:当JVM运行一段时间后,JIT编译器会将热点Java字节码编译成本地机器码,以提高执行速度。这些编译后的代码就存储在CodeHeap中。
- 图表中出现的波动,反映了在程序运行期间,JIT编译器在不断工作,编译新的方法,也可能淘汰一些不常用的编译代码。
- 程序结束时,这些内存被一并释放。
第三部分:GC机制可视化监控
3.1 GC算法与回收器选择
理论(详细信息可以看我上一篇帖子,里面有对理论知识的详细讲解):
现代JVM采用分代收集理论,不同区域使用不同算法:
| 内存区域 | 推荐算法 | 特点 | 适用场景 |
|---|---|---|---|
| 新生代 | 复制算法 | 无碎片,高效 | 对象朝生夕死 |
| 老年代 | 标记-整理 | 空间利用率高 | 对象存活时间长 |
3.2 JConsole中的GC监控
启动演示程序时添加GC日志参数:
java -Xmx100m -Xms100m -XX:+UseG1GC -XX:+PrintGC -XX:+PrintGCDetails -Xloggc:gc.log MemoryMonitorDemo
JConsole GC监控操作:
- 查看"概要"页签:查看JVM参数和正常运行时间
- 查看"内存"页签:实时观察各内存池变化
- 查看"VM摘要" :了解GC收集器信息
(实操步骤2:GC活动对比实验)
创建两个终端,分别运行不同GC策略的程序:
终端1(G1GC):
java -Xmx100m -Xms100m -XX:+UseG1GC -XX:+PrintGC GCDemo
终端2(Parallel GC):
java -Xmx100m -Xms100m -XX:+UseParallelGC -XX:+PrintGC GCDemo
GCDemo.java:
public class GCDemo {
public static void main(String[] args) throws Exception {
List<byte[]> list = new ArrayList<>();
while (true) {
// 混合分配大小对象
for (int i = 0; i < 100; i++) {
list.add(new byte[1024]); // 1KB小对象
}
list.add(new byte[2 * 1024 * 1024]); // 2MB大对象
Thread.sleep(10);
// 模拟对象死亡
if (list.size() > 1000) {
list.subList(0, 500).clear();
}
}
}
}
观察差异:
- G1GC:停顿时间相对均匀,增量式回收

- Parallel GC:吞吐量高,但停顿时间可能较长

第四部分:内存泄漏诊断实战
4.1 内存泄漏模式识别
理论: 内存泄漏的典型特征是老年代使用率持续上升,即使Full GC后也不释放。
创建内存泄漏演示:
public class MemoryLeakDemo {
private static Map<Key, String> cache = new HashMap<>();
static class Key {
private String id;
public Key(String id) { this.id = id; }
// 错误:没有重写equals和hashCode
// 正确的Key应该重写这两个方法
}
public static void main(String[] args) throws Exception {
System.out.println("内存泄漏演示开始...");
int count = 0;
while (true) {
// 每次使用不同的Key对象(但逻辑上相同)
Key key = new Key("key-" + (count % 100));
cache.put(key, "value-" + count);
if (count % 1000 == 0) {
System.out.println("Cache size: " + cache.size());
System.out.println("内存使用: " +
(Runtime.getRuntime().totalMemory() - Runtime.getRuntime().freeMemory()) / 1024 / 1024 + "MB");
}
count++;
Thread.sleep(10);
}
}
}
运行:
java -Xmx50m -Xms50m -XX:+HeapDumpOnOutOfMemoryError MemoryLeakDemo
4.2 使用JConsole检测内存泄漏
诊断步骤:
-
监控堆内存趋势
- 在JConsole中观察"已使用堆"曲线
- 内存泄漏特征:锯齿形上升(每次GC后最低点都比前一次高)
-
执行手动GC测试
- 点击"执行GC"按钮
- 观察内存回收效果:如果无法回收到稳定水平,可能存在泄漏
-
分析内存池分布
- 重点观察老年代:如果持续增长,说明长生命周期对象在积累


浙公网安备 33010602011771号