作业四
| 所属课程 | 2022软件代码开发技术 |
|---|---|
| 作业要求 | <需求改进&系统设计> |
| 作业目标 | 改进需求规格说明书 |
一、项目背景
一家公司提供服务出租,自身有一些员工,另外还有很多自由职业者作为服务商存在。公司目前使用Excel工作表来管理他们的客户(自由职业者),时间表等。Excel解决方案无法很好地进行扩展。它无法应对多用户使用的场景,也不提供安全和审计日志。因此他们决定构建一个新的基于Web的解决方案。以下是核心需求:
- 搜索自由职业者分类的功能
- 用于存储联系自由职业者的不同渠道的解决方案
- 搜索项目分类的功能
- 搜索客户分类的功能
- 维护合同中自由职业者的时间表
二、需求规格说明
1用例图

2用例描述




3、实体联系图

4、领域分析

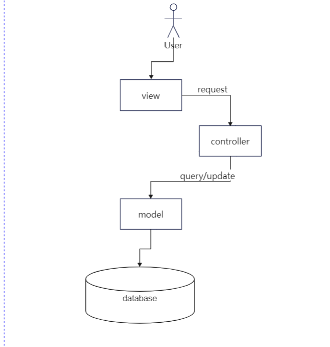
5、系统架构

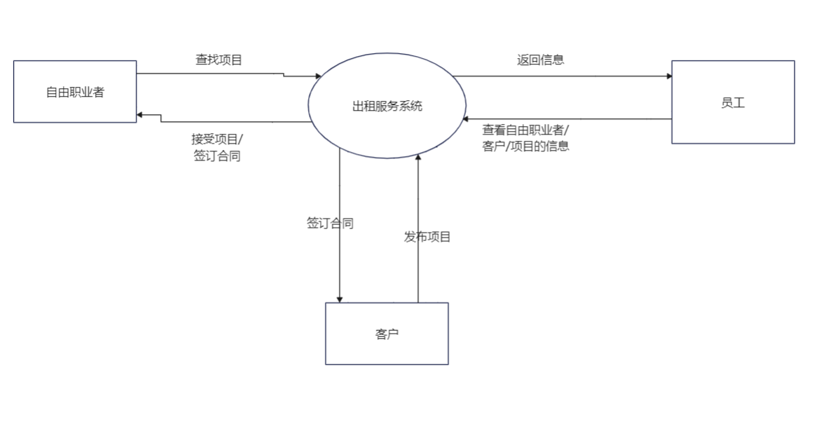
6、上下文图

7、领域驱动设计
领域对象
- 员工
- 自由职业者
- 客户
领域服务
- 客户,自由职业者编辑信息
- 客户发布项目
- 自由职业者接收项目
- 编辑时间表
- 客户自由职业者签订合同
- 查看客户、自由职业者、项目信息
功能需求
- 实时更新
- 不同方式查询
8、项目时间安排表
| 计划名称 | 开始时间 | 预计时间 | 结束时间 | 矫正时间 |
|---|---|---|---|---|
| 需求分析 | 2022.4.10 | 10天 | 2022.4.10 | 8天 |
| 功能开发 | 2022.4.20 | 10天 | 2022.5.20 | 5天 |
| 界面设计 | 2022.5.21 | 8天 | 2022.5.29 | 6天 |
| 软件测试 | 2022.5.30 | 6天 | 2022.6.5 | 6天 |
9、开发任务计划
| 模块名称 | 预计时间 |
|---|---|
| 员工 | 7h |
| 客户 | 7h |
| 自由职业者 | 8h |
10、甘特图

11、测试计划
| 测试活动 | 测试时间 | 测试方法 |
|---|---|---|
| 单元测试 | 一天 | 白盒测试 |
| 集成测试 | 一天 | 黑盒测试 |
| 系统测试 | 一天 | 黑盒测试 |
| 压力测试 | 一天 | 黑盒测试 |
12、时间表
| 计划名称 | 开始时间 | 预计时间 | 结束时间 | 矫正时间 |
|---|---|---|---|---|
| 需求分析 | 2022.4.10 | 10天 | 2022.4.10 | 8天 |
| 功能开发 | 2022.4.20 | 10天 | 2022.5.20 | 5天 |
| 界面设计 | 2022.5.21 | 8天 | 2022.5.29 | 6天 |
| 软件测试 | 2022.5.30 | 6天 | 2022.6.5 | 6天 |
矫正方法:需求分析位于开发与测试的起始阶段,但也是最重要的部分因此需要花费更多的时间分析,尽早处理早期错误,可以更快提高软件开发效率。
三、相关截图


浙公网安备 33010602011771号