会员
众包
新闻
博问
闪存
赞助商
HarmonyOS
Chat2DB
所有博客
当前博客
我的博客
我的园子
账号设置
会员中心
简洁模式
...
退出登录
注册
登录
R-Bear
博客园
首页
新随笔
联系
管理
订阅
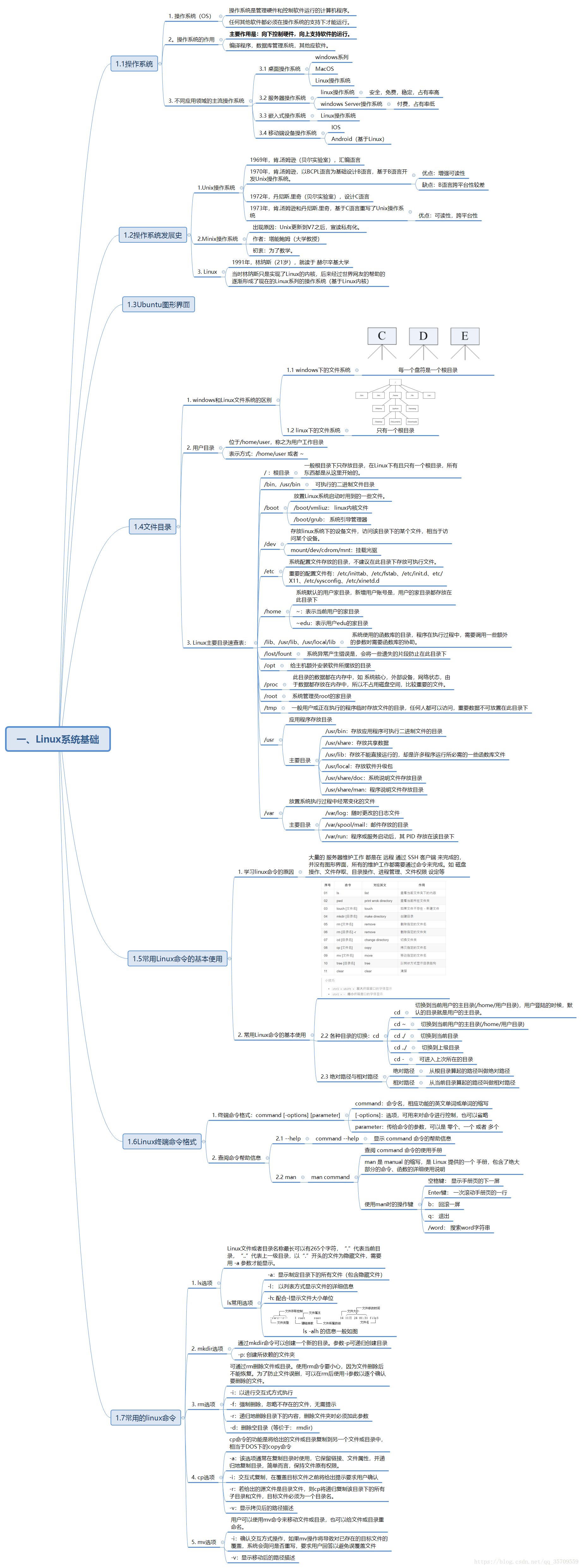
一、python学习之Linux系统基础
1、Linux基础
posted @
2023-09-09 13:40
R-Bear
阅读(
22
) 评论(
0
)
收藏
举报
刷新页面
返回顶部
公告