实验5:开源控制器实践——POX
实验5:开源控制器实践——POX
一、实验目的
能够理解 POX 控制器的工作原理;
通过验证POX的forwarding.hub和forwarding.l2_learning模块,初步掌握POX控制器的使用方法;
能够运用 POX控制器编写自定义网络应用程序,进一步熟悉POX控制器流表下发的方法。
二、实验环境
Ubuntu 20.04 Desktop amd64
三、实验要求
(一)基本要求
1.搭建下图所示SDN拓扑,协议使用Open Flow 1.0,控制器使用部署于本地的POX(默认监听6633端口)

sudo mn --topo=single,3 --mac --controller=remote,ip=127.0.0.1,port=6633 --switch ovsk,protocols=OpenFlow10
2.阅读Hub模块代码,使用 tcpdump 验证Hub模块;
./pox.py log.level --DEBUG forwarding.hub
在mininet输入:xterm h2 h3
h2:tcpdump -nn -i h2-eth0
h3:tcpdump -nn -i h3-eth0


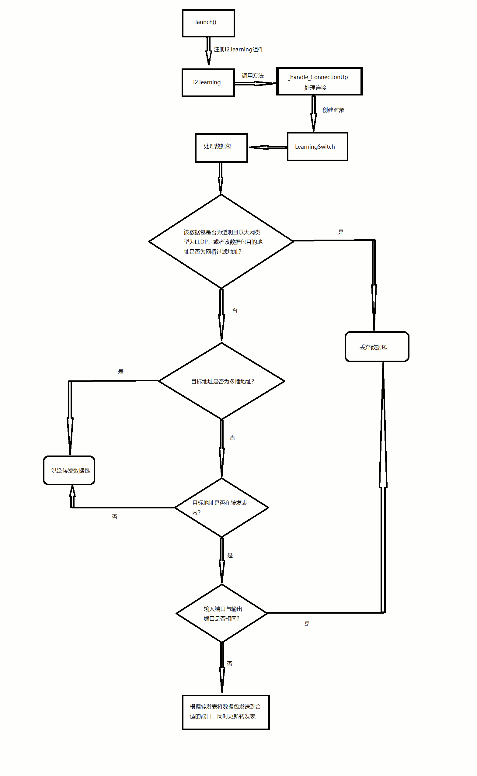
3.阅读L2_learning模块代码,画出程序流程图,使用 tcpdump 验证Switch模块




(二)进阶要求
重新搭建(一)的拓扑,此时交换机内无流表规则,拓扑内主机互不相通;编写Python程序自定义一个POX模块SendFlowInSingle3,并且将拓扑连接至SendFlowInSingle3(默认端口6633),实现向s1发送流表规则使得所有主机两两互通。

基于进阶1的代码,完成ODL实验的硬超时功能。


(三)个人总结
实验要求(一)中搭建拓扑要记得命令末尾为OpenFlow10,因为POX仅支持OpenFlow1.0,因为之前都是用OpenFlow13,因此没改的话后面验证过程会出错。
在做本次实验的基础部分时没有碰到什么大问题,认真阅读pdf文档后只要按部就班基本能够顺利完成,学习了POX控制器,通过实验验证了POX的Hub和Switch
模块,初步了解掌握了POX控制器的一些使用方法,理解了POX控制器的工作原理,熟悉了POX控制器流表下发的方法