会员
周边
新闻
博问
闪存
众包
赞助商
Chat2DB
所有博客
当前博客
我的博客
我的园子
账号设置
会员中心
简洁模式
...
退出登录
注册
登录
Hu'qian'ming
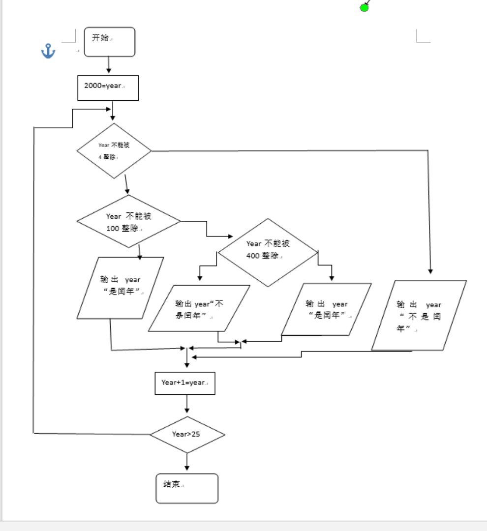
闰年
posted on
2019-03-07 19:01
Hu'qian'ming
阅读(
147
) 评论(
0
)
收藏
举报
刷新页面
返回顶部
导航
博客园
首页
联系
订阅
管理
公告