操作系统第三章
处理器的3种调度层次


一些计算公式

先来先服务调度算法


短作业优先算法



高相应优先算法


轮转调度算法


优先级调度算法

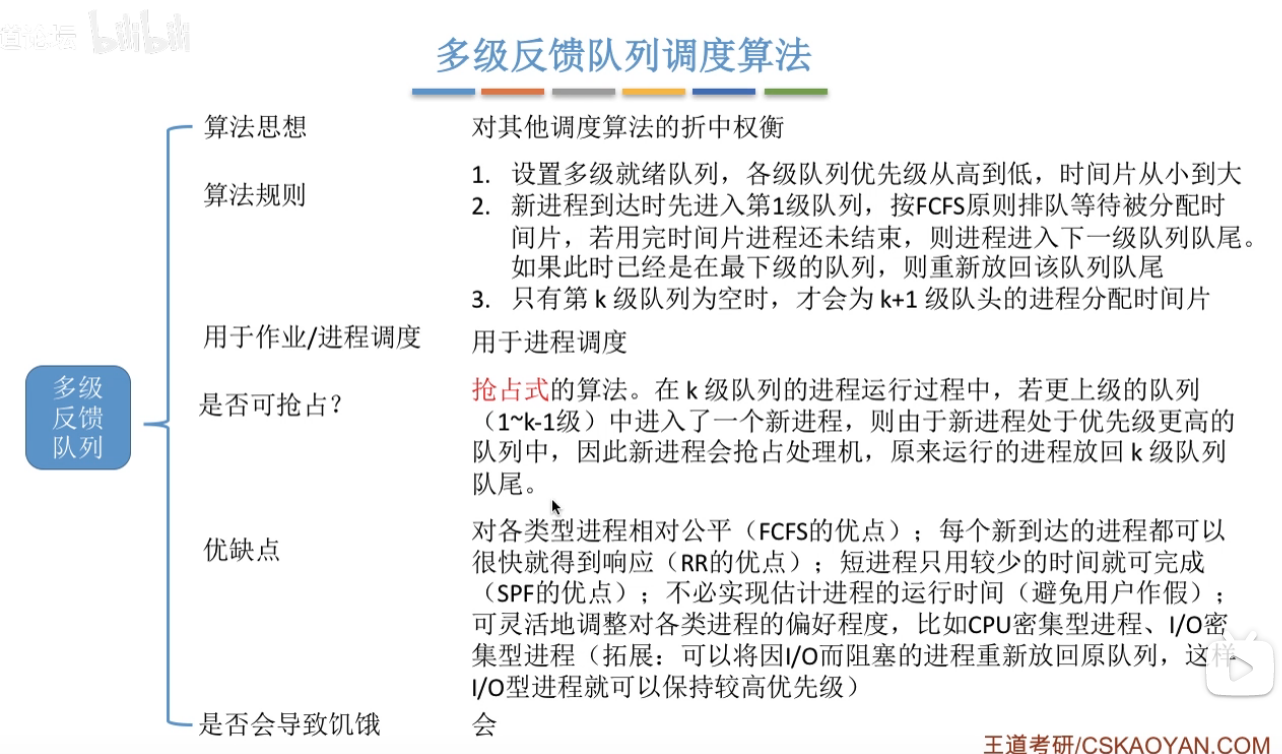
多级队列反馈算法(重点)
算法思路:


总结:

实现调度算法
最早截止时间优先EDF算法

非抢占调度方式用于非周期实时任务
抢占调度方式用于周期实时任务
最低松弛度优先LLF算法

死锁基本概念
各个进程互相等待对方手里的资源,导致全部阻塞的情况。
与饥饿,死循环区别

产生死锁的必要条件

预防死锁
方法:破坏死锁的4个必要条件
破坏互斥条件

破坏“请求和保持”条件

破坏不剥夺条件

破坏循环等待条件

避免死锁 银行家算法(重点)

处于不安全状态不一定死锁,发生了死锁必定处于不安全状态。
银行家算法
简单来说就是计算出每一个进程的需求和自己手头剩余的资源
如果能手头资源能满足进程的需求就尝试给他,以此类推下去
如果出现无法满足并且没有其他选择时就说明是不安全的

浙公网安备 33010602011771号