Docker各种思维脑图【整理】
注:主要对一些博主分享的Docker脑图进行汇总,方便个人学习使用。如果他用,请点击对应链接联系对应博主。
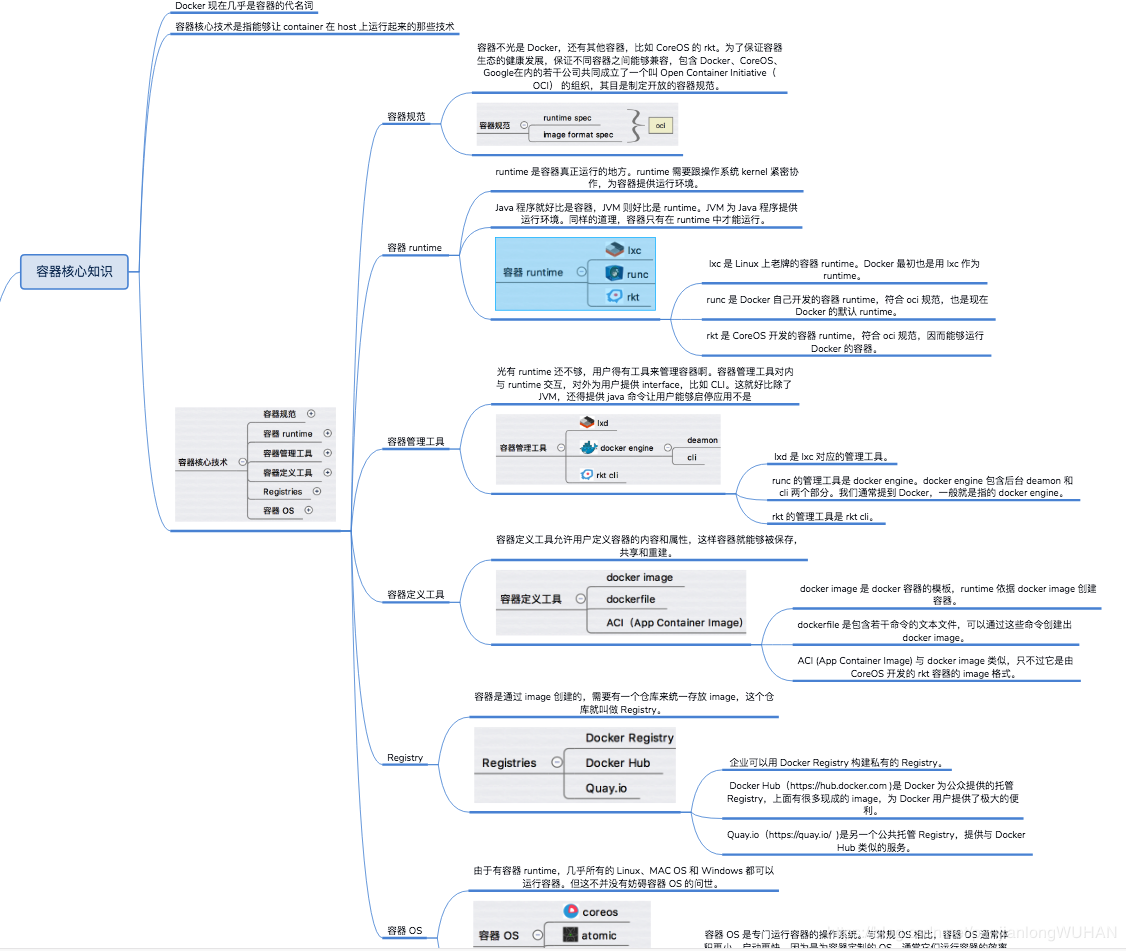
1、Docker思维导图
博主:aero_boy

2、Docker及其使用思维导图
博主:爱是与世界平行

3、尚硅谷周阳Docker思维导图(官方完整版)
博主:无需有太多

4、Docker学习思维导图
博主:only老K

5、Docker常用命令的思维导图
博主:青耕JL

6、Docker思维导图总结
博主:Peter Pan 1231

7、Docker思维导图
博主:远山笑你 滚滚去

8、Docker 笔记-思维导图
博主:Jack__0023

9、Docker简介和安装的思维导图
博主:青耕JL

10、Docker命令图
博主:卸妆女神

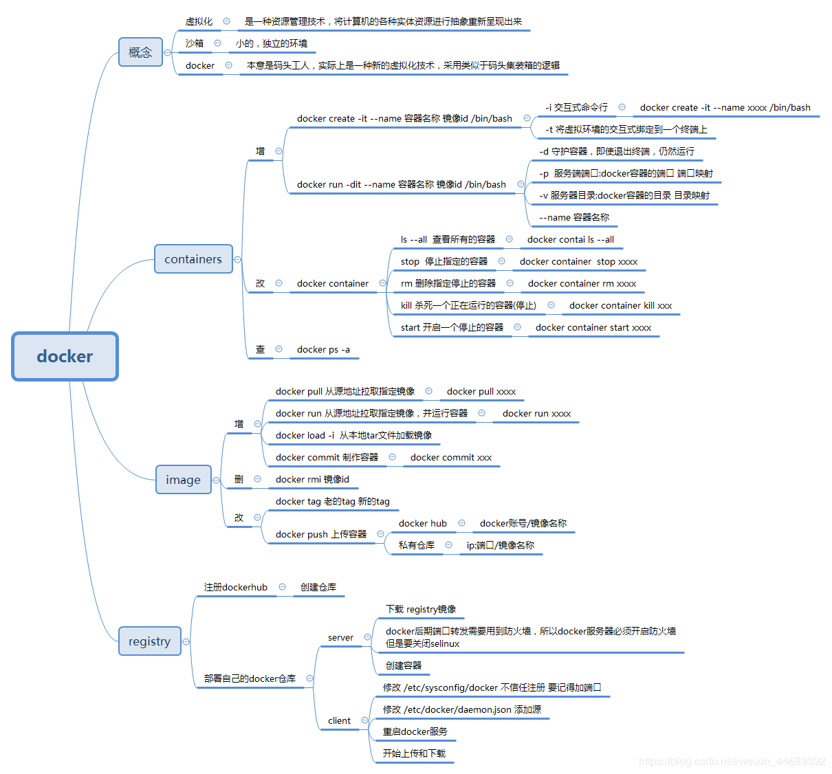
11、Docker_docker镜像和容器的基本操作命令-思维导图


浙公网安备 33010602011771号