软件测试交付物、交付文档、测试产物等如何写?有何依据?模板是是什么?
1 前言
- 这个问题来源于技术群里的沟通;
- 有网友提问:一个包含多个软件的系统,如何写测试大纲和测试方案?
2 个人观点
这个问题,分享下个人观点。不管怎样的系统,重点是测试大纲和测试方案如何写?这是个很简单但又好像是很难的问题。
2.1 网上搜索
- 一提测试大纲和测试方案,网上一搜非常多,五花八门;
- 每个行业其实在行业内都相应的标准GB、GJB进行约束。按照这个思路去走,找对应的标准,去套即可。
2.2 参考标准
- 如果项目没有要求,测试输出产物或交付物,按照GJB要求走基本不会错,这是比较严格的要求了;
- 目前主要的标准可参考ISO9000、GJB9001C、GB/T 8567、GJB/Z 141、GJB438B;
- 这几个标准都有对软件开发项目涉及的文档编制都有要求,且提供了详细的编制格式和模板;
- 那具体用哪一套标准,这个就要根据公司的质量认证以及公司、项目等的要求去选择了。
2.3 标准区别
- 那这些标准都有啥区别?
- ISO 是国际标准, GB是根据ISO制定出来的国家标准,GJB 是根据国标制定的国军标准,不过要比国标要严格要细致。国军标主要是针对军工企业而言;
- 可以看下GB/T 8567的软件开发文档要求:

- 再看下GJB438B的要求:

- 发现了什么?其实都是大同小异,只是细节和严格程度不一样罢了。万变不离其宗。
2.4 标准模板
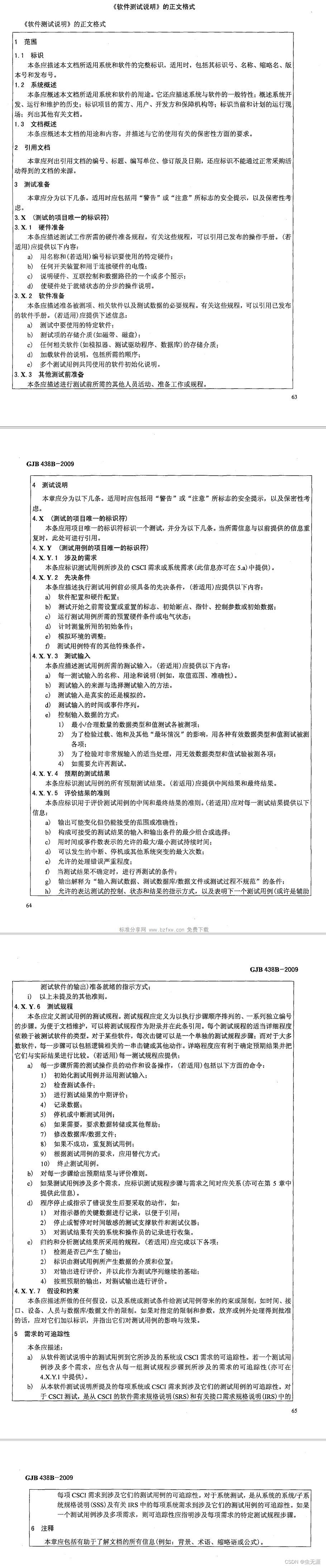
- 看下标准对文档要求有多细、多严格。已经制定好了模板,直接套用即可,比如《测试说明》可理解为测试大纲。

3 总结
当你不会写交付物的时候,一定要看看国标和国军标的标准,已经整理好了各种文档。切记不要用网上随便的格式和模板,很容易误入歧途。

浙公网安备 33010602011771号