会员
众包
新闻
博问
闪存
赞助商
HarmonyOS
Chat2DB
所有博客
当前博客
我的博客
我的园子
账号设置
会员中心
简洁模式
...
退出登录
注册
登录
Loading
Loading
Miya555
博客园
首页
新随笔
联系
订阅
管理
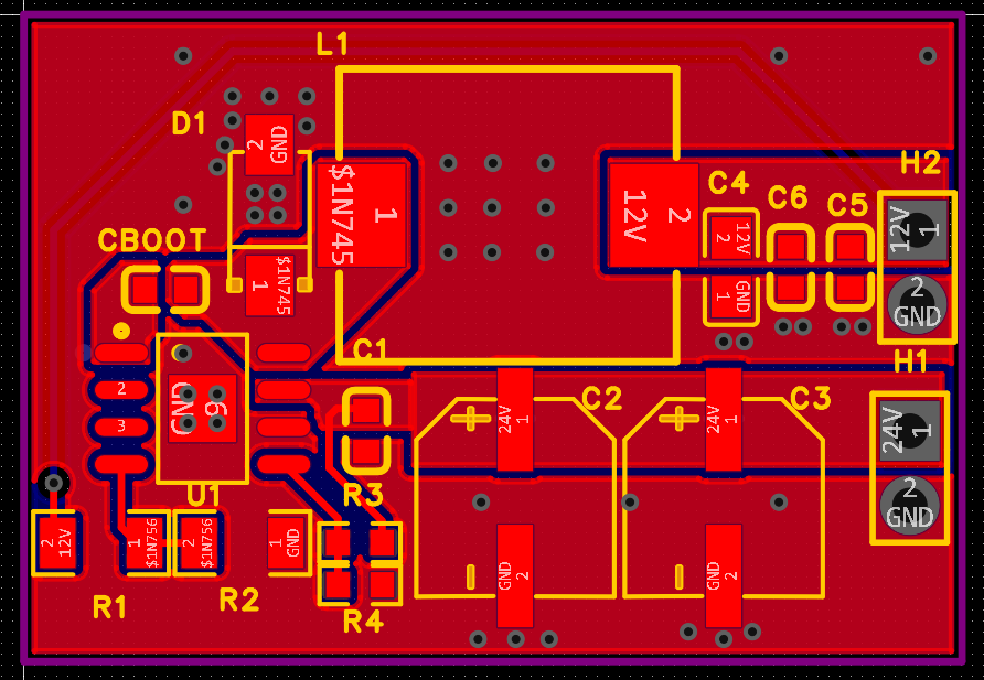
基于TPS5450DDAR的24V转12V降压电路设计
24V转12V降压电路设计 说明书
Part1.原理图设计
Part 2.PCB设计
posted @
2025-10-20 19:44
Miya555
阅读(
82
) 评论(
0
)
收藏
举报
刷新页面
返回顶部
公告