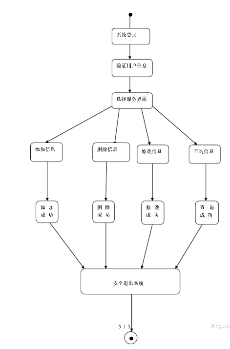
逆向软件设计和开发能力-----学籍管理系统
逆向工程是一种产品设计技术再现过程。也是一个合格的程序员必不可少的技能,在更新进步软件和维护软件方面功不可没。
我找到了我曾经自己写的“学籍管理系统”并为它画出系统流程图

可以看到,该系统较为完备,能够实现其基本功能。
但是流程过于简单,不能处理一些复杂情况,这里尤指搜索为添加的信息时的情况。
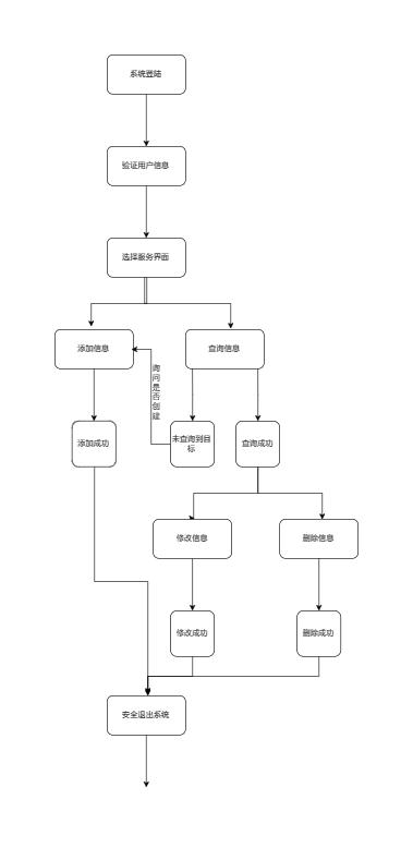
这里,针对这种情况我为这个系统优化了流,使其能较好的应对这种情况。

修改后,在未查询到对应信息时,有了一个较好的处理方案。
逆向工程是一种产品设计技术再现过程。也是一个合格的程序员必不可少的技能,在更新进步软件和维护软件方面功不可没。
我找到了我曾经自己写的“学籍管理系统”并为它画出系统流程图

可以看到,该系统较为完备,能够实现其基本功能。
但是流程过于简单,不能处理一些复杂情况,这里尤指搜索为添加的信息时的情况。
这里,针对这种情况我为这个系统优化了流,使其能较好的应对这种情况。

修改后,在未查询到对应信息时,有了一个较好的处理方案。